电脑桌面
添加小米粒文库到电脑桌面
安装后可以在桌面快捷访问

2025年新能源汽车案例swot分析VIP免费

2025年新能源汽车案例swot分析_第1页
1/4
2025年新能源汽车案例swot分析_第2页
2/4
2025年新能源汽车案例swot分析_第3页
3/4
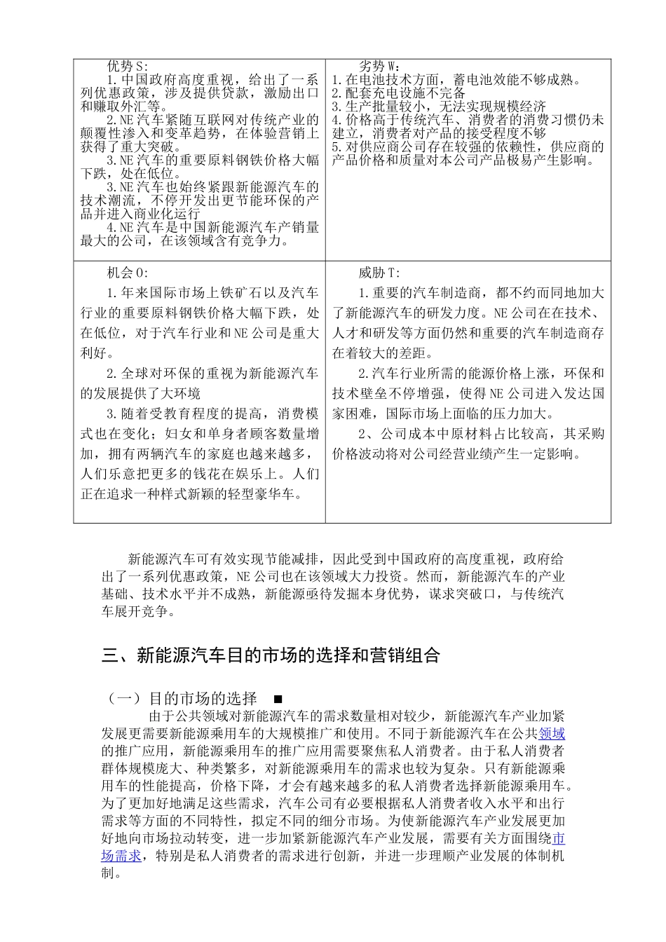
通过对公司所处成长周期的分析,获知公司正处在成熟期,该阶段公司要学会和掌握客户的需要,加大研发投入,充足运用政策优势开发更切合需求的产品,以确保流程和系统仍能在这些需要的基础上运行。另外,本文应用 SWOT 模型对公司的外部环境及内部因素进行分析,针对开发新能源汽车的本身优势与劣势和外部环境的制约因素,提出了有关新能源汽车的目的市场的选择的建议,以及应采用的产品方略、价格方略、渠道方略和促销方略等。一、公司所在生命周期 公司的经营已比较稳定,市场前景也比较明朗,它能够从银行获得贷款,资金已不是最重要的问题。公司正处在成熟期,逐步继续实施国际化经营。随着公司的进一步发展,新产品的市场认同度、公司的经营业绩、经营规模等,都含有了一定的条件。公司在成熟阶段要学会和掌握客户的需要,开发更切合需求的产品,以确保流程和系统仍能在这些需要的基础上运行。此阶段,公司要增强公司组织对付外部环境的能力。二、 SWOT 分析新能源汽车可有效实现节能减排,因此受到中国政府的高度重视,政府给出了一系列优惠政策,NE 公司也在该领域大力投资。然而,新能源汽车的产业基础、技术水平并不成熟,新能源亟待发掘本身优势,谋求突破口,与传统汽车展开竞争。三、新能源汽车目的市场的选择和营销组合 (一)目的市场的选择  由于公共领域对新能源汽车的需求数量相对较少,新能源汽车产业加紧发展更需要新能源乘用车的大规模推广和使用。不同于新能源汽车在公共领域的推广应用,新能源乘用车的推广应用需要聚焦私人消费者。由于私人消费者群体规模庞大、种类繁多,对新能源乘用车的需求也较为复杂。只有新能源乘用车的性能提高,价格下降,才会有越来越多的私人消费者选择新能源乘用车。为了更加好地满足这些需求,汽车公司有必要根据私人消费者收入水平和出行需求等方面的不同特性,拟定不同的细分市场。为使新能源汽车产业发展更加好地向市场拉动转变,进一步加紧新能源汽车产业发展,需要有关方面围绕市场需求,特别是私人消费者的需求进行创新,并进一步理顺产业发展的体制机制。 优势 S:1.中国政府高度重视,给出了一系列优惠政策,涉及提供贷款,激励出口和赚取外汇等。2.NE 汽车紧随互联网对传统产业的颠覆性渗入和变革趋势,在体验营销上获得了重大突破。3.NE 汽车的重要原料钢铁价格大幅下跌,处在低位。3.NE 汽车也始终紧跟新能源汽车的技术潮流,不停开发出更节能环保的产品并进入商业化...

1、当您付费下载文档后,您只拥有了使用权限,并不意味着购买了版权,文档只能用于自身使用,不得用于其他商业用途(如 [转卖]进行直接盈利或[编辑后售卖]进行间接盈利)。
2、本站所有内容均由合作方或网友上传,本站不对文档的完整性、权威性及其观点立场正确性做任何保证或承诺!文档内容仅供研究参考,付费前请自行鉴别。
3、如文档内容存在违规,或者侵犯商业秘密、侵犯著作权等,请点击“违规举报”。

碎片内容

2025年新能源汽车案例swot分析

您可能关注的文档

静心书店+ 关注
实名认证
内容提供者

专注于各类考试试卷和真题。

确认删除?
VIP
微信客服
  • 扫码咨询
会员Q群
  • 会员专属群点击这里加入QQ群
客服邮箱
回到顶部