电脑桌面
添加小米粒文库到电脑桌面
安装后可以在桌面快捷访问

2025年婚姻合同书VIP免费

2025年婚姻合同书_第1页
1/2
2025年婚姻合同书_第2页
2/2
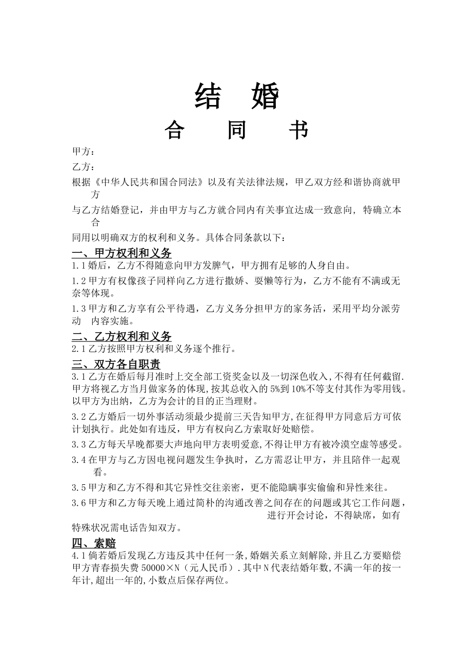
结 婚合 同 书甲方:乙方:根据《中华人民共和国合同法》以及有关法律法规,甲乙双方经和谐协商就甲方与乙方结婚登记,并由甲方与乙方就合同内有关事宜达成一致意向, 特确立本合同用以明确双方的权利和义务。具体合同条款以下:一、甲方权利和义务1.1 婚后,乙方不得随意向甲方发脾气,甲方拥有足够的人身自由。1.2 甲方有权像孩子同样向乙方进行撒娇、耍懒等行为,乙方不能有不满或无奈等体现。1.3 甲方和乙方享有公平待遇,乙方义务分担甲方的家务活,采用平均分派劳动 内容实施。二、乙方权利和义务2.1 乙方按照甲方权利和义务逐个推行。三、双方各自职责3.1 乙方在婚后每月准时上交全部工资奖金以及一切深色收入,不得有任何截留.甲方将视乙方当月做家务的体现,按其总收入的 5%到 10%不等支付其作为零用钱。以甲方为出纳,乙方为会计的目的正当理财。 3.2 乙方婚后一切外事活动须最少提前三天告知甲方,在征得甲方同意后方可依计划执行。此处如有违反,甲方有权向乙方索取好处赔偿。3.3 乙方每天早晚都要大声地向甲方表明爱意,不得让甲方有被冷漠空虚等感受。3.4 在甲方与乙方因电视问题发生争执时,乙方需忍让甲方,并且陪伴一起观看。3.5 甲方和乙方不得和其它异性交往亲密,更不能隐瞒事实偷偷和异性来往。3.6 甲方和乙方每天晚上通过简朴的沟通改善之间存在的问题或其它工作问题, 进行开会讨论,不得缺席,如有特殊状况需电话告知双方。四、索赔4.1 倘若婚后发现乙方违反其中任何一条,婚姻关系立刻解除,并且乙方要赔偿甲方青春损失费 50000×N(元人民币).其中 N 代表结婚年数,不满一年的按一年计,超出一年的,小数点后保存两位。五、合同的变更5.1 本合同根据婚后实际状况可由甲方做对应增加。六、争议的解决在推行本合同过程中产生争议的,双方应通过和谐协商解决,经协调不能达成合同时,乙方需听从甲方。七、合同文本7.1 本合同自甲乙双方代表签字并画押时生效。7.2 合同生效后,甲乙双方都须严格推行合同,如出现问题应按照<<中华人民共和国合同法>>等有关规定办理。7.3 本合同正本一式贰份,双方各执壹份。 甲方: 乙方:订立时间: 年 月 日 订立时间: 年 月 日身份证号码: 身份证号码: 地址: 地 址: 电话: 电 话:

1、当您付费下载文档后,您只拥有了使用权限,并不意味着购买了版权,文档只能用于自身使用,不得用于其他商业用途(如 [转卖]进行直接盈利或[编辑后售卖]进行间接盈利)。
2、本站所有内容均由合作方或网友上传,本站不对文档的完整性、权威性及其观点立场正确性做任何保证或承诺!文档内容仅供研究参考,付费前请自行鉴别。
3、如文档内容存在违规,或者侵犯商业秘密、侵犯著作权等,请点击“违规举报”。

碎片内容

2025年婚姻合同书

静心书店+ 关注
实名认证
内容提供者

专注于各类考试试卷和真题。

确认删除?
VIP
微信客服
  • 扫码咨询
会员Q群
  • 会员专属群点击这里加入QQ群
客服邮箱
回到顶部