电脑桌面
添加小米粒文库到电脑桌面
安装后可以在桌面快捷访问

2025年植物学作业参考答案VIP免费

2025年植物学作业参考答案_第1页
1/4
2025年植物学作业参考答案_第2页
2/4
2025年植物学作业参考答案_第3页
3/4
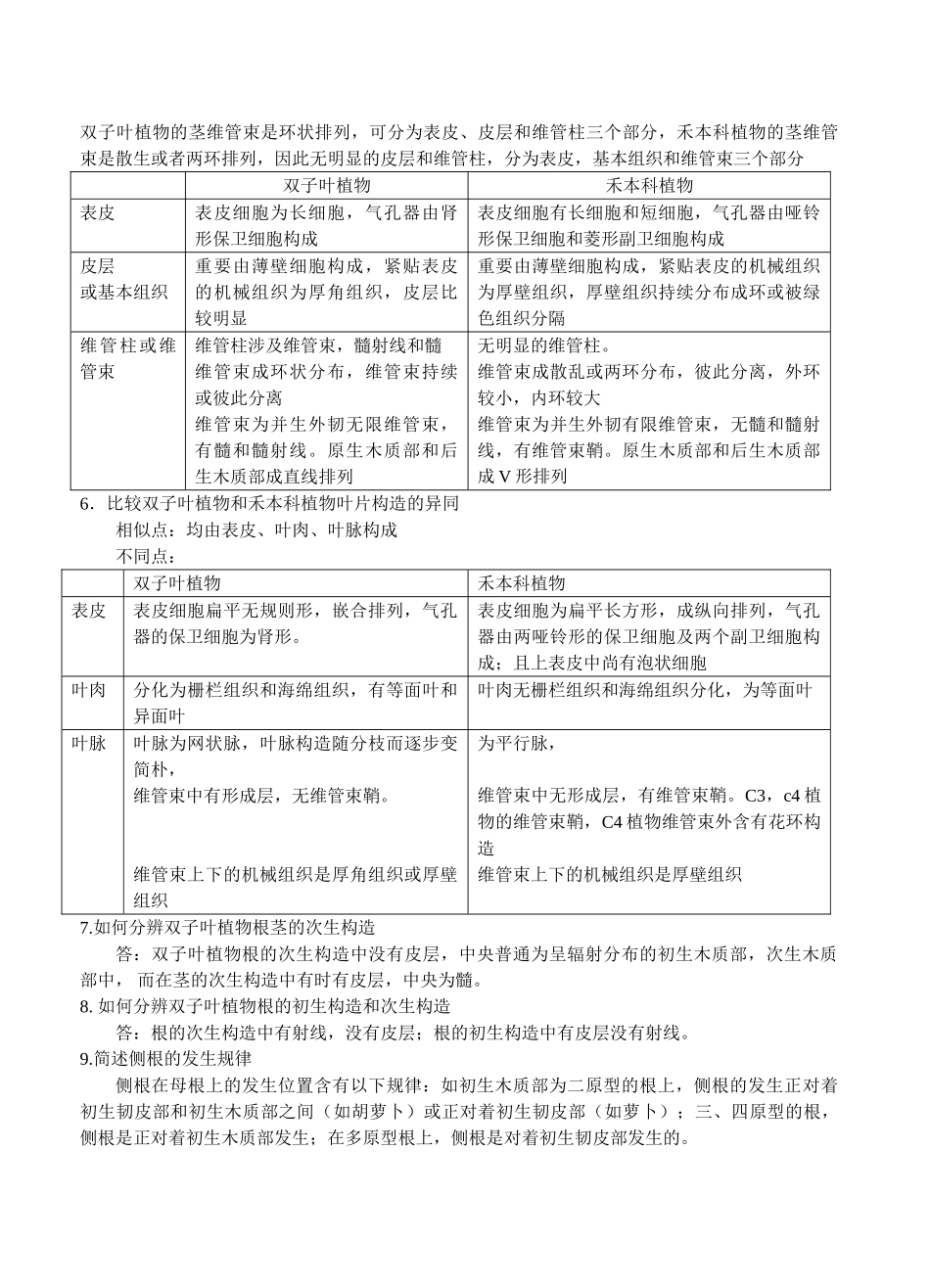
植物解剖部分作业参考答案1. 比较双子叶植物和禾本科植物叶表皮的异同双子叶植物禾本科植物表皮细胞扁平不规则形,嵌合排列扁平砖形,有长细胞和短细胞,沿细胞长轴排列,上表皮有泡状细胞气孔器保卫细胞为肾形,普通无副卫细胞,保卫细胞的细胞壁在靠近气孔处较厚保卫细胞为哑铃形,有副卫细胞,保卫细胞的细胞壁在细胞狭窄处较厚2.厚角组织和厚壁组织的区别厚角组织厚壁组织分布幼茎、叶柄、花梗、大的叶脉以及正在生长或经常摆动的器官中单个或成群、成束穿插分布在其它组织之间特点细胞成熟时有生活的原生质体和不均匀加厚的初生壁,有一定的分裂潜能细胞成熟时没有生活的原生质体,有木质化加厚的次生壁种类角隅厚角组织,腔隙厚角组织,板状厚角组织石细胞和纤维3. 比较双子叶植物和单子叶植物根初生构造的区别相似点:均由表皮,皮层,维管柱构成。维管柱又由中柱鞘,相间生的维管束,及薄壁细胞构成。不同点:双子叶植物单子叶植物表皮表皮细胞扁平长方形,外壁外突形成根毛同双子叶皮层普通无外皮层,内皮层细胞常为凯氏带加厚内皮层细胞为五面或六面加厚,有通道细胞维管柱中柱鞘可形成侧根等,可参加维管形成层和木栓形成层的产生木质部和韧皮部之间薄壁细胞能脱分化产生维管形成层初生木质部普通不超出六原型中央则为后生木质部,普通无髓中柱鞘可形成侧根等,但不会产生维管形成层和木栓形成层木质部和韧皮部之间薄壁细胞不能脱分化产生维管形成层初生木质部不不大于六原型中央常有髓4. 比较根和茎初生构造的异同点相似点:均由表皮、皮层、维管柱构成,初生韧皮部均为外始式发育不同点:5. 比较双子叶植物和禾本科植物茎初生构造的异同点根茎表皮根的表皮有根毛,无气孔器,属于吸取组织茎的表皮有气孔器,外壁角质化加厚,有表皮毛,属于保护组织皮层根的皮层较茎的厚,且有外皮层与内皮层的分化,无厚角组织和同化组织茎的皮层无外皮层与内皮层的分化,有厚角组织与同化组织维管柱根的维管柱有中柱鞘,维管束为间生维管束,初生木质部外始式发育,普通无髓茎的维管柱无中柱鞘,维管束为并生维管束,初生木质部内始式发育,且有髓和髓射线双子叶植物的茎维管束是环状排列,可分为表皮、皮层和维管柱三个部分,禾本科植物的茎维管束是散生或者两环排列,因此无明显的皮层和维管柱,分为表皮,基本组织和维管束三个部分双子叶植物禾本科植物表皮表皮细胞为长细胞,气孔器由肾形保卫细胞构成表皮细胞有长细胞和短细胞,气孔器由...

1、当您付费下载文档后,您只拥有了使用权限,并不意味着购买了版权,文档只能用于自身使用,不得用于其他商业用途(如 [转卖]进行直接盈利或[编辑后售卖]进行间接盈利)。
2、本站所有内容均由合作方或网友上传,本站不对文档的完整性、权威性及其观点立场正确性做任何保证或承诺!文档内容仅供研究参考,付费前请自行鉴别。
3、如文档内容存在违规,或者侵犯商业秘密、侵犯著作权等,请点击“违规举报”。

碎片内容

2025年植物学作业参考答案

您可能关注的文档

静心书店+ 关注
实名认证
内容提供者

专注于各类考试试卷和真题。

确认删除?
VIP
微信客服
  • 扫码咨询
会员Q群
  • 会员专属群点击这里加入QQ群
客服邮箱
回到顶部