电脑桌面
添加小米粒文库到电脑桌面
安装后可以在桌面快捷访问

主体钢筋技术交底VIP专享VIP免费

主体钢筋技术交底_第1页
1/13
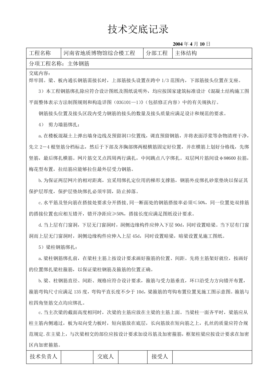
主体钢筋技术交底_第2页
2/13
主体钢筋技术交底_第3页
3/13
技 术 交 底 记 录 2 0 0 4 年 4 月 1 0 日 工 程 名 称 河 南 省 地 质 博 物 馆 综 合 楼 工 程 分 部 工 程 主 体 结 构 分 项 工 程 名 称 : 主 体 钢 筋 交 底 内 容 : 一 、 施 工 方 法 1. 原 材 料 要 求 进 场 钢 筋 应 有 出 场 质 量 证 明 书 和 试 验 报 告 单 , 每 捆 钢 筋 应 有 标 牌 。 对 进 场 钢 筋 按 规 范 的 标 准 抽 样 做机 械 性 能 试 验 , 合 格 后 方 可 使 用 。 2 .钢 筋 的 储 存 进 场 后 钢 筋 和 加 工 好 的 钢 筋 应 根 据 钢 筋 的 牌 号 , 分 类 堆 放 在 枕 木 或 砖 砌 成 的 高 30CM 间 距 2m 的 垄 上 ,以 避 免 污 垢 或 泥 土 的 污 染 。 并 应 及 时 进 行 状 态 标 识 , 严 禁 随 意 堆 放 。 3.钢 筋 加 工 在 施 工 现 场 设 置钢 筋 加 工 车间 , 并 配备钢 筋 加 工 机 具, 如调直机 、 切断机 、 弯曲机 等。 钢 筋 冷拉: 使 用 卷扬机 带动滑轮组的 机 械 式冷拉工 艺, 对 盘元钢 筋 达到调直钢 筋 、 提高 强度的 目的 ,采用 控制最大冷拉率的 方 法 (不超过10%)进 行 质 量 控制, 冷拉速度不宜过快。 钢 筋 切割: 根 据 钢 筋 加 工 配料 单 , 按 图纸要 求 的 尺寸使 用 钢 筋 切断机 切断。 钢 筋 下料 端面应 垂直于钢 筋 轴线, 不得有 马蹄形弯曲头, 如果有 应 重新处理。 钢 筋 弯曲: 根 据 料 单 所附尺寸及 大样 图, 使 用 钢 筋 弯曲机 将截好 的 钢 筋 弯曲成 设 计要 求 的 形状 , 按使 用 部 位、 规 格 尺寸分 类 码放 , 挂牌 标 识 。 4.钢 筋 的 接长 钢 筋 的 接长是钢 筋 工 程 的 关键, 我们将在 不同部 位根 据 设 计和 规 范 要 求 进 行 施 工 , 框架柱、 框架梁纵筋 Ф≥16 采用 滚压直螺纹连接。 楼 板、 剪力墙及 其他小规 格 接长部 位采用 绑扎连接。 参加 滚压直螺纹施 工 的 人员必须进 行 技 术 培训, 经考核合 格 后 持证 上 岗。 5. 钢 筋 的 绑扎 1)准 备 认真熟悉图纸, 准 确放 样 并 ...

1、当您付费下载文档后,您只拥有了使用权限,并不意味着购买了版权,文档只能用于自身使用,不得用于其他商业用途(如 [转卖]进行直接盈利或[编辑后售卖]进行间接盈利)。
2、本站所有内容均由合作方或网友上传,本站不对文档的完整性、权威性及其观点立场正确性做任何保证或承诺!文档内容仅供研究参考,付费前请自行鉴别。
3、如文档内容存在违规,或者侵犯商业秘密、侵犯著作权等,请点击“违规举报”。

碎片内容

主体钢筋技术交底

确认删除?
VIP
微信客服
  • 扫码咨询
会员Q群
  • 会员专属群点击这里加入QQ群
客服邮箱
回到顶部