电脑桌面
添加小米粒文库到电脑桌面
安装后可以在桌面快捷访问

乘机流程、注意事项及厦门机场相关友情提示VIP免费

乘机流程、注意事项及厦门机场相关友情提示_第1页
1/7
乘机流程、注意事项及厦门机场相关友情提示_第2页
2/7
乘机流程、注意事项及厦门机场相关友情提示_第3页
3/7
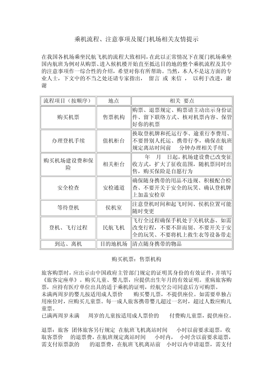
乘机流程、注意事项及厦门机场相关友情提示 在我国各机场乘坐民航飞机的流程大致相同,在此以正常情况下在厦门机场乘坐国内航班为例对从购票、进入候机楼开始直至抵达目的地的整个乘机流程及其中的注意事项作一综合性的介绍,希望对你有所帮助。当然,本人不是这方面的专业人士,下文中的不当之处还请专家指出, 留言 或 来信 , 以利于改进,谢谢 流程项目(按顺序) 地点 相关 要点 购买机票 售票机构 购票、退票规定、购票请主动出示身份证件、留下联络方式、核对机票内容、保管好你的机票 办理登机手续 值机柜台 换取登机牌和托运行李、逾重行李费用、不要替别人托运、携带行李,确保在航班规定离站时间前 30分钟办理相关手续 购买机场建设费和保险 相关柜台 2004年 9月 1日起,机场建设费已改变征收方式,扩大了征收范围,随机票同时出售,购买保险是自愿行为 安全检查 安检通道 确保随身携带的用品不违规、积极配合检查、不要开关于安全的玩笑、确认登机牌上加盖安检章 等待登机 侯机室 注意登机时间和起飞时间、侯机位置可能随时变更 登机、飞行过程 民航飞机 飞行全过程确保手机处于关机状态、如需改变行程,不要不辞而别、不要开关于安全的玩笑、不要将机上救生衣等设备带走 到达、离机 目的地机场 清点随身携带的物品 购买机票:售票机构 旅客购票时,应出示由中国政府主管部门规定的证明其身份的有效证件,并填写《旅客定座单》。购买儿童、婴儿票,应提供出生年月的有效证明。重病旅客购票,应持有医疗单位出具的适于乘机的证明,经航空公司同意后方可购票。 未满两周岁的婴儿按适用成人票价 10%购买婴儿票,不提供座位。如需要单独占用座位时,应购买儿童票。每一成人旅客携带婴儿超过一名时,超过人数应购儿童票。 已满两周岁未满 12周岁的儿童按适用成人票价的 50%付费购儿童票,提供座位。 退票:旅客(团体旅客另行规定)在航班飞机离站时间 24小时以前要求退票,收取客票价 5%的退票费,在航班规定离站时间 24小时内,2小时含以前要求退票,需支付原票款的 10%的退票费,在航班飞机离站前 2小时以内申请退票,需支付原票款20%的退票费,在航班离站时间后要求退票,按误机退票处理,收取原票款50%的误机费。(截止航班规定离站时间前30分钟停止办理乘机手续时止。) 革命残废军人、持婴儿客票的旅客等要求退票,免收退票费。 旅客因病要求退票,需提供医疗单位的证明,不收退票费。...

1、当您付费下载文档后,您只拥有了使用权限,并不意味着购买了版权,文档只能用于自身使用,不得用于其他商业用途(如 [转卖]进行直接盈利或[编辑后售卖]进行间接盈利)。
2、本站所有内容均由合作方或网友上传,本站不对文档的完整性、权威性及其观点立场正确性做任何保证或承诺!文档内容仅供研究参考,付费前请自行鉴别。
3、如文档内容存在违规,或者侵犯商业秘密、侵犯著作权等,请点击“违规举报”。

碎片内容

乘机流程、注意事项及厦门机场相关友情提示

您可能关注的文档

确认删除?
VIP
微信客服
  • 扫码咨询
会员Q群
  • 会员专属群点击这里加入QQ群
客服邮箱
回到顶部