电脑桌面
添加小米粒文库到电脑桌面
安装后可以在桌面快捷访问

冷却塔清洗水处理方案VIP免费

冷却塔清洗水处理方案_第1页
1/9
冷却塔清洗水处理方案_第2页
2/9
冷却塔清洗水处理方案_第3页
3/9
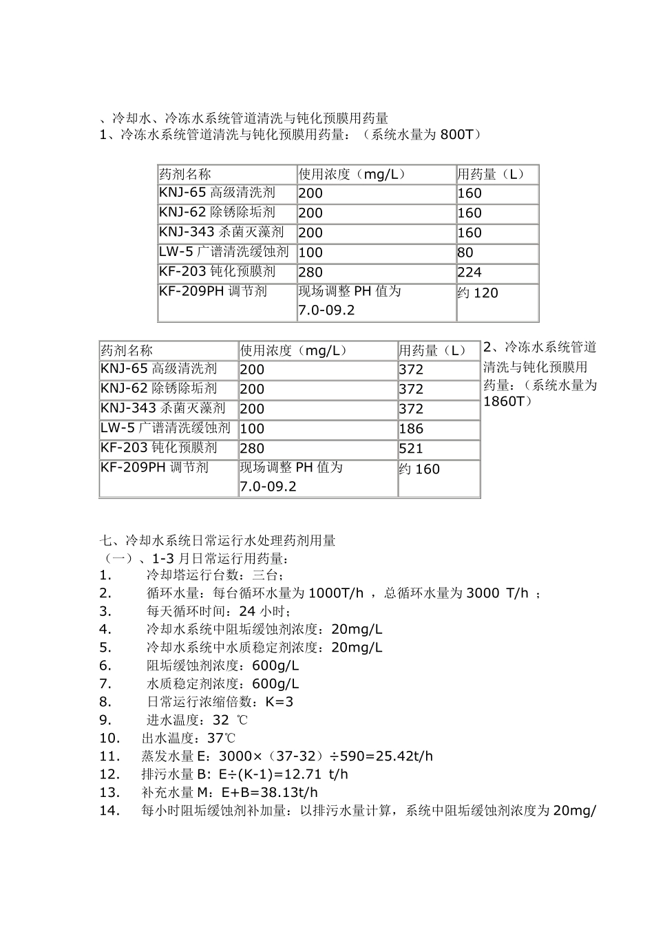
冷却塔清洗水处理方案 空调冷却水系统管道的清晰与钝化预膜方案 一.中央空调冷却水系统的清洗 1. 清洗冷却塔,将冷却塔的沉积物、青苔、水垢彻底清除。 2. 从冷却塔投 KNJ-343 加杀菌灭藻剂及 KNJ-6 高级清洗剂和 LW-5 广谱清洗蚀剂,控制 PH 值在 5.5~6.0 之间,清洗剂浓度为 200mg/L。启动水泵进行杀菌灭藻、除锈垢清洗处理。根据此次清洗为带机不停车清洗以及机组运行的具体情况,为保证冷凝器铜管的绝对安全,清洗剂使用浓度较低,应循环清洗5 天。 3. 循环清洗5 天后,打开冷却塔快速补水阀进行快速补水,打开系统最低点排污阀进行循环放水排污,直至排污阀出清水为止。 4. 取样化验,确认清洗结果,水质合格后进行下一步钝化预膜处理。 二.中央空调冷却水系统的预膜 1. 经过化学清洗的系统管道金属表面处于活化状态,清洗必须进行预膜处理。预膜处理是通过高分子络合物使金属表面形成一种耐腐蚀的化学、物理吸附膜和络合膜,使管道内壁金属表面不受腐蚀。 2. 钝化预膜处理方法 3. 从冷却塔投加 KHF—209PH 调节剂,将系统水的PH 值调节至 6.5~9.0。 4. 水质调节好后,从冷却塔投加 KF-203 钝化预膜剂,启动水泵循环,根据情况循环 48~74 小时。 5. 投加 KNJ-341 阻垢缓蚀剂、KNJ-342 复合水质稳定剂,将系统循环水的PH值调整至 7.0~9.2 进入日常运行。 6. 7. 清洗剂、缓蚀剂和杀菌剂的组成和使用浓度 KNJ-65 高级清洗剂 主要成分:柠檬酸、氨基磺酸、乙二胺司乙酸二钠(EDTA 二钠)、非离子表面活性剂。 使用浓度:200mg/L KNJ-343 杀菌灭藻剂 主要成分:十四烷基二甲基苄基氯化铵 使用浓度:200mg/L 广谱清洗缓蚀剂 主要成分:苯丙三啖唑、硫脲 使用浓度:100mg/L 三、清洗冷却水塔操作规程 1. 通知甲方将要清洗的冷却塔的风扇、循环泵关闭、并给予接电。 2. 将冷却塔进、出水阀、塔连通管阀门、补水阀关闭,打开排污阀、进行放水排污。如排水慢、可用胶管帮助将塔盘中的水吸出。 3. 启动高压清洗机、用喷枪先将出风口,风扇、洒水器冲洗干净,然后冲洗塔身四周及填料,最后冲洗塔盘,及出水过滤网,出水槽。 4. 冷却塔冲洗干净后,反复打开冷却水进水阀或接水从填料上面冲下,将填料里面的脱落污垢冲出。并将冲出的污垢清除。 5. 用KNJ-343 杀菌灭藻剂对冷却塔进行杀菌灭藻处理。 6. 关闭排污阀、打开补水阀给冷却水加水、水加满、讲冷却塔的进、出水阀...

1、当您付费下载文档后,您只拥有了使用权限,并不意味着购买了版权,文档只能用于自身使用,不得用于其他商业用途(如 [转卖]进行直接盈利或[编辑后售卖]进行间接盈利)。
2、本站所有内容均由合作方或网友上传,本站不对文档的完整性、权威性及其观点立场正确性做任何保证或承诺!文档内容仅供研究参考,付费前请自行鉴别。
3、如文档内容存在违规,或者侵犯商业秘密、侵犯著作权等,请点击“违规举报”。

碎片内容

冷却塔清洗水处理方案

您可能关注的文档

确认删除?
VIP
微信客服
  • 扫码咨询
会员Q群
  • 会员专属群点击这里加入QQ群
客服邮箱
回到顶部