电脑桌面
添加小米粒文库到电脑桌面
安装后可以在桌面快捷访问

2024年smartclass 智慧教室系统介绍方案VIP专享VIP免费

2024年smartclass 智慧教室系统介绍方案_第1页
1/26
2024年smartclass 智慧教室系统介绍方案_第2页
2/26
2024年smartclass 智慧教室系统介绍方案_第3页
3/26
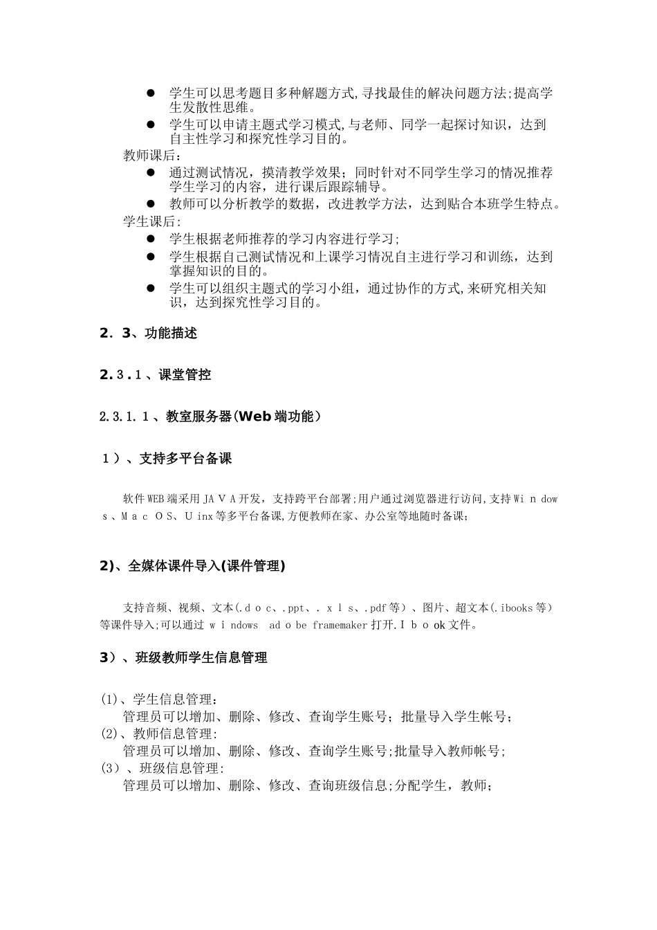
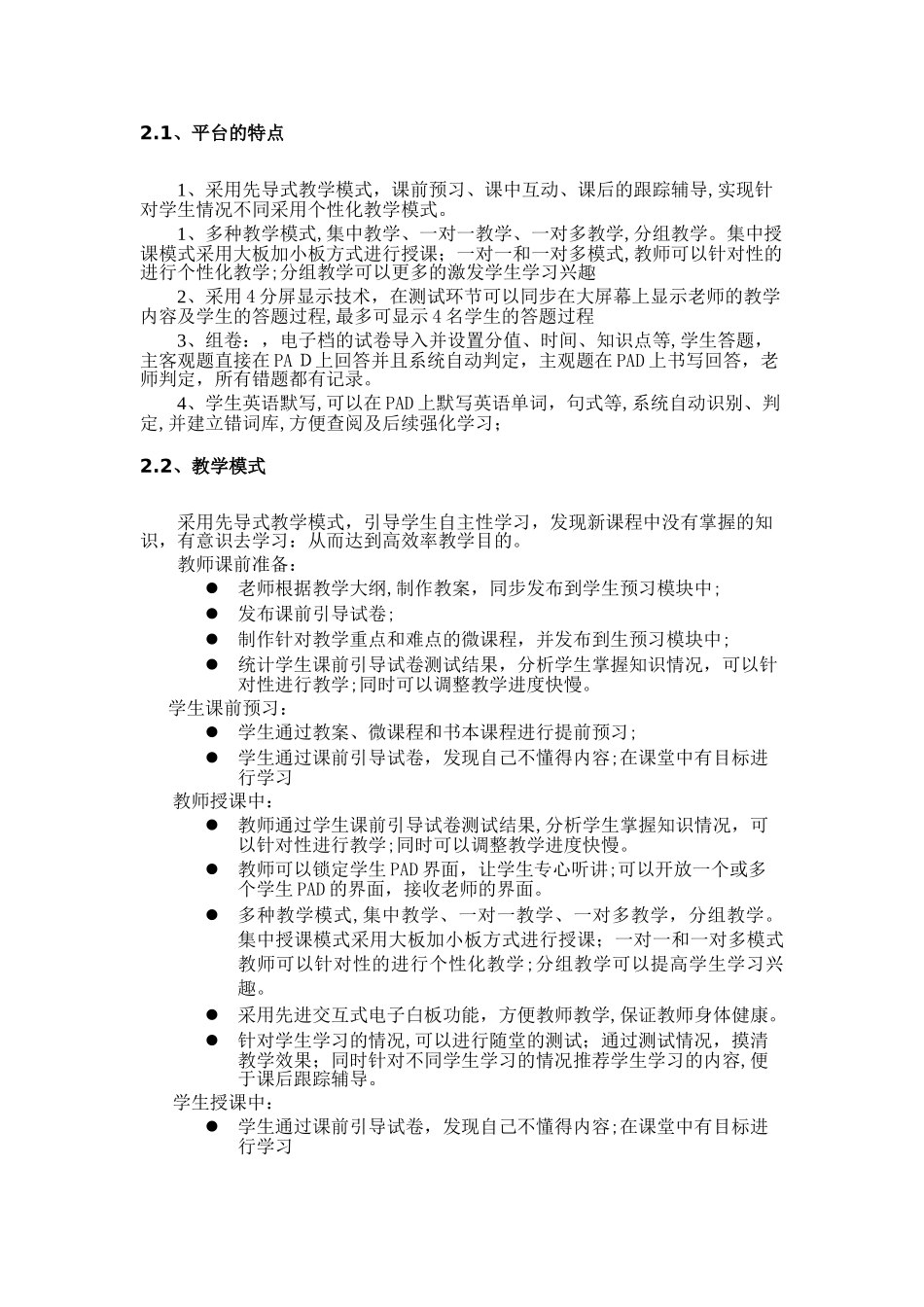
1、课堂教学系统1、货物品牌、型号、制造商、生产企业名称品牌:smartclass规格、型号:2.0生产企业名称:生产企业地址:2、主要技术(服务)指标和性能(smartclass智慧教室解决方案)基于SOA架构,支持PAD平台、安卓系统,以学生、教师、家长、管理者等多种角色空间的形式提供先进实用、安全可靠、便于兼容、易于扩展的应用解决方案。2.1、平台的特点1、采用先导式教学模式,课前预习、课中互动、课后的跟踪辅导,实现针对学生情况不同采用个性化教学模式。1、多种教学模式,集中教学、一对一教学、一对多教学,分组教学。集中授课模式采用大板加小板方式进行授课;一对一和一对多模式,教师可以针对性的进行个性化教学;分组教学可以更多的激发学生学习兴趣2、采用4分屏显示技术,在测试环节可以同步在大屏幕上显示老师的教学内容及学生的答题过程,最多可显示4名学生的答题过程3、组卷:,电子档的试卷导入并设置分值、时间、知识点等,学生答题,主客观题直接在PAD上回答并且系统自动判定,主观题在PAD上书写回答,老师判定,所有错题都有记录。4、学生英语默写,可以在PAD上默写英语单词,句式等,系统自动识别、判定,并建立错词库,方便查阅及后续强化学习;2.2、教学模式采用先导式教学模式,引导学生自主性学习,发现新课程中没有掌握的知识,有意识去学习:从而达到高效率教学目的。教师课前准备:老师根据教学大纲,制作教案,同步发布到学生预习模块中;发布课前引导试卷;制作针对教学重点和难点的微课程,并发布到生预习模块中;统计学生课前引导试卷测试结果,分析学生掌握知识情况,可以针对性进行教学;同时可以调整教学进度快慢。学生课前预习:学生通过教案、微课程和书本课程进行提前预习;学生通过课前引导试卷,发现自己不懂得内容;在课堂中有目标进行学习教师授课中:教师通过学生课前引导试卷测试结果,分析学生掌握知识情况,可以针对性进行教学;同时可以调整教学进度快慢。教师可以锁定学生PAD界面,让学生专心听讲;可以开放一个或多个学生PAD的界面,接收老师的界面。多种教学模式,集中教学、一对一教学、一对多教学,分组教学。集中授课模式采用大板加小板方式进行授课;一对一和一对多模式教师可以针对性的进行个性化教学;分组教学可以提高学生学习兴趣。采用先进交互式电子白板功能,方便教师教学,保证教师身体健康。针对学生学习的情况,可以进行随堂的测试;通过测试情况,摸清教学效果;同时针对不同学生学习的情况推荐学生学习的内容,便于课后跟踪辅导。学生授课中:学生通过课前引导试卷,发现自己不懂得内容;在课堂中有目标进行学习学生可以思考题目多种解题方式,寻找最佳的解决问题方法;提高学生发散性思维。学生可以申请主题式学习模式,与老师、同学一起探讨知识,达到自主性学习和探究性学习目的。教师课后:通过测试情况,摸清教学效果;同时针对不同学生学习的情况推荐学生学习的内容,进行课后跟踪辅导。教师可以分析教学的数据,改进教学方法,达到贴合本班学生特点。学生课后:学生根据老师推荐的学习内容进行学习;学生根据自己测试情况和上课学习情况自主进行学习和训练,达到掌握知识的目的。学生可以组织主题式的学习小组,通过协作的方式,来研究相关知识,达到探究性学习目的。2.3、功能描述2.3.1、课堂管控2.3.1.1、教室服务器(Web端功能)1)、支持多平台备课软件WEB端采用JAVA开发,支持跨平台部署;用户通过浏览器进行访问,支持Windows、MacOS、Uinx等多平台备课,方便教师在家、办公室等地随时备课;2)、全媒体课件导入(课件管理)支持音频、视频、文本(.doc、.ppt、.xls、.pdf等)、图片、超文本(.ibooks等)等课件导入;可以通过windowsadobeframemaker打开.Ibook文件。3)、班级教师学生信息管理(1)、学生信息管理:管理员可以增加、删除、修改、查询学生账号;批量导入学生帐号;(2)、教师信息管理:管理员可以增加、删除、修改、查询学生账号;批量导入教师帐号;(3)、班级信息管理:管理员可以增加、删除、修改、查询班级信息;分配学生,教师;4)、多班多学生冲突管理:把学生进行分...

1、当您付费下载文档后,您只拥有了使用权限,并不意味着购买了版权,文档只能用于自身使用,不得用于其他商业用途(如 [转卖]进行直接盈利或[编辑后售卖]进行间接盈利)。
2、本站所有内容均由合作方或网友上传,本站不对文档的完整性、权威性及其观点立场正确性做任何保证或承诺!文档内容仅供研究参考,付费前请自行鉴别。
3、如文档内容存在违规,或者侵犯商业秘密、侵犯著作权等,请点击“违规举报”。

碎片内容

2024年smartclass 智慧教室系统介绍方案

您可能关注的文档

确认删除?
VIP
微信客服
  • 扫码咨询
会员Q群
  • 会员专属群点击这里加入QQ群
客服邮箱
回到顶部