25/2/191矿床露天开采第4章露天矿运输25/2/1924.1概述运输工作实露天矿的主要生产工序之一,其主要任务是降采场采出的矿石运送到选矿厂、破...
人工智能上海理工大学课件•人工智能概述•机器学习与深度学习•自然语言处理•计算机视觉•人工智能的未来发展01人工智能概述0102人工智能...
华北理工大学炼钢学复习重点炼钢的任务脱碳:铁中碳含量高于钢的要求脱硫及脱磷:S、P为有害元素脱氧:脱碳导致钢中氧含量升高,危...
华南理工大学奖学金评定规则组织与实施机构(一)学生工作部(处)负责指导并会同各学院开展本科学生综合测评和先进个人与先进班级评选工作。...
习题答案第一章流体属性及流体静力学第二章流体运动学第三章流体动力学h吸入的高度h。第四章粘性流体一元管流第六章粘性流体一...
测控技术与仪器专业教学培养方案一、培养目标测控技术与仪器专业致力于培养适应社会发展和经济建设需要,具有多元人文知识、社会责任感、创...
兰州理工大学学生处自律委员会工作计划发言稿兰州理工大学学生处学生自律委员会工作汇报及总结发言稿学院:石油化工学院班级:xx级过控基地...
山东理工大学课程思政实施办法(2017年12月22日印发)作者:来源:学校文件发布时间:2017-12-28阅读次数:412为深入学习贯彻全国全省高校...
西安理工大学2006年招收攻读硕士学位研究生入学考试试题册B卷学科、专业名称__水利水电建设工程管理考试科目名称____应用统计学试题编号___...
武汉理工大学第七届时政案例分析大赛决赛策划书理学院马研2013.9.21大赛名称:时政案列分析大赛一、活动背景:为激发同学们关注时事政治、...
汇报人:上海理工大学工程制图读装配图和拆画零件图概要课件11-21目录•课程概述•读装配图•拆画零件图•工程实例分析•课程总结与回顾01...
第一章制图基本知识1-6-21-5-1-41-6-11-5-21-3-2-21-3-1-31-3-2-11-3-1-21-3-1-11-3-3-21-3-41-3-3-11-3-2-31-4-2-21-4-2-31-4-1-11-4-2-11...
上海理工大学科研计划项目经费管理与使用办法范文上海理工大学重大科研计划项目经费匹配管理办法第一章总则第一条为鼓励教师和科研人员主持...
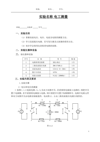
班级:姓名:学号:实验名称电工测量班级实验者学号一、实验目的(1)掌握直流电压、电位、电流及电阻的测量方法。(2)学习直流稳压电源、...
上海理工大学重大科研计划项目经费匹配管理办法第一章总则第一条为鼓励教师和科研人员主持并完成重大科研计划项目,促进学校高水平科学研究...
青岛理工大学琴岛学院书记开幕式讲话2同学:大家好。经过几个月的精心筹备,今天青岛理工大学琴岛学院第二届宿舍文化节隆重开幕了。这是一...
上海理工大学科研计划项目经费管理与使用办法范文上海理工大学科技发展项目管理办法第一章总则第一条为进一步促进我校科学研究的实力,提高...
述职报告太原理工大学外国语学院外语网络教育中心主任张建英述职报告2011年,在学院领导的指导和帮助下,我和中心的所有老师一起,以负责敬...
成都理工大学射艺协会申请书申请人:王泽进负责学院:体育学院2015年10月目录一、推广射艺运动的意义.......................................
大连理工大学网络教育学院生产实习报告报表TheponywasrevisedinJanuary2021大连理工大学网络教育学院生产实习报告报表学生姓名张跃飞学号入...

