目录一、编制依据............................................................1二、工程概况和特点......................................
发电机风洞管理制度[范文模版]为加强我站发电机组的风洞管理,确保发电设备的安全生产,现结合国家电网公司有关规程规范的要求及我站发电机...
小型风力发电机控制器设计说明
费老师物理电动机与发电机加乘教育1电动机与发电机试题专练1一、单项选择题1.下列说法中,正确的是()A电磁铁是利用电流的磁效应制成的B发...
临时用电方案(发电机)亦庄新城滨河森林公园工程园林部分第3标段临时用电方案北京天房绿茵园林绿化工程有限公司一、工程概况本工程位于亦庄...
第1页共6页编号:时间:2021年x月x日书山有路勤为径,学海无涯苦作舟页码:第1页共6页1、第1包“发电机构造类”技术标书更改为如下:序号设...
检修部机械分部发电机专责职务说明书岗位名称发电机专责岗位编号所在部门检修部机械分部岗位定员1人直接上级主管、副主管工资等级直接下级...
临时用电方案(发电机)珠海科技创新海岸(北围)a区、b区市政道路工程绿化二期五区XX市鸿林绿化有限公司临时用电施工方案珠海科技创新海岸(...
检修部机械分部发电机专责职务说明书岗位名称发电机专责岗位编号所在部门检修部机械分部岗位定员1人直接上级主管、副主管工资等级直接下级...
柴油发电机应急操作培训一、应急预案当柴油发电机系统发生故障时,必须及时执行相应的应急预案、采取相应的措施,解决故障、恢复系统正常运...
柴油发电机应急操作培训一、应急预案当柴油发电机系统发生故障时,必须及时执行相应的应急预案、采取相应的措施,解决故障、恢复系统正常运...
临时用电方案(发电机)清河供电所临时用电及电价管理专项治理活动实施方案为了认真贯彻落实XX县区电业局【2011】31号文件精神,规范全乡临时...
柴油发电机应急操作培训一、应急预案当柴油发电机系统发生故障时,必须及时执行相应的应急预案、采取相应的措施,解决故障、恢复系统正常运...
300MW机组全能值班持证上岗考试仿真机标准题库1、正常停运高加系统适用系统:带回热抽汽的蒸汽汽轮机组工况要求:90%额定负荷工况考核要点...
作业指导书编号:ZQ01-JZ-02-05-1工程名称:国电肇庆大旺热电联产(2×300MW级)工程作业项目名称:汽轮发电机基座—第一分册底板施工编制...
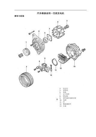
AAAB汽车维修说明--交流发电机解体与组装解体步骤1.发电机皮带轮2.转子组件3.后轴承4.轴承座5.前轴承6.前盖7.定子组件8.固定板9.调节器及电...
汽车发电机整流器项目可行性研究报告(立项+批地+贷款)编制单位:北京中投信德国际信息咨询有限公司编制时间:二〇二四二〇二四年十一月咨...
第1页共162页编号:时间:2021年x月x日书山有路勤为径,学海无涯苦作舟页码:第1页共162页物业管理标准作业规程(下)12.柴油发电机操作标...
第1页共3页编号:时间:2021年x月x日书山有路勤为径,学海无涯苦作舟页码:第1页共3页柴油发电机保养项目例行保养(每天工作前进行)序号保...
乌金峡水电站柴油发电机采购标竞争性报价文件合同编号:WJX/JD-72发包人:国投甘肃小三峡发电有限公司二○○九年四月第一章报价须知1.1买方...

