第1页共12页编号:时间:2021年x月x日书山有路勤为径,学海无涯苦作舟页码:第1页共12页加强钢筋保护层控制QC成果加强钢筋保护层控制,提高...
钢筋购销合同通用版〔本文本为word版,可修改编辑〕甲方:乙方:签订日期:第1页,共13页钢筋购销合同通用版钢筋是指钢筋混凝土用和预应力...
混凝土结构工程相关标准及技术资料要点汇编钢筋工程质量控制要点1钢筋原材质量:1.1进场验收1.1.1备案书、厂家及供货方资质材料、材质证明...
第1页共20页编号:时间:2021年x月x日书山有路勤为径,学海无涯苦作舟页码:第1页共20页钢筋原材料检验批质量验收记录表鲁JJ—124工程名称...
砼浇捣令工程名称:编号:致:(监理单位)我单位已完成了砼浇捣工程各项准备工作已完工,请审核批准。预计浇筑时间年月日砼标号工程量(m3...
第1页共54页编号:时间:2021年x月x日书山有路勤为径,学海无涯苦作舟页码:第1页共54页钢筋(连接、安装)工程检验批质量验收记录1.1.9工...
第1页共16页编号:时间:2021年x月x日书山有路勤为径,学海无涯苦作舟页码:第1页共16页钢筋工程施工工艺及质量控制细则一、技术准备1.1、...
第1页共72页编号:时间:2021年x月x日书山有路勤为径,学海无涯苦作舟页码:第1页共72页钢筋抽样GGJ10.0软件基础培训教材前言................
中铁16局集团四公司第25次(2008年度)QC小组成果发表会材料开展QC活动控制钢筋闪光对焊质量单位:中铁十六局集团四公司小组名称:六沾复线...
第1页共19页编号:时间:2021年x月x日书山有路勤为径,学海无涯苦作舟页码:第1页共19页现场钢筋接头连接质量检验记录表JG163-2004工程名称...
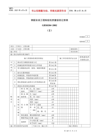
第169页共2页编号:时间:2021年x月x日书山有路勤为径,学海无涯苦作舟页码:第169页共2页钢筋安装工程检验批质量验收记录表GB50204-2002(...
第1页共6页编号:时间:2021年x月x日书山有路勤为径,学海无涯苦作舟页码:第1页共6页钢筋砼结构工程施工质量检查要点钢筋砼结构工程通常包...
目录1、编制依据········································42、施工部署···········...
基础梁(上部/下部)一排钢筋最多根数梁宽主筋直径d123/34/54/55/67/7b10200240250300143/34/44/55/66/77/816183/34/44/45/56/77/88/93/33/...
目录一、工程概况:..................................................................................................2二、主要施工...
第一篇、钢筋算量基本方法第一章梁第一节框架梁一、首跨钢筋的计算1、上部贯通筋上部贯通筋(上通长筋1)长度=通跨净跨长+首尾端支座锚固...
-.钢筋课程设计心得时间过得很快,转眼间一学期的课程就接近尾声了,而在这短短一学期里,我们对?平法钢筋识图预算与下料?这门课程进展了比...
目录1钢筋桁架楼承板施工.....................................................................................11.1总则.................
一、箍筋表示方法:⑴φ10@100/200(2)表示箍筋为φ10,加密区间距100,非加密区间距200,全为双肢箍。⑵φ10@100/200(4)表示箍筋为φ10,...
广联达钢筋计算设置-图文PartI一、楼层设置广联达钢筋楼层设置中,基础层层高设置1、当无地下室时,基础的底部到首层的结构底面标高2、当有...

