毕业设计城市花园6#楼给水排水工程施工图设计CityGarden6#Buildingconstructiondrawingsanddesignofwaterandwastewaterengineering班级给水...
一、解释下列名词:最小设计坡度降雨强度澄清池最大设计充满度硝化最小覆土深快滤池径流系数最大设计充满度土地处理泥龄污洗容积指数折点加...
第六节建筑给水排水及采暖工程检查用表建筑给水、排水及采暖分部工程在《建筑工程施工质量验收统一标准》中室内给水系统子分部、室内热水供...
《给排水管道系统》课程设计设计题目:安阳市给水排水管道工程设计系别:市政与环境工程学院专业:给水排水工程班级学号:学生姓名:指导教...
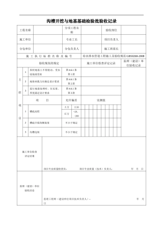
沟槽开挖与地基基础检验批验收记录工程名称分项工程名称验收部位施工单位专业工长项目负责人分包单位分包负责人施工班组长施工执行标准名称...
第1页共126页编号:时间:2021年x月x日书山有路勤为径,学海无涯苦作舟页码:第1页共126页111EquationChapter1Section1第一章给水排水管道...
《给排水管道系统》课程设计计算说明书设计题目:青岛市给水排水管道工程设计学院:市政与环境工程学院专业:给排水科学与工程班级学号:学...
第1页共37页编号:时间:2021年x月x日书山有路勤为径,学海无涯苦作舟页码:第1页共37页第一章给水排水管道工程概论第一节给水排水系统的组...
目录1概述............................................................................................................................
第1页共16页编号:时间:2021年x月x日书山有路勤为径,学海无涯苦作舟页码:第1页共16页给水排水专业初级中级技术资格考试大纲(试行)第一章...
第1页共45页编号:时间:2021年x月x日书山有路勤为径,学海无涯苦作舟页码:第1页共45页给水排水设计基本术语标准第一章通用术语第1.0.1条...
第1页共60页编号:时间:2021年x月x日书山有路勤为径,学海无涯苦作舟页码:第1页共60页给水排水管道工程施工及验收规范Codeforconstructio...
第1页共73页编号:时间:2021年x月x日书山有路勤为径,学海无涯苦作舟页码:第1页共73页市政与环境工程学院教学大纲(四年制本科)吉林建筑...
给水排水安装工程施工组织设计一、工程概况1.工程总概况:本工程为青岛市红岛区拟建和谐路,在人行道上布置给水和排水管道各一条,该给水排...
前言给水排水管道工程是给水排水工程的重要组成部分,可分为给水管道工程和排水管道工程两大类。给水管道工程是论述水的提升,输送,贮存,...
第1页共42页编号:时间:2021年x月x日书山有路勤为径,学海无涯苦作舟页码:第1页共42页第一章课程设计任务书河南城建学院0244101、2班《给...
ICS75.180.99P72备案号:J337-2004中华人民共和国石油化工行业标准SH3533—2003代替SH3533—1995石油化工给水排水管道工程施工及验收规范Sp...
给水排水管道工程施工及验收规范Codeforconstructionandacceptanceofwatersupplyandseweragepipelines中华人民共和国国家标准GB50268-97主...
目录《给水排水工程专业概论》课程教学大纲.............................................................................................
第1页共7页编号:时间:2021年x月x日书山有路勤为径,学海无涯苦作舟页码:第1页共7页合肥工业大学给水排水工程专业指导性教学计划说明一、...

