连接体问题一、连接体与隔离体两个或两个以上物体相连接组成的物体系统,称为连接体。如果把其中某个物体隔离出来,该物体即为隔离体。二、...
上半年一建《机电工程》:建筑管道常用连接方法法兰连接考试题一、单项选择题(共25题,每题2分,每题的备选项中,只有1个事最符合题意)1...
交换机是企业内部主要网络设备之一,他担负着连接所有员工计算机和服务器以及其他网络设备的重任。但是在实际使用过程中一台交换机的端口很...
第一章硬件连接与软件的安装及定位一、硬件设备连接步骤(与笔记本电脑的连接)白板安装完成后,就可以将PC机、投影机和白板连接在一起。鸿...
14.3连接串联电路与并联电路教学目标:知识与技能:1会读会画简单的电路图。2知道什么是串联电路和并联电路。3、会连接简单的串联电路和并...
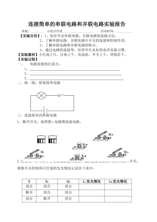
连接简单的串联电路和并联电路实验报告班级:________小组合作者____________________活动时间:__________【实验目的】:1、初步学会串联...
实验探究连接串联电路和并联电路教学设计山东省高密市呼家庄中学王晓丽邮编261516设计思路:学生在接触电学时是急切的,上节课《让电灯发光...
圆弧连接练习班级姓名学号一、光滑连接直线及圆弧外切内切二、按1:1比例在空白处抄画下列图形,并标注尺寸。三、按1:1比例在空白处抄画下...
提高大直径钢筋直螺纹套筒连接一次合格率中中铁一局集团第四工程有限公司黑崖沟2号特大桥高墩QC小组发表人:高璋7#主墩墩高120.5m8#主墩墩...
组态王与数据库连接的实现方法1准备工作1.1创建数据源及数据库1.右键新建一个Access数据库(D:\example,数据库名:ku.mdb)。2.依次点击屏...
第三章钢结构的连接一.选择题1.如图所示承受静力荷载的T形连接,采用双面角焊缝,手工焊,按构造要求所确定的合理焊脚尺寸应为(B)A.4mmB...
钢筋滚扎直螺纹连接质量控制要点钢筋滚扎直螺纹连接属钢筋机械连接的一种类型,是通过钢筋端头直接滚扎或剥肋后滚扎制作的直螺纹和连接件螺...
专业合同封面COUNTRACTCOVER20XXPERSONALRESUME甲方:XXX乙方:XXX2024年建筑工程钢筋连接专项协议模板版B版本合同目录一览1.工程概况1.1工...
2024年适用PVCU管材及连接件订货协议本合同目录一览1.定义与术语解释1.1PVCU管材1.2连接件1.3订货协议2.订货内容2.1产品名称2.2产品型号2.3...
2024年线的连接大班科学活动教案一、教学内容本节课选自《大班科学活动教材》第三章“生活中的科学”,具体内容为“2024年线的连接”。通过...
专业合同封面COUNTRACTCOVER20XXPERSONALRESUME甲方:XXX乙方:XXX电缆连接器件租赁协议标准版一本合同目录一览1.租赁物品1.1电缆连接器件...
专业合同封面COUNTRACTCOVER20XXPERSONALRESUME甲方:XXX乙方:XXX光纤连接技术服务协议(高效版)一本合同目录一览第一条协议定义1.1定义1...
深圳路至宿松南路连接段建设协议本合同目录一览第一条:项目概述1.1项目名称:深圳路至宿松南路连接段建设协议1.2项目地点:详细位置1.3项...
专业合同封面COUNTRACTCOVER20XXPERSONALRESUME甲方:XXX乙方:XXX2024年适用PVCU管材及连接件订货协议一本合同目录一览第一条定义与术语解...
连接公路建设工程导线控制点附合导线测量方案一、工程简介:X305赭洛山连接公路建设工程位于南京市浦口区,是连接星甸街道与桥林街道的重要...

