固体制剂常用辅料一固体制剂分类1•散剂(Powders)也称粉剂,系药物与适宜的辅料经粉碎、均匀混合而制成的干燥粉末状制剂。供内服或外用。...
固原市中医医院中药制剂许可证申报资料目录1 《医疗机构执业许可证》和《卫生行政部门审核同意书》复印件2 中药制剂配制管理和质量管理自...
执业药师考试辅导:中药药剂学--浸提与纯化(一) 本章历年考题大约在 2~4 道题。考试的重点一般在各种浸提方法、精制方法的特点等。重...
制剂药学研究的技术要求一、名称及命名依据 申报制剂首先应确定名称,制剂的名称包括中文名、汉语拼音、拉丁名。制剂的命名应参照《补充规...
编号:项目名称长飞医药制剂工程长飞医药制剂工程静设备安装工程监理实施细则 批 准 :总监理工程师 编 制 :专业监理工程师 建设有...
附件 1:农用农药不同剂型单制剂产品有效成分含量管理规定(直接使用的卫生用农药除外)有效成分剂型含量产品数量推荐含量备注1-甲基环丙烯...
农药混配制剂的简化通用名称目录序号有 效 成 分 组 成简 化 通 用 名1 2,4-滴•嗪草酮•乙草胺 滴•嗪•乙草胺 2 2,4-滴丁酯...
藏药制剂培训讲义四川甘孜食品药品监督管理局————杨世华前言:一是不敢冒言讲课,谁都害怕连问三个为什么?二是学过藏医药的权当大家一...
关于 2008 年度药品、药包材生产企业和医疗机构制剂室日常监管工作情况的通报 各县(市、区)食品药品监督管理局(分局):根据 2008 ...
经皮吸收制剂课件目录• 经皮吸收制剂概述• 经皮吸收制剂的制备工艺• 经皮吸收制剂的药效学研究• 经皮吸收制剂的安全性和有效性评价...
甘肃 老百姓大药 房医 药连锁 有限 公司文 件制定目的:为加强含特殊药品复方制剂的管理,防止上述药品流入非法渠道,制定本制度。制...
欢迎阅读验证报告验证报告目录1. 概述2. 范围3. 验证组织及职责3.1 验证组织3.2 职责4. 内容4.1 风险管理使用评估工具4.2 风险指数...
医院科研制剂配送、推广合作协议要点甲方(药品生产方、供应方)与乙方(合作方、配送铺货方)合作,乙方负责从甲方处提货、向医院机构铺货...
医院创新工作室总结与医院制剂室自查报告合集医院创新工作室总结医院服务创新成效年终总结为了持续提高医院的总体服务质量和水平,提升“用...
医院制剂无尘室工程合同范本甲方:乙方:按照《中华人民共和国经济合同法》和《建筑安装工程承包合同条例》的规定,经甲乙双方共同协商,本...
浙江 XX 药业股份有限公司口服固体制剂及生产辅助工程技改项目可行性研究报告浙江 XX 设计院有限公司秘密新建年产 2200 万袋大输液生...
《医疗机构制剂许可证》验收标准第一部分评定原则和方法 1、根据《中华人民共和国药品管理法》及其实施办法制订本标准。 2、本标准设评定...
1 医疗机构制剂补充申请注册事项及申报资料要求一、注册事项(一)省食品药品监督管理局审批的补充申请事项:1、增加中药制剂的功能主治或...
医疗机构制剂注册申请表受理号: _________ 受理日期: _______ 医疗机构制剂注册申请表制剂名称: _____________ 申请人: _______...
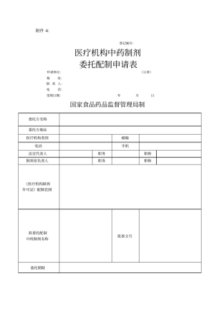
附件 4:登记编号:医疗机构中药制剂委托配制申请表申请单位:(公章)地址:联 系 人:电话:受理日期:年月日国家食品药品监督管理局...

