整式乘法小结与复习教学目标:1、能较熟练地理解本章所学的公式及运算法则2、能熟练地进行多项式的计算。教学重点:正确选择运算法则和乘法...
1、4整式的乘法(第2课时)教学设计一分析学生起点:学生在小学就已经了解乘法分配律,在本章前面几节课中学生了解了幂的运算性质,并能正...
乘法分配运算定侓乘法分配运算定律的教学,对学生来说有点抽象,由于小学生的认知和思维发展水平还比较低,抽象思维能力比较弱,因此对学生...
基本信息课题《义务教育课程标准实验教科书》二年级上册第51页《5的乘法口诀》及相应的练习题。作者及工作单位广西桂平市西山镇城西小学姚...
下载后可任意编辑给生活做减法给幸福做乘法美术馆馆长艾海演讲稿大家好,我是艾海!非常兴奋能够来到《一刻演讲》跟大家分享我的故事,后面...
两位数乘两位数笔算乘法(进位)1、笔算4124×14×12×222148×37=(盒)?×小组讨论:去乘另一个乘数,得数的末位与乘数的十位对齐。3348...
《乘法》《乘法》《乘法》《乘法》单元教学目标:1、总目标:(1)在解决实际问题的过程中,感知两位数乘两位数的计算与实际生活的联系,感...
乘法的初步认识说课稿教学离不开教材,在落实新课标的过程中,新教材也应运而生,为课改开辟了通途。新课程背景下,我们必须树立正确的教材...
乘法公式说课稿课件•引言•乘法公式概述•乘法公式的教学策略•乘法公式的实际应用•总结与展望目•参考文献录contents01引言主题介绍乘法...
一个因数末尾有0的乘法多位数乘一位数一、复习导入,揭示课题一、复习导入,揭示课题60×3=14×2=600×3=140×2=6000×3=1400×2=1....
+-×÷+-×÷-植树节一共有25个小组,每组里4人负责挖坑、种树,2人负责抬水、浇树。每组要种5棵树,每棵树要浇2桶水。仔细观察下图,图上有...
乘法运算定律(1)——乘法交换律R·四年级下册同学们还记得加法交换律吗?谁能用自己的话或公式,或者举一个例子说一说加法交换律?今天我...
运算定律乘法分配律一、复习引入一、复习引入问题:1.我们已经研究了乘法的哪些运算定律?2.对于运算定律的研究,我们已经积累了哪些经验?...
《6的乘法口诀》教案教学内容:人教版P61例7教学目标:1、引导学生们通过直观的实物图和乘法的含义,并借助已有知识和经验编出6的乘法口诀...
在游乐园里,你看到了什么?游乐园里玩各种游乐项目的分别有多少人呢?你能用算式表示出来吗?小火车:过山车:大风车:3+3+3+3=122+2...
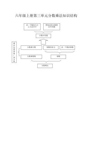
六年级上册第三单元分数乘法知识结构分数乘法分数乘整数分数乘分数乘法运算律推广到分数倒数倒数的意义求一个数的倒数分数应用题求一个数的...
用7、8的乘法口诀求商表内除法(二)一、创设情境,导入新知一、创设情境,导入新知问题:1.仔细观察画面,你发现了哪些与准备工作有关的数...
用乘法口诀求商【教学内容】西师版《义务教育课程标准实验教科书》数学二年级上册教科书第82页例1,课堂活动及练习十六的第2、3、5题。【教...
下载后可任意编辑小学数学乘法和三角形的教学设计小学数学乘法和三角形的教学设计1教材分析《分数乘整数》是苏教版小学数学第十一册第三单...
整式乘法运算1.2.3.4.5.-8÷12−34+58+−2×56.7.8.9.10.11.12.13.14.15.16.17.18.19.20.21.22.23.24.25.26.27.28.29.30.31.32.33.34.35.3...

