1 消防系统维护维修细则 系统日常运行工作: 系统日常运行期间,值班人应细心观察,做好巡检登记表,发现问题应及时通知维护人员。维护...
消防系统操作及维护手册 一、系统须知 二、系统工作原理方框图 三、各分项系统的使用操作 (一)自动报警及联动控制系统 1、火灾报警...
斯坦福发电机安装使用及维护手册
斗轮机使用、维护说明书
版 号 : A AG/JS/SB05-32 安 钢 焦 化 厂 6 米 堆 取 料 机 操 作 维 护 检 修 规 程 第 1 页 共 16 页 堆...
工程维护方案及保修措施 严格执行国务院建设工程质量管理条例,贯彻公司的质量方针,向业主提供优质服务。项目部按照有关规定要求向业主提...
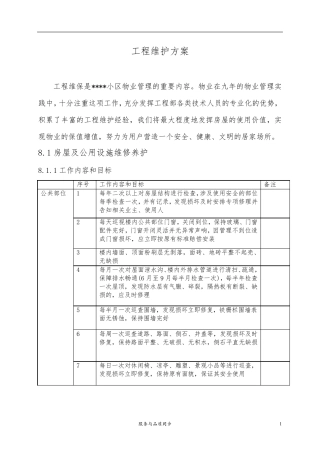
服务与品质同步 1 工程维护方案 工程维保是****小区物业管理的重要内容。物业在九年的物业管理实践中,十分注重这项工作,充分发挥工程...
信息系统维护可能存在问题及改进方案 天然气增压系统存在问题及改进措施 1.天然气增压脱水工艺流程 根据工艺计算,胜利埕岛油田东部终端...
下载后可任意编辑通信行业客户维护工作计划与通用 2024 公司年度工作计划汇编通信行业客户维护工作计划通信行业的工作就是做好现在,将我...
下载后可任意编辑通信公司网络建设与维护副总经理竞职演讲稿与通信公司读书心得体会范文汇编通信公司网络建设与维护副总经理竞职演讲稿尊敬...
下载后可任意编辑运行维护科年终工作总结与运输企业工作总结 3 篇汇编运行维护科年终工作总结20**年运行维护科遵循我处总体工作思路,在...
下载后可任意编辑运行维护科年终工作总结与运行调控科总结及下半年规划参考汇编运行维护科年终工作总结20**年运行维护科遵循我处总体工作思...
下载后可任意编辑试验段交通安全维护方案与诚信守法企业创建活动方案汇编试验段交通安全维护方案第一章 工程概况一、项目背景昌樟高速公路...
下载后可任意编辑试验段交通安全维护方案与试验段安全隐患排查方案汇编试验段交通安全维护方案第一章 工程概况一、项目背景昌樟高速公路是...
下载后可任意编辑试验段交通安全维护方案与诚信服务文明创建活动方案汇编试验段交通安全维护方案第一章 工程概况一、项目背景昌樟高速公路...
拟采取的安全与秩序维护方案一、安全管理概述安全管理是物业管理的重要组成部分,在安全管理方面,我们将充分运用公司管理各类物业的丰富经验...
WORD 格式整理版机房维护合同书为了提高甲方故障应急处理能力及维护水平,及时发现安全隐患、减少网络故障的发生、提高网络系统管理水平、...
信息系统运行维护方案2012 年 8 月第一章目标 3第一节运行维护服务目标 3第二节运行维护内容及步骤 3第二章运行维护服务具体内容 4...
1第八课崇尚程序正义,依法维护权益一、教学目标.认知()了解民事诉讼、刑事诉讼、行政诉讼的基本程序()理解法律程序对于维护公平正义的...
电力线路的运行与维护方案为了掌握线路及其设备的运行情况,及时发现并消除缺陷与安全隐患,必须定期进行巡视与检查,确保配电线路的安全、可...

