下载后可任意编辑施工现场用电用火管理制度1、为确保职工在施工过程中的安全与健康特制定本制度 。2、制定本制度的依据是北京市建委颁发的...
下载后可任意编辑施工现场临时用电检查验收用表1、施工现场施工用电检查评分表(表 SA-C1-13)2、施工现场施工临时用电验收表(表 SA-C6-...
下载后可任意编辑施工现场临时用电现状及解决办法本文对施工现场临时用电的现状进行了分析,并提出几点解决方法。 【关键词】施工现场 临...
下载后可任意编辑XXXX 工程项目临时用电安全技术交底临电-01工程名称作业内容交底内容:交底人签名交底时间接受交底人签 名--------------...
外环线东北部调线工程现场检查(监理、项目经理部临时用电施工组织设计第一合同段下载后可任意编辑 编制单位:中铁十三局集团有限公司二〇...
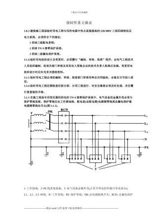
下载后可任意编辑施工现场临时用电检查表检查部位: 检查人: 检查日期:(假如那个事项有问题就在该事项后面代表‘否’的三角符号里打勾...
下载后可任意编辑施工现场临时用电施工组织设计(方案)编 制 指 南下载后可任意编辑目 录一.施工现场临时用电施工组织设计(方案)编...
下载后可任意编辑一 、施工用电概况 阳光建华城三期 1#、2#、3#、4#楼,位于上海市普陀区祁连山路与桃浦路交汇处。该工程由上海意景房地...
下载后可任意编辑1、编制依据:类 别名 称编 号法律规范《施工现场临时用电安全技术法律规范》JGJ46-88其他常发豪郡二期 43#楼工程施工...
下载后可任意编辑 编号: 第二部分:样表临时用电施工组织措施工程名称: 建设单位: 设计单位: 监理单位: 施工单位: 主编部门:...
下载后可任意编辑施工现场临时用电施工方案建筑施工与人民群众的财产安全紧密相关,“以人为本,关注健康,预防为主,降低风险”、作为我公...
下载后可任意编辑 精品文档下载 最新资料,word 文档,可以自由编辑!!下载后可任意编辑【本页是封面,下载后可以删除!】(1)单项安全技...
下载后可任意编辑施工现场临时用电专项施工方案 一、编制依据:1、《低压配电设计法律规范》GB50054--95Z 中国建筑工业出版社。2、《建筑...
下载后可任意编辑第一章 编制依据1、现场总平面图2、《施工现场临时用电安全技术规程 JGJ46-88》3、《1KV 及时配电线工程施工及验收法律...
下载后可任意编辑施工现场临时用电2.监理工作方法与措施 2.1 施工准备阶段(事前控制)(1)、审查施工单位报审的《施工现场临时用电组织...
下载后可任意编辑****施工现场临时用电方案****施工现场临时用电方案为了确保施工期间用电安全,特编制该项目的临时用电施工方案。1 现场...
下载后可任意编辑施工现场临时用电工程监理方法与措施扬州市金泰建设监理有限公司 姚伟清摘要:本方简述临时用电工程的特点,对临时用电工...
下载后可任意编辑北京建工集团总承包部施工现场临时用电应急救援预案指导书第一章总 则第一条 根据《中华人民共和国安全生产法》及《施工...
下载后可任意编辑 施工现场临时用电安全管理条例一 总 则 为了贯彻国家安全生产的方针政策和法规,保障施工现场用电安全,防止触电事故...
下载后可任意编辑施工现场临时用电工程施工方案编制要点一、编制说明:根据 JGJ46-88《施工现场临时用电安全技术法律规范》的规定:临时用...

