高中《化学》新人教版选修1系列课件化学与生活3.4《塑料、纤维和橡胶》教学目标1.列举生活中的常用材料,能通过实例认识化学在发展生活...
2024年ABS塑料市场发展现状概述ABS塑料(AcrylonitrileButadieneStyrene)是一种常见的工程塑料,具有优良的力学性能、耐热性和耐化学性,...
专业合同封面COUNTRACTCOVER20XXPERSONALRESUME甲方:XXX乙方:XXX2024年ABS塑料颗粒购销质量保证合同本合同目录一览第一条定义与解释1.1定...
一、塑料的应用范围现代人的生活离不开塑料,不仅在日常生活中,而且工业、商业、农业等领域中都广泛的使用着塑料制品。塑料的应用范围一、...
学业分层测评知识点一知识点二第4节塑料橡胶纤维1.初步认识有机高分子化合物的结构、性质及其应用。2.学会书写加聚反应的化学方程式。(重...
第四节塑料橡胶纤维第一课时高分子有机化合物塑料【学习目标】w.w.w.k.s.5.u.c.o.m1.认识有机高分子化合物的结构、性质及其应用,学会书写...
山东正新塑料机械有限公司年产500台塑料吹瓶机项目可行性研究报告XX工程咨询有限公司二〇一六年六月目录第一章总论..........................
第三章重要的有机化合物第四节塑料橡胶纤维第二课时【学习目标】1.了解塑料、合成橡胶、合成纤维的主要品种2.了解它们的原料来源与石油化工...
第三章探索生活材料第四节塑料、纤维和橡胶知识要点:1、通常所说的三大合成材料是指______、____________和____________。2、塑料的主要成...
第四节塑料橡胶纤维(学案)第1课时知识框架材料分类无机_______材料(如:晶体硅、硅酸盐材料等)无机材料无机_______材料(包括金属和合金...
《塑料、橡胶和纤维》学案【课前回顾】w.w.w.k.s.5.u.c.o.m1.三大传统硅酸盐工业是、、;2.三大人工合成材料是、、;3.三大天然高分子化...
《塑料》教学设计宝鸡市渭滨区金陵小学杨欢学习内容分析:《塑料》是苏教版小学科学三年级上册第四单元第5课。本课直接引导学生通过多种感...
2012-2013云南省芒市中学高一新人教化学必修2:3、4、1塑料、纤维和橡胶教学设计一、教材分析本节教材在学生学习了淀粉、纤维素、蛋白质等...
第1页共9页编号:时间:2021年x月x日书山有路勤为径,学海无涯苦作舟页码:第1页共9页ABS塑料(丙烯腈-丁二烯-苯乙烯)英文名称:Acrylonitril...
第34章塑料制品业科技竞争力与发展潜力研究(讨论稿)执笔人:参加编写:参加讨论:提供资料:摘要.........................................
第1页共8页编号:时间:2021年x月x日书山有路勤为径,学海无涯苦作舟页码:第1页共8页技术交底记录2008年10月15日施管表5工程名称节能大厦...
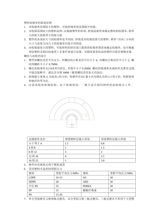
塑料特性应用塑料名称代号特性应用聚丙烯PP是最轻的塑料之一,其屈服、拉伸、压缩强度和硬度均优于低压聚乙烯,有很突出的刚性,高温(90℃...
第1页共41页编号:时间:2021年x月x日书山有路勤为径,学海无涯苦作舟页码:第1页共41页项目一:电器开关按钮塑料模具设计设计题目:一种电...
课程设计题目:某塑料制品厂总降压变电所及配电系统设计学院(部):电气与信息工程学院专业班级:学生姓名:指导老师:杨岸时间:2012-07-0...
国内导电塑料母料的加工和应用国内导电塑料母料的加工和应用:来源:中塑资讯网慧聪塑料网讯:国内塑料防静电导电产品需求趋旺,电子产品包...

