专项限时集训(六)数列中的证明、探索性和存在性、不定方程的解等综合问题(对应学生用书第123页)(限时:60分钟)1.(本小题满分14分)已知数列...
【十年高考】(新课标2专版)高考数学分项版解析专题04三角函数与三角形理一.基础题组1.【2014新课标,理4】钝角三角形ABC的面积是,AB=1...
课时跟踪检测(十三)导数的概念及导数的运算一抓基础,多练小题做到眼疾手快1.(2019·常州调研)函数f(x)=ex+x2+sinx的导函数f′(x)...
课时达标检测(三十六)直线、平面平行的判定与性质[练基础小题——强化运算能力]1.设m,n是不同的直线,α,β是不同的平面,且m,n⊂α,...
【十年高考】(浙江专版)高考数学分项版解析专题13推理与证明、新定义文一.基础题组1.【2013年.浙江卷.文10】设a,b∈R,定义运算“∧”...
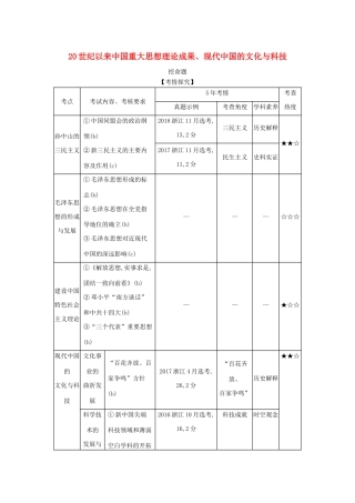
20世纪以来中国重大思想理论成果、现代中国的文化与科技挖命题【考情探究】考点考试内容、考核要求5年考情考查热度真题示例考查角度学科素...
技法强化训练(二)数形结合思想题组1利用数形结合思想解决方程的根或函数零点问题1.方程|x2-2x|=a2+1(a>0)的解的个数是()A.1B.2C.3D...
6个解答题综合仿真练(三)1.已知向量m=(cosx,-1),n=(sinx,cos2x).(1)当x=时,求m·n的值;(2)若x∈,且m·n=-,求cos2x的值.解...
课时分层训练(三十五)数学归纳法A组基础达标(建议用时:30分钟)一、选择题1.用数学归纳法证明2n>2n+1,n的第一个取值应是()A.1B.2C.3D...
5二次函数与幂函数【考纲解读】内容要求备注ABC函数概念与基本初等函数Ⅰ二次函数√1.理解并掌握二次函数的定义、图像及性质.2.会求二次...
课时检测(二十四)宋明理学和明末清初的思想活跃局面(时间:45分钟满分:60分)一、选择题(每小题3分,共45分)1.(2019·盐城二模)朱熹《朱...
技法强化训练(一)函数与方程思想(对应学生用书第159页)题组1运用函数与方程思想解决数列、不等式等问题1.已知{an}是等差数列,a1=1,公差...
3个附加题专项强化练(三)二项式定理、数学归纳法(理科)1.已知函数f0(x)=x(sinx+cosx),设fn(x)为fn-1(x)的导数,n∈N*.(1)求f1(x),f2(...
【南方凤凰台】(江苏专版)2017届高考历史一轮复习第12单元第二次世界大战后世界经济的全球化趋势单元智能整合【知识网络】【史学前沿】1....
第34讲西方人文主义思想的起源(时间:45分钟)一、选择题1.“他承认人为万物尺度,同时认为是理性而非感觉才是人最重要的品质。反对真理的...
专题十七20世纪以来的重大思想理论成果和现代中国的科技与教育一、选择题(每题3分,共45分)1.(2019江苏扬州中学2月)孙中山主张“共产主义是...
课时检测(一)中国早期政治制度的特点和走向“大一统”的秦汉政治(时间:45分钟满分:60分)一、选择题(每小题3分,共45分)1.周灭商之后,...
课时分层训练(十五)任意角、弧度制及任意角的三角函数A组基础达标(建议用时:30分钟)一、选择题1.给出下列四个命题:①-是第二象限角;②...
第4讲突破江苏高考——考纲微解古代部分一、古代中国的政治制度1.西周时期的政治制度(1)西周的分封制:背景、内容、结果、影响(2)宗法制:目...
专题12排列组合、二项式定理、算法文一.基础题组1.【2010上海,文11】2010年上海世博会园区每天9:00开园,20:00停止入园.在下边的框图中...

