业务人员简短的年终总结 作为一个业务人员,需要具备多方面的能力,下面是业务人员简短的年终总结,为大家提供参考。 一年的时间过得很快...
下载后可任意编辑2024 年销售业务人员个人工作总结进入酒业公司以来,从培训到市场上岗,做好每一项具体的工作,严格根据公司的有关指示和...
下载后可任意编辑2024 年银行业务人员年终工作总结一、珍惜态度决定一切,银行业因为特别的性质决定了其从业人员应该有更高的素养,从踏上...
销售部日常行为管理制度 一、 总则 1 、 目的:为加强公司销售管理,达成销售目标,提升经营绩效,将销售人员的业务活动制度化,特制...
1 博罗县园洲镇合众鑫源水处理设备经营部 业务人员管理制度及销售提成奖励办法 为了能在激烈的市场竞争中立于不败之地,增强企业自身的...
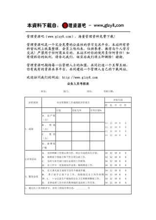
考 察 项 目考 察 要 素考 察 要 点考 察 问 题衣 着身 材 服 装 搭 配 、 颜 色 搭 配个 人 礼 仪表 情 、 ...
下载后可任意编辑2024 年公司业务人员个人工作自我总结透视过去一年,工作的风风雨雨时时在眼前隐现,回眸望去过去的一幕慕在不知不觉中打...
下载后可任意编辑2024 年保险业务人员工作总结范文在今后的工作中,我会更加积极努力提高自己,不断总结经验教训,让自己的不懈努力制造应...
下载后可任意编辑2024 年保险业务人员工作总结___支公司___年度工作总结___年是人保财险股份制改革上市后的第一个年度。这一年,是我司面...
下载后可任意编辑销售业务人员 2024 年工作总结开拓市场,对内狠抓生产管理、保证质量,以市场为导向,面对今年全球性金融危机的挑战,抢...
下载后可任意编辑业务人员日常管理规定为完善业务人员管理,提升其工作效率及工作质量,确保工作及时、合理及安全化,制定本管理制度。第一...
业务人员购买工作用车的补贴办法 一、购车原则 1.本着提高工作效率、合理开支的原则; 2.个人购车,公司按级别和贡献给予折旧补贴; 3....
下载后可任意编辑2024 年销售业务人员工作总结进入酒业公司以来,从培训到市场上岗,做好每一项具体的工作,严格根据公司的有关指示和文件...
下载后可任意编辑2024 年公司业务人员个人总结范文透视过去一年,工作的风风雨雨时时在眼前隐现,回眸望去过去的一幕慕在不知不觉中打湿眼...
下载后可任意编辑理财业务人员培育方案前言随着社会的进展,投资需求不断增加,理财业务也逐渐成为各大金融机构的重要业务之一。随着理财市...
下载后可任意编辑融资租赁业务人员能力素养模型构建及应用讨论融资租赁业务人员能力素养模型构建及应用讨论 秦竹翚 摘 要 本文选取融资...
下载后可任意编辑营销业务人员差旅费管理规定 营销中央业务人员差旅费管理规定 为有效控制和压缩差旅费用的支出,提高各类业务人员的办事...
1 公司销售业务人员管理规定第一条为加强公司销售业务管理,确保达到每年度具体目标,不断提升经营绩效,实现公司和个人业绩不断提升,根...
职位描述职位识别信息职位名称配送业务部人员所属部门配送业务部职位编号所在城市上海工作地点出差要求■无□偶尔□经常□常驻版本号生效日...
下载后可任意编辑业务人员绩效考核方案 XXXX 公司业务人员绩效考核指南 第一部分: 业务人员绩效考核制度 (一)考核指标: 1、公司...

