机械密封型号和适用范围http://www.mfw365.com 2010 年 09 月 28 日 10:41 点击数:516核心提示:本文是关于机械密封型号和适用范...
下载后可任意编辑应急预案分类、要点及适用范围与应急预案制修订原则汇编应急预案分类、要点及适用范围1.综合应急预案,是预案体系的顶层,...
微课的分类及适用范围分类依据常用教学方法微课类型适用范围以 语 言 传递 信 息 为主的方法讲授法讲授类适用于教师运用口头语言向学...
台阶法适用范围及优缺点[ 工程类精品文档 ] 本文内容极具参考价值 , 如若有用 , 请打赏支持 , 谢谢 ! (1)适用范围台阶法是最...
全国各地序号品名科属场地分布图例1芦苇禾本科芦竹亚科芦苇属全国各地2茭白禾本科稻亚科菰属全国各地3浮叶慈姑泽泻科慈姑属东北、华北地区4...
桥墩的类型及适用范围汇报人:陈泽洪桥墩的类型1.实体式桥墩(重力式)2.空心墩3.柱式墩4.柔性排架墩5.刚构式6.薄壁墩特...
竞选演讲的适用范围竞选演说是政治家登上历史舞台的第一步,如美国的总统在通往白宫的路上,时时伴随着演讲,下面小为大家详细介绍。美国总...
有关规范要求的防火间距及各规范适用范围一、安全设施设计和消防设计常用规范1、《石油化工企业设计防火规范》GB50160-92,1999年版(新版《...
目前国际通行的股权激励模式主要有股票期权、员工持股计划(ESOP)、管理层收购(MBO)、股票增值权、业绩股票、限制性股票等10种。一、期...
五种常见的屈服准则及其适用范围屈服准则表示在复杂应力状态下材料开始进入屈服的条件,它的作用是控制塑性变形的开始阶段。屈服条件在主应...
各种海上风电地基基础的适用范围1海上风电机组基础结构设计需考虑的因素海上风电机组基础结构设计中,基础形式选择取决于水深、水位变动幅...
比较五种运输方式各自的适用范围?铁路运输优势1、运能大,中长途货运成本低,牵引力大2、运输速度快3、不受气候和季节的影响,正点率高4、...
报告的适用范围和写作要求文章标题:报告的适用范围和写作要求写作要求:(一)分清报告与请示。报告与请示都是上行文种,但它们在以下几方...
1.食品生产许可适用范围序号产品名称发证产品1粮食加工品小麦、粉大米、挂面2食用油、油脂及其制品食用植物油3调味品酱油、食醋、味精、鸡...
(一)地震力与地震层间位移比的理解与应用⑴规范要求:《抗震规范》第3.4.2和3.4.3条及《高规》第4.4.2条均规定:其楼层侧向刚度不宜小于...
第三十五类广告,商业经营,商业管理,办公事务【注释】第三十五类主要包括由个人或组织提供的服务,其主要目的在于:(1)对商业企业的经营...
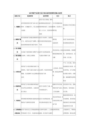
13种废气处理方法介绍及适用范围和优缺点说明脱臭方法脱臭原理适用范围优点缺点1、掩蔽法采用更强烈的芳香气味与臭气掺和,以掩蔽臭气,使...
各种除尘器分类、适用范围及工作原理动态图全解近年来,大气污染防治引起各界关注,除尘器是通风除尘系统重要设备之一。除尘器工作的好坏将...
刑法的适用范围课件目录•刑法适用范围概述•刑法的空间适用范围•刑法的主体适用范围•刑法的行为适用范围•刑法的时效适用范围刑法适用范...
北京船舶通信导航公司BeijingMarineCommunication&NavigationcompanyIGW用户手册之完全版田士海第1页共30页1.本手册适用范围:本手册从最终...

