精品文档---下载后可任意编辑适用于扑救:1、A 类火灾(如木材、棉、毛、麻、纸张火灾等),2、B 类火灾(如煤油、柴油、原油,甲醇、乙...
说明: 1. 对于电气电子产品,除电信终端、电焊机、出租车计价器、电子秤外,适用范围仅限于带有可直接或间接连接到36V 以上(有效值,...
各种会计制度的具体适用范围(仅供纳税人参考)目前大部分纳税人适用的会计制度主要分为以下三种:企业会计准则、小企业会计准则和企业会计...
一般纳税人简易计税办法适用 3% 和 5% 征收率的增值税应税项目包括为了减轻纳税人负担,方便纳税人纳税,对一些特定的经营行为,一般纳...
项目工程技术管理制度1、制度内容及适用范围本制度主要内容为: 1、图纸自审制度; 2、图纸会审制度; 3、施工组织设计 (方案)的编制...
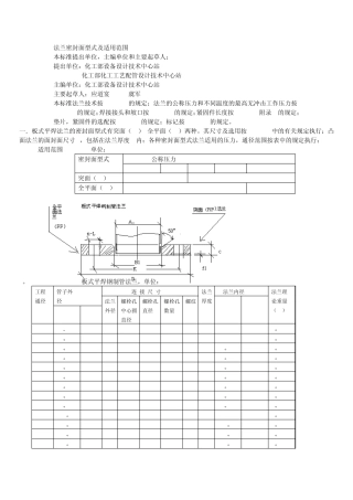
法兰密封面型式及适用范围 本标准提出单位,主编单位和主要起草人: 提出单位:化工部设备设计技术中心站 化工部化工工艺配管设计技术中...
论保险代位权的法理基础及其适用范围(上)关键词 : 保险代位权 / 功能/ 性质/适用范围内容提要 : 保险代位权具有三项相互联系的本...
附 件 1: 强制性产品认证目录内玩具产品适用范围及其所对应的 HS编码 产品大类 产品 名称 对产品适用范围的描述或列举 对应的HS...
下载后可任意编辑买卖合同适用范围合同概述买卖合同是指卖方将物品卖给买方,猎取物品价格并将物品移交给买方的合同。买卖合同作为商业交易...
下载后可任意编辑买卖不破租赁原则的适用范围甲方: 乙方: 签订地点: 签订时间: 合同编号: 下载后可任意编辑从买卖不破租赁原则确...
下载后可任意编辑协议出让国有土地使用权法律规范(征求意见稿)1下载后可任意编辑2024 年 12 月 日发布 2006 年 7 月 1 日实施...
编号: 劳 动 合 同 书 (以完成一定工作任务为期限) 甲 方: 乙 方: 合同签订日期: 年 月 日 乙方联系电话: 新疆维吾...
13 种废气处理方法介绍及适用范围和优缺点说明脱臭方法脱臭原理适用范围优点缺点1、掩蔽法采用更强烈的芳香气味与臭气掺和,以掩蔽臭气,...
孔板流量计是将标准孔板与多参数差压变送器(或差压变送器、温度变送器及压力变送器)配套组成的高量程比差压流量装置,可测量气体、蒸汽、液...
. ... .. . . . .z 第 6 章 宝石加工常用的工艺耗材第 1 节 磨 料磨料指可用于是研磨或抛光的材料, 它们是一些具有棱角和...
北京综合法律知识:公约的适用范围考试题 本卷共分为2 大题60 小题,作答时间为180 分钟,总分120 分,80 分及格。 一、单项选择题...
下载后可任意编辑上半年天津安全工程师安全生产法安全生产法的适用范围试题下载后可任意编辑 上半年天津安全工程师《安全生产法》:安全生...
第一节 产品成本计算方法的适用范围 一、 生产特点对产品成本计算的影响 因素: 成本计算对象、成本计算期、生产费用在完工产品与在产...
仅供参考 [整理 ] 第 1 页 共 5 页安全管理文书水喷雾灭火系统工作原理与适用范围日期: __________________单位: ____________...
下载后可任意编辑公文适用范围及特点公文适用范围及特点 文种的适用范围及特点 一、请示: (一)定义:适用于向上级机关请求批示、批准...

