消防维护保养合同书委托方(以下简称甲方) :荆州大本营商业管理有限公司承接方(以下简称乙方) :江西建安消防工程有限公司湖北分公司...
消防系统维保项目响 应 文 件招标编号:( XXXX )年招采字 XXX号投标内容:技术标投 标 人:某某某某消防工程有限公司(盖公章)...
XXXX大厦消防系统维保服务招标书招标单位:地址:日期:消防系统维保服务招标书本投标书是 XXXX管理处建立在物业投资、运营的高层次管理基...
1 丁家庄燕升区消防系统维保方案编制单位:江苏省钟星消防工程有限公司编制日期: 2016年11月30日2 一、 编制说明⑴编制目的 : 为保...
一、计划管理、安全文明管理序号项目工作内容周期维保标准评分1计划管理应及时提交月度、 季度、年度保养计划;保养计划应按分系统、分区...
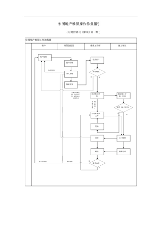
消防系统维保操作规程1.1 消防报警系统1、报警系统的组成:系统由火灾探测器、模块、报警主机、消防报警按钮、警铃、消防广播、消防专用...
1 / 25 维护保养工作方案消防维保,是消防系统发挥正常功能的前提保障。我公司维保中心依照国家《火灾自动报警系统施工及验收规范》GB、...
WORD 格式整理专业知识分享消 防 系 统维保培训资料编制单位:郑州中建建筑安装工程有限公司日期: 2013 年 2 月WORD 格式整理专...
消防系统维保项目响 应 文 件招标编号:( XXXX )年招采字 XXX号投标内容:技术标投 标 人:某某某某消防工程有限公司(盖公章)...
建 筑 消 防 系 统维保工作方案项目名称:消防维保项目编制单位:消防有限公司编制日期: 2016 年 X 月 X 日目录第一章维保工程...
目录第一部分概况 ...................................................................................................................
自动扶梯维保方案一. 维修保养通则(1.自动扶梯的维护保养必须由经专门培训并考核合格的专业人员进行;(2.保养:周期为 15 天一次(也可根据...
编号:_______________ 洗衣房洗涤设备维保合同甲 方: ___________________________ 乙 方: ___________________________ 签订日...
视频会议系统维保需求一、背景介绍南阳市视频会议系统扩容延伸工程,通过 MCU 进行 IP 级联,形成市委、中心、市政府会场三级视频会议。...
中央空调维保施工方案 项目简介:中央空调系统清洗工程 我方对本工程的施工工期定为20 日,完工后5 日甲方按国家标准和甲方要求对施工...
中央空调维保 随着社会经济的发展及人们生产生活的需要,空调已成为人们生产生活中的重要的一部分,人们认识到一个舒适的工作环境,不但可...
中央空调年度维保方案 结合贵公司中央空调使用性质,营业性,人口密集场所,区域网点多的实际情况,经我公司技术工程师研究商讨,保证空调...
中央空调系统维保计划方案 1.0 目的 保护设备、延长使用寿命,减少故障停机、改善制冷效果,节约能耗、为客户节约大量维修费用。 2.0 ...
XXXXXXXXXX 中央空调机组维保项目 招标文件 中央空调机组 维保项目 招标文件 招标编号: X X X X X X 公司 二O一三年十月 ...
1 中央空调系统维保方案 根据成都市xxxxxxxxxx 中央空调系统的实际运行状况,制定xxxxxx 中央空调维修保养保养方案。该方案具体项目包...

