亮化工程技术方案目录第一章、前言-———-—-————-——--—-———-—-—-—-———————--———-—-————--——-—————--...
工程施工项目合作协议书甲方: 宋建民 (以下简称甲方)乙方: 冯国强 (以下简称乙方) 根据平等互利、团结协作、共同进展的精神。甲、...
亮化征费窗口 树立文明形象—-收费站女子中队 2024 年上半年工作总结 亮化征费窗口 树立文明形象—-收费站女子中队 2024 年上半年工...
施工方案目录1 总体概述…………………………………………………………………… 41。1 工程概况…………………………………………………...
亮化工程施工合同工程发包方:金所工业园区工程承包方:姜连荣甲方因金所工业园区工程建设需要,将该项目的亮化工程发包给乙方施工,依据《...
投标邀请函致: 公司本招标项目 项目外墙亮化工程因设计方案修改,进行二次邀请招标择优选择承包人。经资格初步评审后,贵公司基本符合合...
目 录一、编制依据二、工程概况三、施工部署四、主要分项工程施工方法五、工期保证措施七、施工安全管理预案措施八、质量保证措施九、维保...
项目实施方案目录一。施工进度计划表...................................................................................................
主要施工方案1、电线电缆敷设1.1 基本要求1。1。1 电缆敷设前后必须用 500 伏兆欧表测量绝缘电阻,一般不低于 10 兆欧。1。1.2 电缆...
一、 施工方案与技术措施1。1 工程简况及说明1。1.1 工程综合说明:工程名称:*****.工程建设地点:*****。工程质量:符合国家现...
目 录第一章:项目经理和项目经理部的组成……………………………(2)第二章:施工方案及方法……………………………………………(5)第...
售后服务体系与维保方案假如我公司有幸中标,我公司将提供完善周到的技术支持和售后服务,完全响应招标文件的要求.一.售后服务体系1.我公...
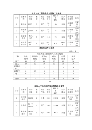
拟投入本工程亮化的主要施工设备表序号设备名称型号规格数 量国别产地制造年份额定功率(KW)生产能力用于施工部位备注1翻斗车WRT5 5国产1...
XXXXXXXXXXXXXX 光彩照明工程施工组织设计施工组织设计(方案)(方案)编制单位:编制单位: XXXXXXXXXX XXXXXXXXXX 编制人:编制人:...
怀溪两岸亮化工程可行性讨论报告 红色流域水利整治工程— 怀溪两岸亮化工程 可行性讨论报告 二零二零年九月 II 目 目 录 第 第 ...
广告亮化施工安装工程合同模板委托方:(甲方): 受托方:(乙方): 根据《中华人民共和国广告法》,《中华人民合同法》及国家相关法律、法规的...
1/81/8亮化照明维护工程施工组织2/81/8第一章、编制依据第二章、灯具设施维护方案第三章:人员结构配置第四章、设施偷盗、人为处理恢复方案...
农村亮化工程实施方案 第 1 篇:亮化工程实施方案亮化工程实施方案 三、时间安排 (一)春秋两季:每晚 18:30—21:30;夏季:每晚 2...
目 录一、工程简介 1、工程概况 2、主体工程工程3、合同工期二、管理方针三、管理目标四、平安管理组织机构及其主要职责1、平安管理组织...
第 1 页共 7 页施工组织方案泉州****大厦发光字及夜景工程编制人:审核人:泉州*****有限公司2018 年 01 月 15 日第 2 页共 7...

