满洲里市第二医院职能部门监管记录(2013 年上)职能部门:医务科督查科室:门诊、外、妇、麻醉、急诊科督查内容对医务人员进行现场考核:...
长春安宁精神康复医院职能部门监管及持续改良记录表职能部门:三疗区医疗管理小组督导科室:医生督查内容首诊负责制度、标准与流程及执行情...
Word 格式完美整理长春安宁精神康复医院职能部门监管及持续改进记录表职能部门:三疗区医疗管理小组督导科室:医生督查内容首诊负责制度、...
医院职能部门协调机制衡东县中医医院职能部门协调机制医院职能部门是指医院专管各项医疗、行政、政工事务的工作部门。它是在院总支部、院首...
主管职能部门监管及持续改进记录表主管职能部门监管及持续改进记录表职能部门:医务科,督导科室:麻醉科督查 内容1.检查外科医务人员对医...
源城区农村信用合作社联合社内设职能部门及其工作职责发布时间:2009-05-21 点击数:3773 【字体:大 中 小】【关闭窗口】 源城区农村...
第一部分 生产技术部组建及工作实施细则一、 机构设置及定员生产技术部部长 1 名(兼职矿长),生产技术部主任工程师 1 名(兼职副部...
岗位说明书系列编号:FS-ZD-04017第1页/共1页其他职能部门安全职责Securityresponsibilitiesofotherfunctionaldepartments说明:为规划化、...
入职培训包括新员工和职能部门入职培训主要分为开场及破冰、公司介绍、房地产行业发展趋势介绍、房地产基础知识培训、《员工手册》宣讲及《...
职能部门述职报告公司组织机构与职能(责)机构与人员职能与职责2、决定公司的生产经营计划和投资方案。3、决定公司内部管理机构的设置。4...
职能部门办公费用控制管理暂行办法关于公布《办公电话管理暂行办法》的通知财务部、综合部:为加强办公电话的使用和维护,提高办事效率,保...
在部分职能部门项目建设座谈会上的讲话今天这个座谈会,主要目的是了解近期开工项目的建设情况、前期筹备项目的手续办理情况以及接洽项目的...
医院岗位说明书(1.行政后勤篇)1目录院长室岗位说明书............................................................1院长岗位说明书.......
董事长岗位职责一、认真执行国家大的的方针、政策,主持全面工作,执行各项决议,负责处理公司的日常生活事务、经营事务,并直接负责店面装...
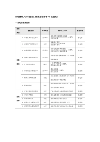
市场营销八大职能部门绩效指标参考(8张表格)一.市场部绩效指标指标类别考核指标考核周期指标定义/公式数据来源定量指标1.市场拓展计划完...
规划局局长在政府系统职能部门座谈会上的讲话同志们:党的十六大为我们绘制了宏伟蓝图,市委九届五次全体会议为我们确定了本世纪前年“建设...
建筑公司职能部门管理职责及工作流程一、商务部管理职责1、负责建筑市场调研,收集整理建筑管理政策及招投标信息,负责对项目的接洽、配合...
如何对职能部门进行绩效考核----某大型烟草企业职能部门绩效考核案例纪实【引言】如何对职能部门进行绩效考核?这个问题一直是人力资源管理...
职责内容基本要求相关说明1.学历大学本科以上,具有企业管理、市场营销、物流管理、合同管理、市场策划等专业知识2.专业经验三年以上市场...
江西省某市人民医院职能部门组织机构调整方案某市人民医院项目组成员自2010年1月13日入驻医院以来,对医院行政职能部门管理现状进行了深入...

