美国幼儿园的教室布置一、美国幼儿园教室布置的指导思想:美国幼儿园教育极重视幼儿园的教室布置,这是同美国幼儿园和教育观分不开的。美国...
小学多功能教室管理制度1、禁止无关人员进入。2、保持机房内卫生的清洁,经常对房间进行清扫,常常清理桌子和设备上的灰尘。(打扫时必须切...
XXXX大学教学楼LED应用照明节能改造方案XXXXX照明科技有限公司公司网址:。。。。。。。。.。。。..。。。。.。.。-1-一、绿色照明的意义和...
《教室》教学设计姚学芹教学内容:教室教学目标:1、充分利用教室的真实情景,让学生观察教室里物体的位置,引导学生进行有条理地表达。2、...
2017-2018年度盘算机室治理任务方案年夜盘小学王泽环一、指点思维:缭绕下级及黉舍任务要点,以强化治理为任务要点,认为教学效劳、为进步...
缔造完美教室叙事课件contents•完美教室的愿景与理念•完美教室的实践与策略•完美教室的成果与影响•完美教室的挑战与展望目录01完美教室...
目录1引言............................................................................................................................
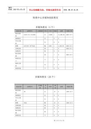
第1页共6页编号:时间:2021年x月x日书山有路勤为径,学海无涯苦作舟页码:第1页共6页它们是:美国,加拿大,英国,澳大利亚,新西兰美国:...
【智能教室建设方案】网控型智能教室建设方案1)项目建设背景--——--——---—---——-—-—---————---——-——--—---——————-...
京教基〔2005〕24号附件:北京市随班就读资源教室建设与管理的基本要求(试行)近年来,北京市中小学随班就读工作取得了很大进展,已经成为残...
小学二年级音乐教室个人工作计划【篇一】一、教材分析:本册教材内容有:分为六个单元,每个单元包括感受音乐,表现音乐,创造音乐以及学习和音...
重庆师范大学涉外商贸学院第六教学楼智能化多媒体教室改造建设方案一、项目简介重庆师范大学涉外商贸学院第六教学楼智能化多媒体教室建设共...
教室管理制度1、教室是学校师生学习的主要场所,要求达到整洁、大方、优雅。2、保持教室整齐。各类设施要按规范要求放好;通知、功课表等应...
第0页共45页编号:时间:2021年x月x日书山有路勤为径,学海无涯苦作舟页码:第0页共45页智慧教室装修标准方案2017年01月XXXXXXXXXXXXXXXXX...
第1页共5页编号:_____2024多媒体教室工作计划学校:_________教师:_____________年___月___日(此文内容仅供参考,可自行修改)2024多媒...
2024-2024学年度学校电教室上学期工作计划一、指导思想本学期我校的电教工作将以学校教学工作为中心,坚持以“教育科研为主导,以现代化教...
第1页共4页2024年学校电教室情况汇报姓名:XXX学校:XXX时间:XXX2024年学校电教室情况汇报XX年5月19日南山区义工联和兴宁阳光义工一行6人...
此资料由网络收集而来,如有侵权请告知上传者立即删除。资料共分享,我们负责传递知识。20XX年教室租赁合同范本房屋租赁合同必备条款:1、...
第1页共3页2024老师节教室演讲稿:放飞理想姓名:XXX学校:XXX时间:XXX2024老师节教室演讲稿:放飞理想XX老师节教室演讲稿:放飞理想非常...
2024多媒体教室管理年度工作总结XX年,根据领导指示要求,进一步提高多媒体管理水平,增强服务意识,提高业务能力,确保多媒体教学工作正常...

