输电线路设计软件在勘测设计及 OPGW 的应用 随着经济的高速发展,高压架空输电线路所经地区往往房屋众多,用传统的全站仪测量,很难迅速...
12门式刚架设计门式刚架设计框架设计框架设计主要内容3第一部分门式刚架设计依据《门规》进行门式刚架设计需满足哪些条件?•跨度宜为9...
注:此版本ZEMAX中文说明由光学在线网友elf提供!目录第1章引第2章用户界面第3章约定和定义第4章教程教程1:单透镜教程2:双透镜教程3:牛...
中国钢结构建筑市场设计软件基本情况及中国自主开发软件的未来走向简介:本文初步总结了目前中国钢结构建筑市场设计软件的情况,从使用角度...
道路软件青山公路软件4.71纬地三维道路CAD5.83数模版纬地挡土墙设计系统2.82专业版纬地土石方可视化调配系统2.8纬地道路三维漫游系统2.0纬...
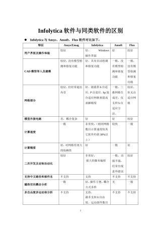
Infolytica软件与同类软件的区别Infolytica与Ansys、Ansoft、Flux软件对比如下:特征Ansys/EmagInfolyticaAnsoftFlux用户界面及操作体验...
http://www.i3vsoft.com/BIM建筑设计软件一、建筑设计(BIM)软件介绍AECOsimBuildingDesigner是一款对任何规模、形态和复杂程度的建筑进行设...
第i页ZDMCAD辅助设计软件手册这是一个由水利水电设计人员,在AutoCAD平台上开发出来的CAD辅助设计软件。内容包括水利水电设计的各个专业。...
第1页共8页编号:时间:2021年x月x日书山有路勤为径,学海无涯苦作舟页码:第1页共8页让传媒娱乐设计软件深度参与CG艺术创作——欧特克现代...
1.墙体基线是墙体的代表“线”,也是墙体的定位线,通常和轴线对齐。墙体的相关判断都是依据于基线,比如墙体的连接相交、延伸和剪裁等等,...
一、原始地形图等高线的离散三维化(原始地形图中的等高线标高已定义-电原始地形图等高线的离散三维化,电子版地形常用形式)1、地形→自...
光学设计软件介绍是美国焦点软件公司所发展出的光学设计软件,可做光学组件设计与照明系统的照度分析,也可建立反射,折射,绕射等光学模型...
赵鸿铎副教授同济大学道路与机场工程系副主任hdzhao@tongji.edu.cn021-69580415»公路水泥混凝土路面设计软件˃Highwayconcretepavementdes...
第1页共5页编号:时间:2021年x月x日书山有路勤为径,学海无涯苦作舟页码:第1页共5页CorelDRAW在数字化服装制图中的应用佛山科学技术学院...
MAXSURF11软件在计算机辅助船舶设计与建造领域的应用MAXSURFv11软件是由澳大利亚FormationDesignSystems公司为船舶设计和建造者开发的、适...
鸿业土方计算设计软件HYECS8.0版|鸿业土方计算8.0版宝贝含:安装盘和加密狗详细介绍一、什么是HYECSForC3D?鸿业土方计算设计软件是鸿业公...
管道支吊技术林其略周美芳编著上海科学技术出版社1994年2月第1版目录1总论................................................................
PKPM设计软件砖混结构设计步骤软件,结构设计,PKPM,砖混计算砖混结构时,PKPM(20051217版)的主要步骤如下:1、输入结构模型及荷载:包括轴线...
高中生创新设计软件平台课件2023-2026ONEKEEPVIEWREPORTING目录CATALOGUE•平台简介•平台操作流程•平台应用案例•平台问题解答•平台未来...
摘要本文论述了用CAXA实体设计软件设计的普通麻花钻及群钻的计算机辅助三维造型技术,并建立了与之相关的群钻数据库。首先,将普通麻花钻、...

