城市轨道交通信号基础设备 第一节 继 电 器 一、继电器原理 继电器是一种电磁开关,是实现自动控制和远程控制的重要设备。根据电磁原...
《城市轨道交通概论》思考题答案 项目 1 城市轨道交通概述 1 .城市交通与城市发展的内在关系是什么? 1 )城市的发展对城市交通的...
1 地铁轨道工程施工技术 1 城市地铁轨道设计情况 1.1 地下及敞开段 地下线及敞开段多采用整体道床。 整体道床有短枕式、长枕式和无...
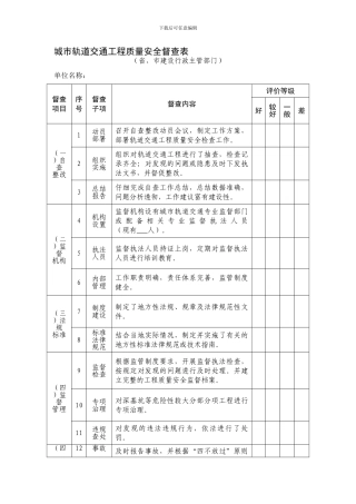
下载后可任意编辑城市轨道交通工程质量安全督查表(省、市建设行政主管部门)单位名称: 督查项目序号督查子项督查内容评价等级好较好一般...
下载后可任意编辑城市轨道交通工程质量安全检查评分表(勘察单位)单位名称: 工程名称: 序号自查项目检查内容及评分标准标准分数扣减分...
下载后可任意编辑1.注重风险评估,强化源头预防预控 天津市轨道交通工程建设工期紧,任务重,目前在建的 2,3 号线即将开通运营,5,6号...
下载后可任意编辑近年来,全国各地为了提升城市功能、改善交通环境,在国家和地方政府的高度重视下,我国的城市轨道交通建设长足进展。但由...
下载后可任意编辑城市轨道交通安全生产工作督查要点表(在建项目) 表 2-1 建设单位安全管理受检项目名称: 受检单位名称:项目分类序...
下载后可任意编辑城市轨道交通安全生产工作督查要点表(在建项目) 表 2-3 施工企业安全管理受检项目名称: 受检单位名称: 项目分类...
下载后可任意编辑城市轨道交通安全生产工作督查要点表表 3 运营企业安全管理受检项目名称: 受检单位名称:项目分类序号检查项目检查情...
下载后可任意编辑城市轨道交通安全生产工作督查要点表表 3 运营企业安全管理受检项目名称: 受检单位名称:项目分类序号检查项目检查情...
西安市城市快速轨道交通二号线工程(铁路北客站~韦曲段)冬期施工方案工程名称:西安市城市快速轨道交通二号线工程张家堡站起至里程: YCK...
轨道车常见故障判断与处理判断与排障检查, 是轨道车司机经常遇到的问题。轨道车出现故障后,司机能否根据现象尽快而准确地找出故障原因并...
城市轨道交通综合监控介绍单元 1 综合监控系统概述城市轨道交通综合监控系统:简称“综合监控系统”【ISCS】IntegratedSupervisoryContro...
二采回风大巷与二采区轨道运输大巷联络巷 施 工 安 全 技 术 措 施 山西兴盛鸿发煤业有限公司 - 2 - 二采轨道运输大巷与二采...
下载后可任意编辑关于执行《快轨公司轨道交通项目建设财务管理办法》的通知为了有效管理北京市轨道交通 15 号线项目建设的财务行为,提高...
中铁 XXXX 局集团有限公司城市轨道交通工程劳务分包指导价(2017 版) 编制单位:集团公司经济管理部 第 1 页,共 24 页 序号 ...
Ti 2p 轨道和O 1s 轨道的XPS 谱图用于表征TiO2 主体及掺杂的Fe 原子与主体TiO2 间的化学相互作用,具体数据见表2-5。其中,由 Ti...
TG/GW 115-2012中华人民共和国铁道部高速铁路无砟轨道线路维修规则(试行)2012 年 4 月前言线路养护维修技术是高速铁路技术体系的重要...
TB104132018铁路轨道工程施工质量验收标准(无条文说明)


