《字音档案——汉字的注音方法》教案第一节字音档案——汉字的注音方法一、学习目标1、初步了解直音法、反切法、注音字母。2、掌握汉语拼音...
登高【教学目标】1.了解杜甫生平以及对其诗歌创作的影响。2.掌握诗歌鉴赏的基本方法。3.赏析情景交融、气象宏伟的艺术特点。4.感受诗人...
2013高考语文高分生试卷提分经验理解文言文文意“3部曲”“擒贼先擒王”、“打蛇要打七寸”这些俗语告诉我们一个很明显的道理,看问题要看...
《朱老巩护钟》教案教学目的:1掌握作者及《红旗谱》的相关知识。2了解故事发生的时代背景。3分析小说的情节、人物、环境描写的特点,深入...
2013高三语文一轮复习教案:专题七《语段的压缩》(第一课时)人教版压缩语段,是高考语文试卷中一个重要的考点,从近年考查的情况看,考查...
第8课美国联邦政府的建立教材分析:本节教材主要围绕美国《1787年宪法》展开。为了加强中央政府权力,北美13州殖民地召开制宪会议制定了178...
拿来主义教学目的:1.理解这篇杂文语言犀利.幽默的特点;学习本文运用比喻进行论证的方法,正确理解各种比喻的含义。2.理解如何正确对待中...
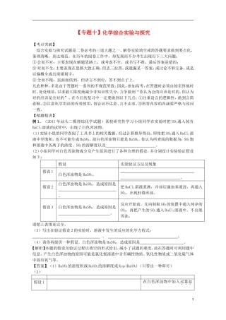
【专题十】化学综合实验与探究【考点突破】综合实验与探究试题是二卷必考的三道大题之一。解答实验填空或简答题要求做到要点化,条理清晰,...
2013高三语文一轮复习教案:专题八《句式的选用、仿用和变换》(第一课时)人教版教材分析:句式,指的是句子的结构方式。如长句和短句、整...
2013高考历史抢占高分速成宝典历史重点(一)长效热点◆长效热点一:“民本”思想和“民生”问题【复习视角】梳理古今中外有关民生问题的重...
2013高考语文二轮复习精品资料专题06扩展语句、压缩语段(名校测试)(教师版)1.有人说:“有时候拥有善良比拥有真理更重要。”请根据这...
《一个小农家的暮》教案1、预习质疑及感悟:2、含英咀华一言品评(这首诗我喜爱的诗句摘录及品评):3、问题探究:问题一:这首诗写了一个...
2013化学复习知识点深度剖析教案:专题十一第三章物质的聚集状态与物质性质(人教版)(一)※考纲解读:考纲内容要求名师解读1.了解原子晶...
2013高考语文二轮复习精品资料专题07选用、仿用、变换句式(教学案)(教师版)【2013考纲解读】选用、仿用、变换句式和修辞:①选用句式多...
2013高考化学二轮复习精品资料专题15有机合成与推断应教学案(教师版)式的书写等基础知识的考查相结合。【知识网络构建】1【重点知识整合...
1.字词(分类)1.1.字音(包含题目总数:28)1.1.1.1.注意书面语和口语的区别有些多音字的不同读音,分别适用于不同语体——在书面语言中,...
第二节古今言殊—汉语的昨天和今天中国的汉语自远古流传至今,经历了几千年历史的沧桑变化和民族的交流融合,其词汇和语音都在很大程度上得...
年级学科高一历史课题第2课秦朝中央集权制度的形成备课人教学目标基础知识:理解秦统一的条件;能表述“皇帝”的由来、含义;明确“三公”...
《定风波》教案苏轼三月七日,沙湖道中遇雨。雨具先去,同行皆狼狈,余独不觉。已而遂晴,故作此词。莫听穿林打叶声,何妨吟啸且徐行。竹杖...
2013高考语文高分生试卷提分经验诗歌阅读最易忽视的4个暗示一、标题暗示诗歌的标题不仅交代了事件,往往还暗示了文章的中心或情感,而我们...

