三 角 公 式 总 表 ⒈L 弧长=R= S 扇=LR=R2=⒉ 正 弦 定 理 :=== 2R (R 为 三 角 形 外接 圆 半 径 )⒊ 余 ...
结婚流程婚礼筹备计划总表1.婚礼筹备计划 1.1。决定婚礼日期、地点、仪式及婚宴方式 (婚礼日期一般由命理先生协助确定,谓为“择吉日良...
课程表 : 由总表自动生成班级、老师课程表 ( 适合学校教务处排课) 用公式制作了一个学校或年级部使用的排课表,适用用 12 个班以下...
生物分类总表 1 古菌域(Archaea) 2 细菌域(Bacteria) 3 真核生物域(Eukarya) 3。1 植物界(Plantae) 3。2 真菌/后生动物组 3...
弘农杨氏世祖系总表目录一、从战国末杨章至东汉杨震……………………………………………………………………5二、从东汉杨牧至隋房…………...
定义:导热系数是指在稳定传热条件下,1m 厚的材料,两侧表面的温差为 1 度(K,°C),在 1 小时内,通过 1 平方米面积传递的热量,...
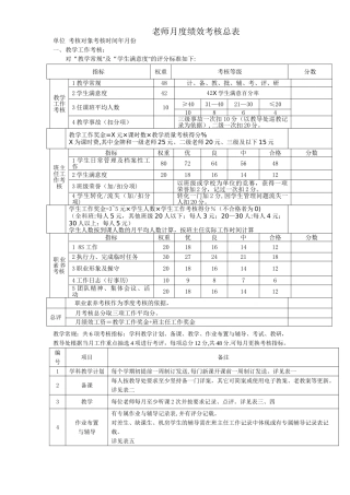
老师月度绩效考核总表单位 考核对象考核时间年月份 一、教学工作考核:对“教学常规"及“学生满意度"的评分标准如下:教学常规:共 6 项...
项目总成本汇总表项目名称:编号成本科目指标单位成本指标工程量成本(万元) 单位销面成本(元//m2)占总成本比例明细成本及说明详见分表...
电影《 》摄制经费预算(决算)总表总镜头数: 计划摄制时间: 年 月 日区分成本项目项目明细预算金额批准金额说明前期费用剧本费1.文...
工程结算总表海南美龙生态园住宅小区安装工程总造价:名称合计已完成工程总造价19877620.97合同包干总价(六份合同)后附单项合同包干价及已...
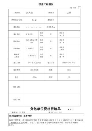
桩基工程概况ZJ—001工程名称XX 大楼工程地址XX 镇结构形式/层数框架建筑面积建设单位。。。.。.。。。.。.项目负责人设计单位XX 设计院...
Module 1 Where's the cat?1。 --——Where's the orange cat?—-——I don’t know.2. ——--Is it under the bed?——...
集团信息上报总表(地产公司)类型序号名称上报方式时间要求上报要求定期信息1. 投诉月报上传集团内网“客户关系管理部”各地产公司客户关系...
普通话辅音声母总表 发音方法发音部位塞 音塞 擦 音擦音鼻音边音清清清浊浊浊不送气送气不送气送气双唇音bpm唇齿音f舌尖前zcs舌尖中dtn...
普通话辅音声母总表 发音方法 发音部位塞 音塞 擦 音擦音鼻音边音清清清浊浊浊不送气送气不送气送气双唇音bp m 唇齿音 f 舌尖前 ...
普通话声母发音部位发音方法总表发音方法发音部位塞音(清音)塞擦音(清 音)擦音鼻音边音不送气送气不送气送气清音浊音浊音浊音音唇双唇...
设计和开发控制流程图表格编号:No:表格编号:No:项目名称:多功能型除雪机项目来源:企业自选项目开发周期:X 个月项目总负责人:XX设...
5.6.8 配网专业控制标准DDDDDDDDDDDDDDDDDDDDDDDDDDDD1□□□□□□□□HPDD□□□□2□□□□□WPDD□□□□3□□□□□□WPDD□□□□4...
各种从句引导词总表一、如何使用宾语从句、主语从句、表语从句和同位语从句的引导词引导词作用例句That相对不缺少成分;陈述语气I knew t...
牛津小学英语单词总表 A a a, an 一(个,件)(an 用于元音音素开头的词前) (3A1) a carton of 一(纸)盒 (4B9) a cup of...

