下载后可任意编辑建筑安装作业人员安全技术操作规程12024 年 4 月 19 日下载后可任意编辑 建筑安装作业人员安全技术操作规程一、 进...
申请律师职业人员集中培训总结报告 尊敬的各位领导、老师、亲爱的各位 同学: 大家下午好。 今天,为期一个月的集中培训即将圆满落下帷...
特种设备焊接作业人员理论考试机考题判断1. 乙炔瓶使用和存放时,可以横躺卧放。 (×)2. 乙炔发生器可以在烈日下暴晒。 (×)3. 气...
特种设备作业人员资格认定申请表编号: CZZJ-JL-TS-002 序号:申请人姓名张三性别男照片通信地址Xx 市 xx 县 xx 街 xx 号文化程度...
特种设备作业人员证复审办理指南:1、?特种设备作业人员复审申请表;2、?持证人身份证原件; ( 需扫描 ) 3、?特种设备作业人员证原件;...
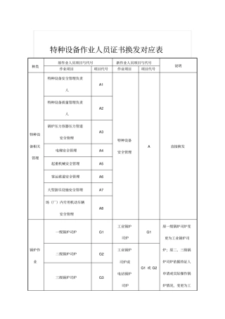
特种设备作业人员证书换发对应表种类原作业人员项目与代号新作业人员项目与代号说明作业项目项目代号作业项目项目代号特种设备相关管理特种...
特种设备作业人员考试题库作业种类:压力容器作业作业项目:固定式压力容器操作题目种类:政策法规1 低压压力容器的最高工作压力Pw 范围...
1 特种设备作业人员考核试题(电梯)B 卷姓名证号单位一、判断题 (每题 1 分,共 20 分) 1、电梯处于无司机状态,层门关闭,在有外...
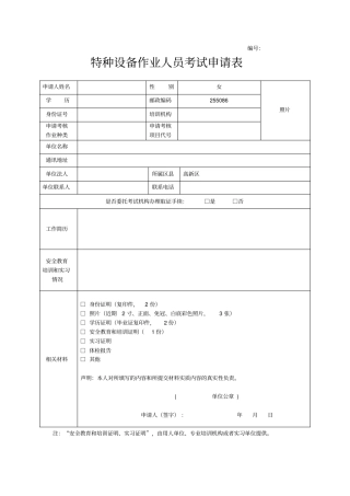
编号:特种设备作业人员考试申请表申请人姓名性别女照片学历邮政编码255086 身份证号培训机构申请考核作业种类申请考核项目代号单位名称通...
特种设备作业人员种类及项目表序号种类作业项目项目代号备注01 安全管理锅炉压力容器压力管道安全管理A3★电梯安全管理A4★起重机械安全管...
特种设备作业人员申请书编号:姓名性别民族照片出生年月身份证号作业种类作业项目有 效 期原持资格证号工作单位联系电话文化程度专 业毕...
精心整理前嫩公路工程建设项目特种设备作业人员汇总表序号姓名性别年龄操作设备名称证件编号1 刘立国男电焊与气焊2 于秀民男电焊与气焊3...
特 种 设 备 作 业 人 员 复审 申 请 表 ( 最 新 )精品文档收集于网络,如有侵权请联系管理员删除特种设备作业人员复审申请...
特种设备作业人员复审申请表姓名性别照片通信地址学历邮政编码身份证号联系电话申请复审作业种类申 请 复 审 作 业项目(代号)证书编...
. . [判断题 ] 1、职业病病人变动工作单位,其依法享有的职业病待遇应当进行相应调整。(1.0分) 正确答案:错2、有职业禁忌的劳动者无权...
特种作业人员资质报审表工程名称:东方时代广场致:苏州市天和工程管理咨询有限公司(监理单位)现报上进驻本工程的特种作业人员名单,请查...
特种作业人员登记表AQ2.7. 1□工程名称:广东联塑市政工程管道有限公司新厂2#车间工程施工单位:汕头市xx 建安总公司序号姓名性别出生年...
特种作业人员及特种设备作业人员登记台账台账登记:杨喜亮山西和祥建通工程管理有限公司江苏华电戚墅堰发电有限公司F 级 2×475MW 燃机...
特种作业人员电工作业高压电工作业(初训)280+193【判断题】1、据统计数据显示 , 触电事故的发生有一定的规律性, 其中在专业电工中 ,...
1 / 152 题 导线接头的抗拉强度必须与原导线的抗拉强度相同。X 5 题 正弦交流电的周期与角频率的关系互为倒数的。X 10 题 导线的...

