高三化学一轮考点精讲精析(47):蛋白质考点 47 蛋白质考点聚焦:⒈ 能讲出氨基酸构成、构造特点和要紧的化学性质,理解蛋白质的构成、...
高三化学一轮考点精讲精析考点 50 有机反应类型与有机合成考点 50 有机反应类型与有机合成考点聚焦1.把握常见的有机反应类型,能进行...
高三化学一轮考点精讲精析(46):糖类考点 46 糖类考点聚焦:⒈ 握单糖的代表物——葡萄糖;二糖的代表物——蔗糖;多糖的代表物——淀...
高三化学一轮考点精讲精析(33):碳硅及其化合物考点 33 碳、硅及其化合物考点聚焦1. 把握 C、CO、CO2的重要性质以及试验室制取、检...
高三化学一轮考点精讲精析(38):有机化合物的构造与同分异构体的判断考点 38 有机化合物的构造和同分异构体的判定考点聚焦1.理解碳原...
高三化学一轮考点精讲精析考点 26 钠及其化合物考点聚焦1.理解金属钠及其重要化合物的物理性质,。2.理解钠的化学性质3.理解钠的氧化...
地理信息技术【考点分布】年份试卷考点江苏卷海南卷山东卷广东卷全球定位系统地理信息系统的应用遥感和地理信息系统遥感技术的应用广东卷山...
高三化学一轮考点精讲精析 9 原子构造与原子核外电子能级分布考点 9 原子构造与原子核外电子能级分布考点聚焦1.理解原子核外电子的分...
高三化学一轮考点精讲精析(55):物质的分离与提纯考点 55 物质的分离与提纯考点聚焦1.明白物质分离和提纯的常用措施2.能根据常见物质的...
高三化学一轮考点精讲精析考点 30 硫及其化合物考点聚焦1.硫的物理性质及硫的可燃性。2.理解二氧化硫与氧气、与水的反应及二氧化硫的试...
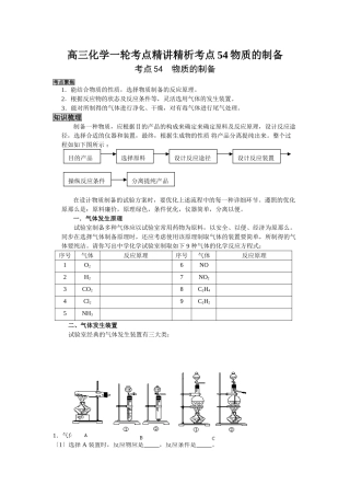
高三化学一轮考点精讲精析考点 54 物质的制备考点 54 物质的制备考点聚焦1.能结合物质的性质,选择物质制备的反应原理。2.根据反应物...
高三化学一轮考点精讲精析考点 45 油脂考点 45 油 脂考点聚焦:⒈ 理解油脂的构成和性质⒉ 把握油脂的重要性质并理解其用途。知识梳...
高三化学一轮考点精讲精析 18 化学平衡的图像考点 18 化学平稳的图像考点聚焦1.深入把握明白得浓度、温度、压强、催化剂等条件对化学...
高三化学一轮考点精讲精析(3):离子反应与离子方程式考点 3 离子反应与离子方程式考点聚焦1. 明白得离子反应的本质。2. 能进行离子...
高三化学一轮考点精讲精析考点 51 试验室常用仪器及其使用考点 51 试验室常用仪器及其使用考点聚焦1.能辨别和识不常用的仪器,理解化学...
高三化学一轮考点精讲精析(5):氧化还原反应考点 5 氧化还原反应考点聚焦1. 明白得氧化还原反应的本质和特点2. 从多种角度明白得氧...
高三化学一轮考点精讲精析考点 28 铝及其化合物考点聚焦1.理解铝及其重要化合物的要紧物理性质2.理解 Al 的化学性质3.理解 Al2O3、...
高三化学一轮考点精讲精析(32):氯及其化合物考点 32 氮及其化合物考点聚焦1. 明白氮气的物理性质及存在。2. 能从氮气的构造明白得...
高三化学一轮考点精讲精析(43):醛考点 43 醛考点聚焦1.理解乙醛的物理性质和用途;2.把握乙醛与氢气的加成反应,乙醛的氧化反应;3.理...
高三化学一轮考点精讲精析(41):醇与酚考点 42 醇、酚考点聚焦1.把握乙醇的要紧化学性质;2.理解醇类的构造特点、同样通性和几种经典醇...

