工程部科室人员配备、业务职能、管理分工、工作要求工程部科室人员配备、业务职能、管理分工、工作要求 1、综合管理科:(1)负责项目建设...
工商局职能转变法律规范化建设工作汇报 今年以来,市工商局法律规范化建设上升到一个新的层面。 一、法律规范化建设取得的新成绩。 近年...
对比职能职责看作用发挥好不好发言材料对比职能职责+看作用发挥好不好发言材料 三严三实体现着共产党人的价值追求和政治品行,明确了领导...
第 二 单 元 为 人 民 服 务 的 政 府第 三 课 我 国 政 府 是 人 民 的 政 府第 一 框 政 府 的 职 能 :...
煤矿安全监察机构的性质和职能国家煤矿安全监察局是行使行政执法的机构,履行国家煤矿安全监察的职责;是强化行政执法的监管,从上至下实行...
水利工程质量监督职能问题及对策节水工程的质量监督一直是节水工程建设中的主要问题。尽管目前的监督状况总体上有所改善,但在某些地区,节...
工程部安全生产职能1、在编制、检查和评价生产计划的同时,仔细参加编制、检查和评价安全技术措施计划,做好施工生产计划与安全技术措施计...
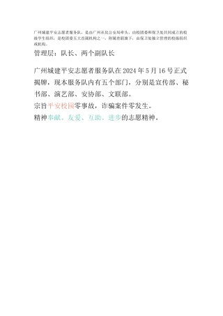
天辰矿业各单位职能明细规定天辰矿业各单位职能明细规定 第一节 各部门职能明细规定 一、综合办公室、矿长行政命 令及特命事项的传达与...
党员对比职能职责看作用发挥好不好发言稿 加强对专委会委员的学习培训,进一步增强履职能力和水平。深化开展群众路线教育活动回头看,巩固...
人大机关职能优化方案背景国家人民代表大会是中国最高的国家权力机关,它的职能是制定和修改宪法和法律、选举和罢免中央领导人、监督政府工...
人力职能设计方案引言现代企业面对日益激烈的市场竞争,必须要满足员工和客户双重需求,才能实现可持续进展。而人力资源职能是企业中不可或...
第三部分 组织职能调整目 录第三部分 组织职能调整...................................................................................
经销商组织机构框架及职能职责 经销商组织机构 经销商各岗位说明 激励机制 重点岗位变更 经销商组织架构及职能职责1、经销商...
招商部组织架构及岗位职责 一、组织构架图 二、招商部各级招商部岗位职责 职位招商运行副总 负责业务招商部整体工作把握和布署。 负责...
招商总监招商部组织结构图 招商总监 ?招商一部总经理招商二部 ? 招商一部 总经理 招商二部 总经理 招商三部 总经理 招商主管招...
招商部岗位职责概述 【篇一招商部岗位职责】 招商部岗位职责 招商部职责 组织架构 招商经理岗位职责 招商代表岗位职责 策划人员岗位...
第二单元 为人民服务的政府第三课 我国政府是人民的政府3.1 政府的职能:管理与服务【学习要求】1.理解 我国政府担负的主要职能。 2...
职能工作总结(有用 9 篇)职能工作总结 第 1 篇 光阴似箭,一眨眼忙碌的一年就要过去了,新的一年即将到来。经过一年的工作,公司的...
货 币 的 职 能教学目标知识:识记货币的五种职能的具体内容;了解价格与价值的关系。能力:理论联系实际的分析问题的能力,认识货币在...
2014-2015 学年高中政治 3.1 政府的职能 管理与服务教案 新人教版必修 2教学目标1、知识与技能:① 识记我国政府职能的主要内容;政...

