AthesissubmittedtoXXXinpartialfulfillmentoftherequirementforthedegreeofMasterofEngineering前期物业管理服务合同范本特别提示一、根据...
银行大楼保洁服务方案长沙市鸿和清洁服务有限公司2018年5月2日目录3556111515183132第一章保洁管理服务构想………………………………………...
编号:佛山市三水区物业管理服务收费备案表物业公司名称(公章)法人代表:财务负责人:填表人:地址:电话:传真:邮编:填报时间:填表须知...
无忧顾问的创新管理服务模式无忧顾问(www.51consultant.com)提供案例背景说明:当前中国管理服务行业有如下特点:1.项目随机性大,人员需...
重庆中心、隆鑫中心物业管理服务委托协议合同2013年6月第一章合同当事人重庆捷程置业有限公司、重庆华诚投资有限公司(以下简称甲方)与重...
竞争性谈判采购文件项目编号:NJZC—2008H023项目名称:南京市地方税务局建邺税务分局办公大楼物业管理服务南京市政府采购中心二○○八年三...
《华孚·汇金7号物业管理服务协议书浙江华孚物业管理有限公司合肥分公司前期物业管理服务协议第一章总则第一条本合同当事人甲方:华孚·汇...
第一章本项目物业管理服务的整体设想第一节本项目基本情况物业名称:军事经济学院新建住房物业类型:集体住房物业坐落地址:武汉市硚口区古...
物业管理服务合同第一章总则第一条本合同当事人委托方(以下简称甲方):组织名称:代表人:地址;联系电话:受委托方(以下简称乙方):企...
凤翔县社会管理服务信息平台项目信息系统信息安全等级保护设计方案西安鼎蓝通讯技术有限公司2013年6月目录1前言.............................
西安市孕产妇健康管理服务记录表孕产妇姓名:年龄:岁现住址:区(县)现住址居住时间:个月户口所在地:省区县建册日期:年月日第一次随访...
全面启动“管理服务信息化”基本台帐的规范设想区残联领导下发的“《昆明市五华区街道办事处残联“四化”建设实施意见》;《昆明市五华区街...
陕西和美物业简介陕西和美物业有限责任公司成立于2005年8月(原蒲城汇邦物业有限责任公司)。现已顺利通过国家二级物业管理资质审核。公司下...
物业管理行业服务技能大比拼裁判手册物业管理行业服务技能大比拼组委会二O一O年十月目录第一部分裁判规则…………………………………………...
融圣国际物业管理服务合同甲方:融汇(长沙)置业有限公司地址:长沙市人民路9号法定代表人:黄祖仕联系电话:0731-4151555乙方:深圳市长...
物业管理服务方案第一部分全权委托一.物流园功能分类台州物流园划分区域为现代仓储、专线物流市场、包装加工、灯具、家具、五金、地板、油...
售楼处及办公楼物业管理服务方案大连物业管理有限公司2010年5月18日目录一、项目概况......................................................
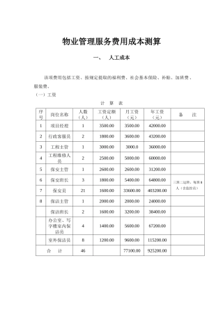
物业管理服务费用成本测算项目A概况项目概况:某住宅小区总建筑面积5万平方米,其中,绿地面积0.5万平方米,由4栋30层的高层建筑组成。2个主...
第一章物业管理服务构想公司简介**集团是一家跨地区、跨行业的综合性大型股份制企业集团,注册资金1.2亿,经营范围涉及汽贸、房地产、药业...
[*****]物业管理服务总体方案根据发展商“[*****]为高档次别墅/联体别墅定位”的宗旨,以及“将其建设成一处可居、可玩、可赏、可藏的高尚...

