第1页共8页编号:时间:2021年x月x日书山有路勤为径,学海无涯苦作舟页码:第1页共8页P1优质物业手册雅居乐滨江花园流溪河畔,城市地标P2主...
墩台施工质量控制中国建筑第二工程局有限公司前言武汉市黄陂区滠水河前川景观桥工程位于黄陂二桥与双凤大桥之间,该桥梁全长324m,桥梁全宽...
第1页共18页编号:时间:2021年x月x日书山有路勤为径,学海无涯苦作舟页码:第1页共18页《保险学概论》期末复习指导书参考答案一、填空题1....
前言这个班级不一样什么是翻译人才实验班?“校级翻译人才实验班”计划是根据我校《“十二五”期间本科人才培养发展规划》,贯彻因材施教原...
初起火灾的扑救方法在火灾发展变化中,初起阶段是火灾扑救最有利的阶段,将火灾控制和消灭在初起阶段,就能赢得灭火战斗的主动权,就能显著...
第1页共31页编号:时间:2021年x月x日书山有路勤为径,学海无涯苦作舟页码:第1页共31页初起火灾的扑救方法在火灾发展变化中,初起阶段是火...
前言这个班级不一样什么是翻译人才实验班?“校级翻译人才实验班”计划是根据我校《“十二五”期间本科人才培养发展规划》,贯彻因材施教原...
第1页共3页编号:时间:2021年x月x日书山有路勤为径,学海无涯苦作舟页码:第1页共3页一本为来静安创业者指路的小册子——《静安创业入门指...
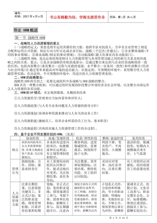
第1页共41页编号:时间:2021年x月x日书山有路勤为径,学海无涯苦作舟页码:第1页共41页导论HRM概述第一节战略性HRM一、战略性人力资源管理...
5S手册5S与其他管理工具的关系?5S是我们进行其他管理工作的基石,它是我们企业发展的——五根支柱第一根支柱:整理含义:将需要的和不需要...
导论HRM概述第一节战略性HRM一、战略性人力资源管理的意义(一)战略的定义:原意是将军运用其拥有的力量,指挥军队对抗敌人。引申至企业管理...
一本为来静安创业者指路的小册子——《静安创业入门指南》为您而编解决就业问题,要按照十七大报告的要求,实施创业带动就业的战略,培养创...
第1页共23页编号:时间:2021年x月x日书山有路勤为径,学海无涯苦作舟页码:第1页共23页公关部礼仪小知识一.外联礼仪1、见面礼仪◆在引见外...
1MAGLUMI系列化学发光免疫分析(CLIA),是将具有高灵敏度的化学发光测定技术与高特异性的免疫反应相结合的产物。CLIA是继放射免疫、酶免疫...
热点作文111年6月【现学现练】Directions:Forthispart,youareallowed30minutestowriteacompositiononthetopicStudents’PursuitforFamousBr...
初中英语短语汇总七年级上册词Unit1--Unit61.Goodmorning早上好2.Goodafternoon上午好3.Goodevening晚上好4.Howareyou?你好吗?5.inEnglish...
旅游学院团委学生会体育部工作手册旅游学院团委学生会体育部体育部成員謹記:态度决定高度细节决定成败低调做人,高调做事细致严谨,求真务...
第一章会计制度设计概述一、会计制度设计的意义与对象[名词、简答]会计制度概念及其在会计管理中的作用:会计制度是由政府部门和企业单位...
我们每个人每天都会扔出许多垃圾,你知道这些垃圾它们到哪里去了吗?在一些垃圾管理较好的地区,大部分垃圾会得到卫生填埋、焚烧、堆肥等无...
法制宣传小册子吉林大学关于围绕纪念建党90周年开展“永远跟党走”主题教育活动的通知提交部门:宣传部提交时间:20XX-5-59:11:49字号:...

