电脑桌面
添加小米粒文库到电脑桌面
安装后可以在桌面快捷访问

人力高师复习小册子VIP免费

人力高师复习小册子_第1页
1/38
人力高师复习小册子_第2页
2/38
人力高师复习小册子_第3页
3/38
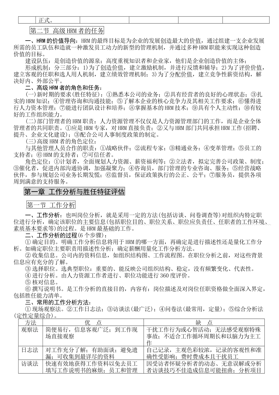
导论HRM概述第一节战略性HRM一、战略性人力资源管理的意义(一)战略的定义:原意是将军运用其拥有的力量,指挥军队对抗敌人。引申至企业管理上则是分配和运用公司资源,制定行动方针以达成企业目标。战略三个层次(申德尔):①企业整体战略(不同的事业领域);②事业战略(特定的事业领域);③功能战略(最大化事业内各功能部门)。(二)战略性HRM:是由总体的角度探讨人力资源管理与各项管理功能之间的相互关系及组织战略之间的关系。要点:①是企业战略的有机组成部分;②通过整合来达到与企业经营战略保持一致的目的;包括内部整合(垂直整合—过程与实践的连接,水平整合—实务间一致性)和外部整合(经济与社会环境)③通过变革来提高对环境的适应能力。在稳定的、可预期的环境中,采用整合性人力资源管理实践;在动态的、不可预期的环境中,用适应的人力资源管理系统。二、HRM的战略整合:战略性HRM的目的之一是要达成组织中各战略与HRM战略的整合。HRM具有一种整合机制,可以通过组织发展的阶段整合外部经济及社会环境,以及整合内部运作之人力资源的各项功能。三、HRM的5P模式:从宏观到微观,从概括到具体①人力资源哲学(管理者应当如何看待和评价人)②人力资源政策(与人有关业务问题及人力资源的指导方针)③人力资源规划(协调各种资源来推动与人有关的业务工作)④人力资源职能(激励员工,培养企业所需的员工行为。基本职责)⑤人力资源流程(具体的实施人力资源管理工作的全过程)。四、基于企业不同发展阶段的HRM:(见表)创业阶段高速/发展阶段收获/理性阶段整顿/衰退阶段复苏阶段特点承担高风险项目;无太多政策和制度;有重点地满足客户需求;关注短期效应;多承担有适度风险项目;权衡眼前和长远利益;有正规管理制度和程序;维持利润,适度削减投资,需要裁员;制度程序趋于完善;利润下降,变卖资产,不再投资,大规模裁员;盘活阶段,削减投资;短期内大规模裁员来生存,士气低落管理行为鼓励创新、合作、冒险;愿意承担责任员工需要较高的组织认同和合作,能灵活地应对变革;关注短期结果;高任务导向;关注数量、效率和短期指标;注重结果,维持低风险。员工组织认同较低;灵活应对变革、高任务导向,注重长期结果。员工对组织认同感低,组织保留员工的意愿也低人力资源管理方面注重长期结果,注意保留关键员工;非正式计划;宽泛的职业道路;绩效管理松散;注重评价结果和短期效应;薪酬关注外部公平、灵活;培训强调用途宽,非宽幅、非正式计划;宽的职业道路;绩效强调员工参与,考察个体、团体和长短指标;薪酬员工参与,短长期激励并行,注意内外部公平;培训用途宽、注重生产力及生活质量。规划方面有正式明确的职位说明书;分工明确;各职位有明确标准,职业发展道路窄;绩效重结果和维持,强调个体行为和绩效评价;薪酬关注内部公平,参与度低。培训用途局限、员工参与率低,关注生产力。计划是正式的、分段的和明确的;窄小的职业道路;明确标准,有限的社会化,不够公开;绩效管理注重行为评价;薪酬参与度低,薪酬固定无奖金;培训无计划、用途少。强调非正式、松散计划,主张员工高参与;职业安置社会化、公开,标准模糊;绩效注重团队,鼓励员工参与;薪酬长短结合;培训用途宽、注重员工参与。正式。第二节高级HRM者的任务一、HRM的价值导向:HRM的最终目标是为企业的发展创造最大的价值,通过组建一支企业发展所需的员工队伍和造就一种激发员工动力的新型的管理机制,并通过多种HRM职能来实现这种创造价值的目标。建设队伍:是创造价值的源泉;高度重视知识者和企业家,他们是企业创造价值的主体;形成机制:分三部分:1)为了创造价值,建立激励机制,并进行反馈和辅导;2)为了评价价值,建立客观的任职和选人用人机制,建立绩效管理机制;3)为了分配价值,建立竞争性薪资结构,解决好内、外部公平。二、高级HRM者的角色和任务:(一)新时期的要求(胜任特征):①熟悉本公司的业务;②具有经营者的良好的心理状态;③扎实的HRM知识;④管理咨询和沟通技能;⑤了解本企业的核心竞争力及其相关工作要求;⑥懂得进行人力资本管理;⑦能进行团队设计和培养;⑧掌握基本...

1、当您付费下载文档后,您只拥有了使用权限,并不意味着购买了版权,文档只能用于自身使用,不得用于其他商业用途(如 [转卖]进行直接盈利或[编辑后售卖]进行间接盈利)。
2、本站所有内容均由合作方或网友上传,本站不对文档的完整性、权威性及其观点立场正确性做任何保证或承诺!文档内容仅供研究参考,付费前请自行鉴别。
3、如文档内容存在违规,或者侵犯商业秘密、侵犯著作权等,请点击“违规举报”。

碎片内容

人力高师复习小册子

海纳百川+ 关注
实名认证
内容提供者

热爱教学事业,对互联网知识分享很感兴趣

确认删除?
VIP
微信客服
  • 扫码咨询
会员Q群
  • 会员专属群点击这里加入QQ群
客服邮箱
回到顶部