平安生产管理能力考核试卷三题号1234567891011121314151617181920答案XXXX题号2122232425262728293031323334353637383940答案XXXXXX题号414...
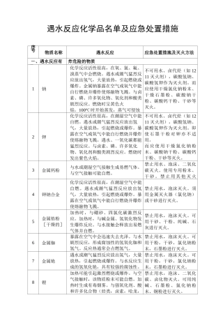
遇水反应化学品名单及应急处置措施声号锻水融府静处吉悟戯火次方法-遇水刚有瞬甘講俯跪19J化学仪应施握高.存乘氟気爾 K*会轴.遇水或潮 r...
剧毒化学品的分类和品种目录第一类剧毒化学品品名表序号中文名称化学名别名1氰氰气2氰化钠山奈3氰化钾山奈钾4氰化钙5氰化银钾银氰化钾6氰化...
遇水反应化学品名单及应急处置措施序号物质名称遇水反应应急处置措施及灭火方法―、遇水反应有爆 I炸危险的物质1钠化学反应活性很高,在氧...
第一章 目标 1、该法规目标: (a) 为实施《关于在国际贸易中对某些危险化学品和农药采用事先知情同意程序的鹿特丹公约》; (b) 为促...
有害物成分第二部分:成分/组成信息含量乙醇化学品安全技术说明书说明书目录第一部分化学品名称第九部分理化特性第二部分成分/组成信息第十...
化学品安全技术说明书产品名称:甲酸甲酯按照 GB/T16483、GB/T17519 编制修订日期:最初编制日期:版本:第 1 部分化学品及企业标识化学...
危险化学品办理使用许可证的年使用数量标准2014 年 9 月 6 日)编辑新乡市安全生产委员会特聘危险化学品安全专家组组长:朱振尧序号化...
危险化学品安全综合治理实施方案 根据集团公司要求,决定结合实际开展危险化学品安全综合治理工作,全面排查危险化学品领域存在的问题,强力...
化学品灼伤预防及紧急处理措施在工业生产和化学实验中,人们常常接触到各种危险化学品。这些化学品可能会对人体造成严重的损害,特别是对皮...
x xxxx 有限公司化学品采购控制程序1 目旳加强对化学品采购事务,以免发生采购到禁用旳化学品。并能适质.适时.适价地供应我司生产所需...
剧毒化学品准购准运制度为了保证国家安全及人民生命财产安全,我国实行了严格的剧毒化学品准购准运制度。本文将对该制度进行详细介绍。一、...
剧毒危险化学品仓库管理制度1. 前言剧毒危险化学品是指对人体健康或者环境有严重危害的化学品,如砒霜、氰化物等。为加强对剧毒危险化学品...
危险化学品输送管道定期巡线管理制度一、目的确保危险化学品管道的安全使用,做好危险化学品管道的安全管理工作。二、范围公司内所有介质为...
主要化学危险品火灾危险性序号名称爆炸极限火灾危险类别危化品类别接触限制燃爆特性物理特性毒性下限上限1N,N甲基甲酰胺2.215.2乙类易燃液...
关于举办第二期危险化学品应急救援指挥人员培训班的通知各单位:为进一步提高我市危险化学品生产、储存、使用和运输等环节的应急救援能力,...
化学品泄漏演练总结Documentnumber:PBGCG-0857-BTDO-0089-PTT1998化学品泄漏演练总结为了提高我公司对化学品泄漏事故的应急救援处理能力和...
危险化学品建设项目安全条件审查申请书项目名称申请单位经办人联系电话填写日期2申请单位名称地址邮政编码电子邮箱经济类型联系电话传真电...
、目的为了加强对本公司的化学品进行有效管理,防止在采购、贮存、使用、废弃等过程中对环境保护、人员安全造成不良影响。、适用范围适用于...
目 录1 总则...................................................................32 工作机构.........................................

