【金牌学案】2016-2017学年高中历史达标训练5岳麓版必修2基础夯实1.导学号52390015(2016重庆一模)汉代民谣说:“以贫求富,农不如工,工不如商...
高考达标检测(二十一)平面向量的基本运算一、选择题1.(2017·长春模拟)如图所示,下列结论正确的是()①PQ=a+b;②PT=a-b;③PS=a-b...
高考达标检测(十三)极值、最值两考点利用导数巧推演一、选择题1.函数f(x)=(x2-1)2+2的极值点是()A.x=1B.x=-1C.x=1或-1或0D....
课堂达标试卷1、化简下面各数5.02001010.0100.0500030.002、不改变数的大小,改写成三位小数1.83.040.6203、判断对错(1)在小数点的后面添...
必修一学业水平达标测试卷本试卷分第Ⅰ卷(选择题)和第Ⅱ卷(非选择题)两部分。满分100分。测试时间90分钟。第Ⅰ卷(选择题共50分)一、选择题(...
课时达标训练(二十六)屹立于世界民族之林——新中国外交(时间:25分钟满分:50分)一、选择题(每小题4分,共32分)1.1950年中国外交部发布《...
高考达标检测(八)对数函数的2类考查点——图象、性质一、选择题1.已知lga+lgb=0(a>0且a≠1,b>0且b≠1),则函数f(x)=ax与g(x)=-l...
江苏省泰州市2007年初中语文达标检测卷四检测时间:100分钟满分:100分一、选择题(12分,每题2分)1.下列加点字注音全部正确的一项是()A.胆...
九年级历史下期中达标检测卷(pdf) 新人教版试卷
宁阳县11-12学年思想品德九年级第一单元1-2课达标试题一、单项选择题1、下列有关公平的认识,正确的是()A、当代社会竞争激烈,不必强调公...
第二十八章综合达标训练卷锐角三角函数时间:45分钟满分:100分题序一二三总分结分人核分人得分一、选择题(每...
陈情表·同步训练1.表是______,初中我们学过______的______即是。2.判断:李密,字令伯,唐朝人,为人刚正,有文名和辩才。3.选择注音...
第20课新中国的民主政治建设【达标训练】【基础达标】1.(2010浙江杭州模拟)民主人士张澜在一次发言中讲道:“这是新中国的一个人民大宪章...
九年级数学一元二次方程达标卷一、基础题1.一元二次方程的一般形式是_____________.2.当=________时,方程有解3.已知是方程的一个根,则代...
山东省枣庄市山亭育才中学2009-2010学年度第一学期八年级语文期末达标测试卷(时间:100分钟满分:120分)一、积累与运用(23分)1.下列加...
开明出版社[]北师大版八年级下S教师用书语文TM第一单元暋科学之光1暋人民科学家的精神风采(1)…………………暋课时1暋文本感知(1)…………...
温馨提示:请认真审题,细心答题,相信你一定会有出色的表现!一、单项选择题(每小题3分,共60分。所选答案填到答题卡中。)1.中华民族的...
书����������������������������������������������������������������...
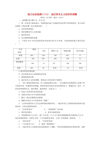
能力达标检测(十六)战后资本主义经济的调整(时间:25分钟满分:50分)一、选择题(每小题4分,共32分)1.第二次世界大战结束后,美国快速完成...
高考达标检测(十九)正、余弦定理的3个基础点——边角、形状和面积一、选择题1.(2017·兰州一模)在锐角△ABC中,角A,B,C的对边分别为a...

