如何做好房地产公司设计部管理工作总结报告摘要:项目的设计的成果虽然是由设计院完成,但房地产公司的设计管理人员在项目的策化和设计过程...
设计部规章制度为加强设计部的规范化管理,完成各项工作任务,促进公司发展壮大,提高经济效益,结合公司具体情况,制定本制度。一、总则1...
此资料由网络收集而来,如有侵权请告知上传者立即删除。资料共分享,我们负责传递知识。设计部年度工作计划样本去年设计部工作任务比较重,...
设计部人员的自我参考总结(通用)不平凡的一年,都给我们留下了深入的不可磨灭的经历,在如此特别的年份里,设计部在公司领导的带着下,在...
此资料由网络收集而来,如有侵权请告知上传者立即删除。资料共分享,我们负责传递知识。设计部工作计划计划工作是管理活动的桥梁,是组织、...
此资料由网络收集而来,如有侵权请告知上传者立即删除。资料共分享,我们负责传递知识。设计部下半年工作计划_企业设计部工作计划设计部为...
此资料由网络收集而来,如有侵权请告知上传者立即删除。资料共分享,我们负责传递知识。设计部工作计划表ppt在这个炎炎的夏日即将离去的时...
版本号:2003-1《设计部工作手册》1/36一、序言………………………………………………………………………………3页二、设计部过程管理流程...
设计部工作流程及管理制度固定安排:一.每周五下午5:00组织召开本部门例会:传达公司精神;总结一周工作;安排、布置工作任务;调整下属工...
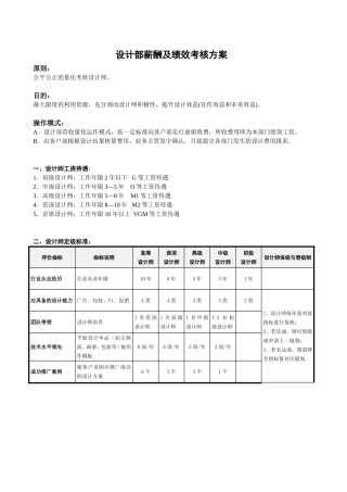
设计部薪酬及绩效考核方案原则:公平公正的量化考核设计师。目的:最大限度的利用资源,充分调动设计师积极性,提升设计效益(宣传效益和审...
设计部工作流程前期项目争取阶段(市场部负责完成):提出公司优势及对项目的设计方向,赢得客户认可正式工作第一阶段(概念设计):提出设...
设计部绩效奖金考核办法一、总则1、为增强日常工作的计划性、部门间的合作性,提高日常项目的支持力度、深入程度、实效性,全面实现公平、...
**********展示用品有限公司编号QG/PSP-005-2012版本A/0设计部业绩提成管理制度生效日期2012-06-01第一条目的强调以业绩为导向,按劳分配...
设计部部门职责及岗位职责说明书一、设计部工作管理目的:以公司开发建设项目的总体计划为指导,依据公司批准的项目可行性研究报告和产品建...
设计部管理制度设计师日常行为规范为树立万家装饰公司良好的企业形象,同时早就我公司优秀的品牌设计师,在考虑行业特点,公司及员工行为规...
设计部技术工作的自我参考总结(通用)2012年承担了一些重要工程,如海河折页、玉佛宫画册、气候大会相关工程、体育局相关工程、中冶天工样...
装饰公司设计部管理制度一、设计部岗位规范【部门职能】1、接待装修客户来访;2、承揽装修业务,促成装修交易;3、完成装修设计任务;4、与...
此资料由网络收集而来,如有侵权请告知上传者立即删除。资料共分享,我们负责传递知识。装饰公司设计部年度工作计划【篇一】2020年,我们希...
出纳人员对各项货款及费用的支付,应将本支票或现金交付受款人或厂商,本公司人员不得代领,如因特殊原因必需由本公司人员代领者,需经财务...
康泉十八国际生态健康旅游城有限公司一、规划设计管理部组织架构图2014年8月29日说明:1、规划设计管理部组织架构图;2、根据公司发展规模...

