备考高考地理 高效学习方案地理考点专题复习:地理环境的整体性和差异性【精品】地理环境各要素沿不一样方向互相更替的现象,称为地区分异...
备考高效学习方案生物考点专题1.区别无性生殖和有性生殖。2.说出减数分裂的概念。3.阐明精子和卵细胞的形成过程。4.概述受精作用。一、...
备考高效学习方案生物考点专题1.分析生态系统中的物质循环和能量流动的主线规律及其应用。2.阐明物质循环和能量流动的关系。3.阐明生态...
备考高效学习方案生物考点专题1.比拟特异性免疫与非特异性免疫。2.举例阐明第一道防线与第二道防线及其作用。3.淋巴细胞的来源和分化。4...
一般目前时和目前进行时练习题一、选择题练习。1 、 Who ________ over there now?A 、 singing B 、 are sing C 、 is si...
一、学习内容岩土基础考试重要是大学期间学习的基础课程,市面上的《复习教程》以及大学里面的教材即可。岩土专业考试有部分内容是基础考试...
备考高考地理 高效学习方案地理考点专题复习:陆地水、生物和土壤【精品】地下水按埋藏条件,分为承压水和潜水。潜水和承压水的特点及开发...
备考高效学习方案生物考点专题1.描述两对相对性状的遗传试验。2.对自由组合现象进行解释并验证。3.论述基因自由组合定律的实质。4.举例...
备考高效学习方案生物考点专题1.理解溶液培养法的概念。2.举例阐明植物的必需元素及其种类。3.阐明根对矿质元素的吸取部位、吸取原理及...
执业药师考试备考方略执业药师考试备考方略一、变化学习习惯学校考试试卷只波及选择题这种题型,把考生养成了死记硬背的习惯。应考失败与学...
山西公务员考试面试备考:公务员薪酬制度改革3 月 5 日, 国务院总理李克强在政府工作汇报中指出,将改革机关事业单位工资制度。实际上...
备 考 高 考 地 理 高 效 学 习 方 案 地 理 考 点 专 题 复 习 : 世 界 地 理 概 况 【 精 品 】1.图解洲...
备考高效学习方案生物考点专题1.列举应用发酵工程的生产实例。2.简述发酵工程的概念和内容。3.举例说出发酵工程的应用。一、生产实例用...
备考高考地理 高效学习方案地理考点专题复习:海岛海域开发和都市新区建设【精品】地理位置特征对区域开发与开展的影响纬度位置20°N 以...
备考高效学习方案生物考点专题1.阐明糖类、脂质和蛋白质的代谢过程,分析其来源和去路。2.分析三大营养物质之间怎样转化。3.举例阐明三...
高效学习方案生物考点专题1.阐明细胞的分化。2.举例阐明细胞的全能性。3.探讨细胞的衰老和凋亡与人体健康的关系。4.说出癌细胞的重要特...
初二物理下册知识点备考专用第六章 电压 电阻 一、电压 1.电压的作用 要在一段电路中产生电流,它的两端就要有电压。电源是供应电压的...
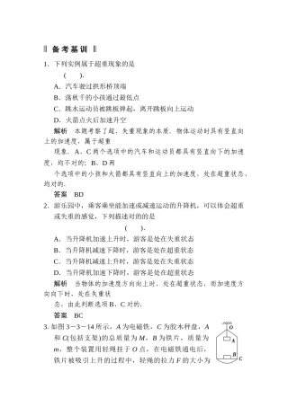
1.下列实例属于超重现象的是( ).A.汽车驶过拱形桥顶端B.荡秋千的小孩通过最低点C.跳水运动员被跳板弹起,离开跳板向上运动D.火箭点...
专题六 方案设计与决策方案设计题包括运用代数知识处理的方案讨论问题和图案设计型问题.此类问题常以生产、生活、市场经济等社会热点问题...
Chapter1 基本常识1.1 大学英语四级考试流程 8:50—9:00 试音时间9:00—9:10 播放考场指令,发放作文考卷9:10 取下耳机,开始作...

