年薪审计服务方案简介年薪审计是企业用以检查、审查员工薪资结构的一种审核服务。随着企业员工数量和薪酬结构的复杂度不断增加,合规、公平...
年薪考核方案考核背景企业的年度经营目标既由公司制定,同时也需要落实到每个员工的年度考核目标中。年度考核目标的完成度,往往直接决定了...
完善乡镇卫生院院长年薪制度,促进乡镇卫生院全面履行管理职能,我区自推行乡镇卫生院院长年薪制以来,较好地激励了各乡镇卫生院院长充分发...
原中远足球俱乐部与球员工资纠纷一事有了新的进展,日前申思已经递交了申诉书,申请劳动争议仲裁。为讨回 50 万元年薪,他拿起了法律武器...
XXX 公司年薪考核试行办法XXX 公司年薪考核试行办法为进一步健全内部激励机制,落实公司各项经营指标,强化对公司高层管理人员的考核,特...
某重工科技进展股份有限公司高层管理人员年薪实施方案目 录第一章 总则21.1 实施年薪方案的目的21.2 年薪方案释义21.3 实施年薪方案的...
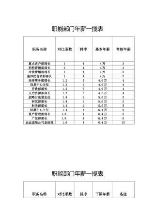
职能部门年薪一揽表职务名称对比系数排序基本年薪考核年薪重点客户部部长144 万3奶粉营销部部长144 万3冷饮营销部部长144 万3液体奶营销...
帕克行政部劳动合同书编号:甲方(用人单位):常州帕克旅游用品有限公司乙方(劳动者): 第一条 遵守规则与依据根据《中华人民共和国劳...
薪酬设计的原则一、公平原则 公平是薪酬设计的基础,只有在员工认为薪酬设计是公平的前提下,才可能产生认同感和满意度,才可能产生薪酬的...
年薪制度方案一、目的为了进一步深化本公司薪资制度改革,进一步加强公司营销管理人员薪资收入的管理,合理调节营销管理人员薪资收入水平,...
广州市简合装饰有限公司分公司、事业部总经理年薪制度方案第一条 目的 1、本公司制定年薪制薪资方案是为深化本公司薪资制度改革,进一步...
江苏省机电讨论所有限公司经营层年薪考核兑现办法为适应市场竞争的要求,充分调动经营者的工作积极性,促使企业法律规范管理,增加效益,提高企...
××公司经营者年薪考核办法为进一步完善集团公司激励和约束机制,充分调动各级高管人员积极性,促进经济效益增长,实现国有资产的保值增值...
附件:(注:文中涂灰部分为修订内容)xxxx 影视制作有限公司管理人员年薪制度(修订)为调动公司管理人员的积极性、制造性,体现激励,形...
这是我自己的亲身经历,虽然最终我放弃了这个工作,但从猎头企业开始和我联络,到经历了 6 次面试,终于获得了这个工作的经历,仔细想来...
乡镇卫生院院长年薪制度方案乡镇卫生院院长年薪制度方案 完善乡镇卫生院院长年薪制度,促进乡镇卫生院全面履行管理职能,我区自推行乡镇卫...
年薪 50 万公务员自我揭秘 税后年薪是按月兑现年薪 50 万公务员自我揭秘 7 月 16 日,《南京市政府特别公务员岗位聘任暂行方法》...
职能部门年薪一揽表职务名称比照系数排序根本年薪考核年薪重点客户部部长144 万3奶粉营销部部长144 万3冷饮营销部部长144 万3液体奶营销...
精品文档---下载后可任意编辑高管年薪决定因素的实证分析——以我国房地产上市公司为例的开题报告一、讨论背景随着我国经济的快速进展,房...
十大年薪百万职业 1 .奢侈品销售总监 不要以为高薪的职位都是给外国人准备的,其实,外国人比中国人更希望这些岗位能由本土的人才接管。...

