第 32 课时:第四章 三角函数——三角函数的图象一.课题:三角函数的图象二.教学目标:了解正弦、余弦、正切、余切函数的图象的画法,...
2012 届高考英语必考词汇 90 天复习案:第 84 天I 重点词汇1.hasty adj. 匆忙的; 慌张的 2.hopefully adv. 有希望地;但愿 3...
生命活动的调节一. 学习内容复习生命活动的调节具体包括水和无机盐的调节、血糖的调节、体温的调节及人体免疫。二. 学习重点1. 各项生命...
2012 届高考英语必考词汇 90 天复习案:第 83 天I 重点词汇1.faith [u]信任;信仰;信念 [c] 宗教 2. faithful adj.忠诚的;尽...
高三化学复习-练习-029第五章《元素周期表 元素周期律》(90 分钟,120 分)姓名 班级 分数 第Ⅰ卷 (选择题 共 36 分)一.选择题(...
第 31 课时:第四章 三角函数——三角函数式的化简与证明一.课题:三角函数式的化简与证明二.教学目标:能正确地运用三角公式进行三角函...
生命活动的调节(生长素神经元体液调节)一. 教学内容: 复习生命活动的调节 复习生命活动的调节,了解生长素的发现、产生、分布、运输...
第 30 课时:第四章 三角函数——三角函数式的求值一.课题:三角函数的求值二.教学目标:能正确地运用三角函数的有关公式进行三角函数...
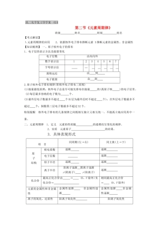
高三化学复习导学案—024 第二节《元素周期律》 班级 姓名 组别 组名 【考点解读】⒈ 元素周期律的应用 2.依据核外电子排布推断元...
2012 届高考英语必考词汇 90 天复习案:第 82 天I 重点词汇1.decline vt. 使下降;谢绝,拒绝 vi. 下倾,下降 [c u] 下倾,下...
人体生命活动的调节一. 教学内容:人体生命活动的调节二. 学习内容:复习人体内环境的稳态调节,包括水平衡调节、无机盐平衡调节、体温调...
高三化学复习-练习-038第七章《化学反应的速率和化学平衡》班级 姓名 分数 第Ⅰ卷 (选择题 共 54 分)一.选择题(本题包括 18 小...
第 29 课时:第四章 三角函数——两角和与差的三角函数一.课题:两角和与差的三角函数二.教学目标:掌握两角和与差的三角函数公式,掌...
2012 届高考英语必考词汇 90 天复习案:第 81 天I 重点词汇1.check/cheque n. 支票 2. circumstance [c]情况;环境 经济情况 ...
基因工程、细胞工程一. 教学内容复习基因工程、细胞工程二. 学习重点细胞质遗传的特点、基因的结构、基因工程的步骤、生物膜系统、植物细...
高三化学复习-练习-032第 6 章《化学反应与能量》姓名 班级 分数 第Ⅰ卷 (选择题 共 45 分)一.选择题(本题包括 15 小题,每小...
第 29 课时:第四章 三角函数——两角和与差的三角函数一.课题:两角和与差的三角函数二.教学目标:掌握两角和与差的三角函数公式,掌...
2012 届高考英语必考词汇 90 天复习案:第 80 天I. 重点词汇 boom n.繁荣;隆隆声 booming adj.发隆隆声 boundary n.界限;边...
光合作用和生物固氮、微生物和微生物工程一. 教学内容复习光合作用和生物固氮、微生物和微生物工程二. 学习重点1. 了解光合作用的能量转...
第 28 课时:第四章 三角函数——同角三角函数的基本关系式及诱导公式一.课题:同角三角函数的基本关系与诱导公式 二.教学目标:掌握...

