I 《机械设计基础》课程设计 题 目 所在院(系) 专业班级 学号 学生姓名 指导教师 完成时间 II 此页为任务书,请同学将任务书...
一、工艺委托参数:工作压力P'w:1.8 Mpa工作温度:18 ℃处理气量:20000m3/d原油密度:535 kg/m3油处理量:155 m3/d停留时间:30min含...
卡罗塞尔氧化沟 .1 设计参数 1) 氧化沟座数:1 座 2) 氧化沟设计流量:maxQ=183 L/s 3) 进水水质:5BOD =220 mg/L COD=300 m...
0 卡鲁塞尔氧化沟工艺对比及计算 二○一二年三月 1 目 录 第一章 氧化沟综述 一、氧化沟的技术特征 „„„„„„„„„„„„„...
第 1 页 共 23 页 卡车常用计算公式 1 .1 速度 下列公式一般适用于基于发动机速度、轮胎类型和总体速比基础上的驾驶速度的计算:...
南门关大桥结构计算书1.概况 1.1 工程概况 桥面宽度:全宽12.2m,2个车道。一.整体计算——拱肋和系杆的验算 本桥位于四川省甘孜藏族自...
南方电网线损理论计算技术标准
由方格网来计算土方量是根据实地测定的地面点坐标(X,Y,Z)和设计高程,通过生成方格网来计算每一个方格内的填挖方量,最后累计得到指定...
各种土方量的计算方法汇总 8.2.1 DTM 法土方计算 由DTM 模型来计算土方量是根据实地测定的地面点坐标(X,Y,Z)和设计高程,通过生成...
南方cass 三角网法和方格网法计算土方量 测量工作中经常会遇到计算土方问题,计算两期土方是CASS 的特色之一,特别是区域土方平衡施工过...
南方CASS9.0 土方量的计算操作流程 DTM 法土方计算 由DTM 模型来计算土方量是根据实地测定的地面点坐标(X,Y,Z)和设计高程,通过生...
南方CASS2008软件 土方计算是工程费用概算及方案选优的重要因素,也是工程设计的一个重要组成部分。只有准确的土方量,才能进行合理的土方...
南艺院发[2000]3号 南 京艺术学院教师教学工作量计算暂行办法(修订稿) 一、 教师教学工作量的性质 教师教学工作量是对教师在教室、...
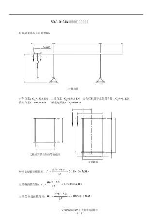
钢梁跨度 L7.6m截面面积A钢材型号(Q235,Q345)235钢梁型号(例:HN200x100):HN350X175截面惯性矩Ix翼缘宽度 Bf175.0mm截面抵抗矩Wx翼缘...
钢梁跨度 L1.2 m截面面积A钢材型号(Q235,Q345)235钢梁型号(例:HN200x100):HN200X100a截面惯性矩Ix翼缘宽度 Bf99.0mm截面抵抗矩Wx翼...
单质点地震作用计算的计算方法 主要内容:1.单自由度弹性体系地震反应分析,主要是运动方程解的一般形式及水平地震作用的基本公式及计算...
1、主要性能数据GENERAL DATA额定输出功率Rated Output Power (kW):额定电压Rated Voltage (V):极数Number of Poles:频率Frequency...
武汉理工大学《光电子应用》课程设计说明书 课程设计任务书 学生姓名: 专业班级: 电子0902 指导教师: 洪建勋 工作单位: 信息工...
6.55m-14.00m1.2m-15.20-8.65m)1m0.900.90桩 径1.1m桩端阻力特征值3000kN/m2孔号J1 0.89m土层号土层厚度m 上层标高m底标高mH(m)q (kN/...
单柱式标志版结构设计计算书

