第1页共50页编号:时间:2021年x月x日书山有路勤为径,学海无涯苦作舟页码:第1页共50页目录湖南省农村信用社核心业务系统汇兑业务管理办法...
第1页共27页编号:时间:2021年x月x日书山有路勤为径,学海无涯苦作舟页码:第1页共27页湖南大学结算中心管理系统方案第2页共27页第1页共27...
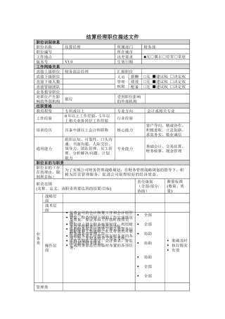
结算经理职位描述文件职位识别信息职位名称结算经理所属部门财务部职位编号所在城市工作地点出差要求■无□偶尔□经常□常驻版本号V1.0生效...
XX公司项目预结算管理办法及实施细则1、目录总则..............................................12、组织机构与职责........................
******有限公司成本控制部***项目工作汇报总结公司领导:自**项目投资建设以来,在领导科学、严谨、创新的治理下,公司全体职员团结齐心、...
交易与结算部结算专员职务说明书档案编号:一、基本资料1、职务名称:结算专员2、直接上级:结算主管3、所属部门:交易与结算部4、薪金等级...
结算财务部结算员职务说明书档案编号:一、基本资料1、职务名称:结算员2、直接上级:部门经理3、所属部门:结算财务部4、薪金等级:5、薪...
岗位ABC等级考试-结算单选题2008-04-0121:29序号对象业务岗位题型难度主题选项答案要点1公结算理论易单位存款人可以开立的基本存款账户个数...
国际国内机票结算员职位描述文件职位识别信息职位名称国际国内机票结算员所属部门财务部职位编号所在城市工作地点出差要求■无□偶尔□经常...
结算财务部结算员职务说明书档案编号:一、基本资料1、职务名称:结算员2、直接上级:部门经理3、所属部门:结算财务部4、薪金等级:5、薪...
1支付结算个人先进事迹材料她,是一名平凡却自强不息的结算员;她,曾在金融系统屡获殊荣,硕果累累;她,用智慧、执着与忠诚熔铸了金融事...
2024年财务经理工作计划范本与2024年财务结算工作计划汇编2024年财务经理工作计划范本XX年在一如既往地做好日常财务核算工作,加强财务管理...
绩效考核表被考核者所属部门财务处职位名称结算主管考核者考核者职位会计核算科长考核期指标分类考核指标权重(%)量化标准得分得分依据打...
楼国内结算从业人员资格认证题库(2011年7月修订共785题)1、《票据法》、《票据管理实施办法》(共232题)2、《支付结算办法》、《支付结...
碧桂园各地区项目工程竣工结算资料送审办法总则为进一步加强和规范对外发包工程结算管理,做好工程竣工结算工作,规范结算资料的整理装订及...
工程预结算编制及审核作业指引编制日期审核日期批准日期流程要素流程目标:流程时间要求流程监控点数目流程主要责任岗位流程涉及职位数目修...
交易结算副总裁职务说明书档案编号:一、基本资料1、职务名称:交易结算副总裁2、直接上级:总裁3、所属部门:4、薪金等级:5、薪金水平:6...
在工程预决算中必须注意的事项接到图纸后先熟悉了解图纸,1、将变更、核定文件标注到图纸上具体到每个构件,并标示变更、核定文件出处、日...
工程结算编制及审核操作指导书编辑霍新华日期2007-11-28审核于琛、杨毅清日期2007-11-28批准许立日期2007-11-28修订记录日期修订状态修改内...
交易与结算部结算专员职务说明书档案编号:一、基本资料1、职务名称:结算专员2、直接上级:结算主管3、所属部门:交易与结算部4、薪金等级...

