算术运算包括ADD,SUB,MUL,DIV(二进制加、减、乘、除)指令,源操作数可取所有的数据类型,目标操作数可取KnY , KnM , KnS , T ,...
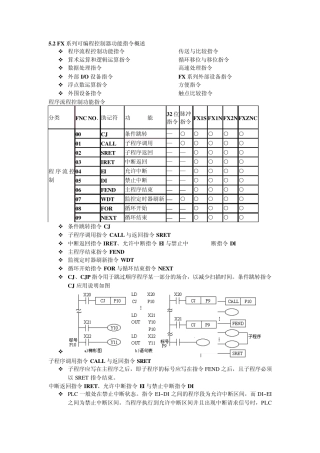
5.2 FX 系列可编程控制器功能指令概述 程序流程控制功能指令 传送与比较指令 算术运算和逻辑运算指令 循环移位与移位指令 ...
一 顺控指令 1 触点指令 00 LD 逻辑操作开始 01 LDI 逻辑非操作开始 02 AND 逻辑乘 03 ANI 逻辑乘非 04 OR 逻辑加 05 ...
三菱 FX 系列 PLC 应用指令一览表 分类 FNC NO. 指令助记符 功能说明 对应不同型号的 PLC FX0S FX0N FX1S FX1N FX2N FX2N...
三菱A 系列PLC 编程指令及功能说明(详细) 一 顺控指令 1 触点指令 00 LD 逻辑操作开始 01 LDI 逻辑非操作开始 02 AND 逻辑...
一、【 *#6984125*# 行政设定 】 1:软件版本 2:预先设置 按*#73561*#进入安装 Default 3:网络和通话设定 4:内部 提示密码 ...
万 科 ( 重 庆 ) 房 地 产 有 限 公 司 编 号 VK-CQ-CB-01 密 级 秘 密 名 称 重 庆 万 科 设 计 变 更 ...
首先 打开 我的电脑\用户名\我的文档\My Games\torchlight 2\save\一串数字\settings.txt 把 CONSOLE :0 和 DEBUGMENUS :0 后面...
Intel 系列CPU 指令速查手册 指令名称 指令形式 机器码 标志位 (设置/测试) 说 明 应用举例 ES: ES: 26 ES 段跨越前缀 CS:...
INTEL 汇编指令集 Intel Assemble Instru ction Set Intel 8086 Family Architecture General Purpose Registers Segment R...
Vol. 2A 2-1 指令格式 这一章详细描述所有Intel 64和IA-32处理器指令格式.保护模式指令,实地址模式以及虚拟8086模式指令格式将在2.1节...
IntelCPU机器指令中文版手册
8.2. InstructionDescriptions指令说明8.2.1. Index(IR)指数(IR)或是电阻指数该指数寄存器指定寄存器地址(R00h RFFh)或将被访问的RA...
8.2. InstructionDescriptions指令说明8.2.1. Index(IR)指数(IR)或是电阻指数该指数寄存器指定寄存器地址(R00h RFFh)或将被访问的RA...
html网页制作各个指令含义
~~~~~~~~~~~~~~~~~~~~~~~~~~~~~~G 指令一览表~~~~~~~~~~~~~~~~~~~~~~~~~~~~~~~~~~~~~~G41.1法线制御左 有效G00 快速定位G42.1法线制御右...
GSM模块的AT指令集
GPRS模块AT指令手册
G92指令设置华中数控系统车床工件零点
59 第 三 章FX 系列 PLC 的基本控制指令PLC 的指令有基本指令和功能指令之分, 我们以三菱 FX2N 系列为例来学习。FX2N系列 PLC ...

