Visu al C++实现微秒级精度定时器 在工产控制系统中,有许多需要定时完成的操作,如:定时显示当前时间,定时刷新屏幕上的进度条,上位...
1. 启用一个定时器直接调用函数: SetTimer(1,500,NULL);//定义时钟 1,时间间隔为 500ms SetTimer(2,1000,NULL);//定义时钟 2,时间...
1 / 9 风驰电子 STM8 开发板 2 0 1 2 例程十 定时器 TIM3 定时器的使用是很重要的,可以说是单片机的灵魂来的,它的功能非常...
STM32 入门篇之通用定时器彻底研究 STM32 的定时器功能很强大,学习起来也很费劲儿,本人在这卡了 5 天才算看明白。写下下面的文字送...
一、通用定时器原理 STM32系列的CPU,有多达8个定时器,其中TIM1和TIM8是能够产生三对PWM 互补输出的高级定时器,常用于三相电机的驱动,...
STM32 定时器产生PW M 彻底应用 这次的任务是:用STM32 的一个定时器在四个通道上产生四路频率可调占空比可调的PWM 波。 看到这个题...
1. STM32 的 Timer简介 STM32 中一共有 11 个定时器,其中 2 个高级控制定时器,4 个普通定时器和 2 个基本定时器,以及 2 ...
STM32 学习笔记(5):通用定时器PW M 输出 1. TIMER 输出PW M 基本概念 脉冲宽度调制(PWM),是英文“Pu lse Width Modu lati...
1 STM32F103通用定时器PWM应用例程:蜂鸣器演奏乐曲 一.说明:本例程是将流明LM3SLib_Timer.pdf文档中的例程9及例程10(PWM应用:蜂鸣器...
stm32 ADC 双通道+DMA+定时器1sDMA 串口输出.txt30 生命的美丽,永远展现在她的进取之中;就像大树的美丽,是展现在它负势向上高耸入云...
/********************************************************************************************* 说明:定时器2 捕获功能的使用。由...
MSP430 程序库之定时器TA 的PW M 输出 定时器是单片机常用的其本设备,用来产生精确计时或是其他功能;ms p430 的定时器不仅可以完...
文章转载自网络-----------------感谢原作者的辛勤奉献 MSP430的定时器中有比较捕获 比较模式: 这是定时器的默认模式,当在比较模式下...
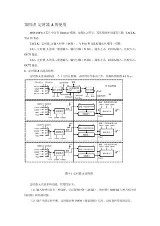
第四讲 定时器A 的使用 MSP430F413 芯片中含有TimerA3 模块,如图1-2 所示。其常用的外引线有三条:TACLK、TA1 和 TA2。 TACLK:...
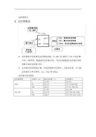
定时器指令 1 定时器概述 定时器指令用来规定定时器的功能,S7-200 CPU 提供了256 个定时器,共有3 种类型:接通延时定时器(TON...
Qu artu s ii 11.0 Qsy s 实现定时器实验 该实验的目的是:操作定时器1 来控制4 个LED 灯闪烁,操作定时器2 来控制定时器1 的...
深入理解STM32定时器中的输入捕获滤波器
PIC单片机看门狗定时器和上电延时定时器
NE555_精密计时器(精密定时器)
复习旧课: ATmega16 有 3 个外部中断源,分别对应 PD2、PD3 和 PB2。与外部中断有关的寄存器:状态寄存器(SREG);通用中断控制寄存...

