托育机构-日活动指引表(乳儿班6-12 个月) 乳儿班(6-12 个月) 活动 类别 活动环节 婴儿 保育人员基本要求 指导建议 生活 活...
1 托 育 中 心 安 全 管 理 制 度 「汇编」 早 教 中 心 的 安 全 管 理 一 直 是 家 长 所 关 心 的 , ...
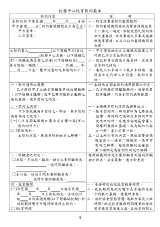
1 托 嬰 中 心 托 育 契 約 範 本 契 約 內 容 說 明 本 契 約 於 中 華 民 國 _ _ _ _年 _ _ _ _月 _ ...
上海市3 岁以下幼儿托育机构设置标准 (试 行) 第一章 总则 第一条(目的依据) 为规范本市3 岁以下幼儿托育机构(包括具有法人资...
早教与托育两个 1000 亿市场异同和机遇市场普遍将早教与托育混合阐述,事实上早教与托育是两个不同的经营业态。市场普遍将托育渗透率等同...
下载后可任意编辑年托育项目深度讨论分析报告下载后可任意编辑目录概论...................................................................
下载后可任意编辑年托育项目可行性分析报告下载后可任意编辑目录概论.....................................................................
下载后可任意编辑校外课后托育服务合同甲方: 乙方: 签订地点: 签订时间: 合同编号: 下载后可任意编辑校外课后托育服务合同 第一...
下载后可任意编辑托育早教行业进展史上具有里程碑式的意义 里程碑造句 1 月 15 日,全国托育早教讨论院在北京进行揭牌仪式,来自北京...
1 婴 幼 儿照护托育机构 服 务 合 同 监制单位:婴幼儿照护协会 1 甲方(托育机构): 机构名称(与营业执照一致): 机构地址...
1 附件2 托育机构管理规范(试行) (征求意见稿) 第一章 总 则 第一条 为加强托育机构管理,推动托育服务专业化、规范化发展,促...
幼 儿 园 第 一 期 教 学 工 作 计 划 ●上 期 教 育 管 理 、教 学 工 作 、师资状况的简要分析 教 育 管 理 ...
贝尔安亲课后托育服务协议书甲 方:学生姓名 :乙 方:湖南省贝尔安亲云教育有限公司校区代表:联系方式:甲方为方便子女课后托育,经考...
在 2024 年全市普惠托育服务发展示范项目推进会上的汇报发言尊敬的各位领导,同志们:发展普惠托育服务是降低家庭养育成本、提高家庭生育...
浙江省托育机构3岁以下婴幼⼉照护指南(试⾏)01 总则⼀、⽬的为贯彻落实《浙江省⼈民政府办公厅关于加快推进3岁以下婴幼⼉照护服务发展的...
居家托育管理实施原则课件REPORTING目录•托育管理背景与意义•托育管理实施原则•托育管理实施要素•托育管理实施流程•托育管理实施案例...
-1-关于加快xx市托育行业发展的调研报告随着国家三孩政策实施,0至3岁婴幼儿托育服务的需求成为民生领域新的迫切需要解决的问题。为深入了...
第1页共7页I目录托育机构:2一、消防安全基本条件2二、消防安全管理4三、用火用电用气安全管理4四、易燃可燃物安全管理5五、安全疏散管理6...
托育中心突发事件应急处理程序突发事件的报告及应急处理程序1.一旦遇到突发事件,当事人立即报告园长,同时报告主管单位领导。2.突发事件领...
重庆市促进养老托育服务健康发展实施方案文章属性•【制定机关】重庆市人民政府办公厅•【公布日期】2021.08.24•【字号】渝府办发〔2021〕...

