监理工程师质量、投资、进度控制真题一、单项选择题(共 80 题,每题 1 分。每题的备选项中,只有 1 个最符合题意) 1.质量是指“一...
建造师-施工项目进度计划分析与调整措施 一、分析进度偏差的影响 通过前述的进度比较措施,当判断出现进度偏差时,应当分析该偏差对后续...
建设工程质量、投资、进度控制—题库目 录001 建设工程质量控制概述…………………………………………2002 工程勘察设计阶段得质量控制...
XXXXXXXX污水处理项目实施计划表单位工程名称3 月份4 月份5 月份6 月份7 月份8 月份上中下上中下上中下上中下上中下上中下项目设计设...
施工进度计划网络图_练习题一、单项选择题 1、单代号网络计划中工作与其紧后工作之间的时间间隔应等于( )。 A、紧后工作的最早开始时...
水电工程进度计划表 一、电气1,管线预埋、电缆敷设、管内穿线;60 天。2,桥架安装;20 天。3,配电箱安装:15 天。4,照明、弱电工程;30...
(水平三)五年级体育教学计划一、教学目标:1、运动参加目标:乐于学习和展示简单的运动动作2、运动技能目标:说出所做简单运动动作的术语;会...
施工总体进度计划 本工程时间相对来说比较紧,但可以多个工作面同时进行施工,所以工期能确保在 8 个月内完成。在施工中,必须进行合理...
施工总进度计划一、合同规定的控制工期1.主要控制日期工程开日期:2024年04月25日。施工人员于2024年04月25日进场,主要施工机械于2024年0...
XXXX 大学本科生毕业设计(论文)进度计划表学院: 专业: 学号: 姓名:序号 起止日期计划内容实际完成情况检查日期及检查人签名11.10-3...
毕业设计(论文)进度计划与考核表学生姓名Xxx专业班级xxx指导老师xxx本课题其他人员无题 目基于小波变换的语音信号去噪讨论时 间计划完成...
XXXX 工程日报施工人数水工:40 军械: 21 油料: 62024.3.22工 作内容水工项目:1、1-13 挡浪墙上层砼浇筑.2、1-13 护轮坎浇筑。3...
2Z103000 施工进度控制一、单项选择题 1、下列建设工程项目进度控制工作中,属于施工方进度控制任务的是( )。(真题) A、布署项目动...
一建《机电工程》教材:施工进度计划的编制规定一级建造师历年真题、模拟题尽收其中,所有由业界权威名师精心解析,精细化试题分析,完美解...
桩基施工进度计划表编号项目名称 单位 工程量天数工程进度(日)(开工 4 月 1 日,完工 6 月 2 日)714212835424956631水泥搅拌桩...
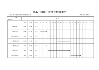
桩基工程施工进度计划横道图工程名称:城西商务地块辰熙新语苑 2024 年 8 月 8 日 日期施工部位8 月桩机数量时间89101112131415161...
总 施 工 计 划 说明2024 年 1 月 5 日~2024 年 5 月 15 日2024 年 3 月 8 日********根据合同约定开工时间为 2...
xxx 航道维护基地工作码头工程工 程 施 工 进 度 月 报( 年 月份)协议段号:工作码头工程承包人(公章):汇报截止日期: 年...
工 程 进 度 计 划 安 排第 1 页共 3 页序号工程项目单 位数 量日产量开 工完 工2024 年天 数8 月9 月10 月一桥梁下部...
碧桂园集团进度计划管理办法(2024 年版)第一章 总则第一条为明确项目计划编制、结果反馈、计划调整及计划考核要求,提高项目计划执行的...

