磷酸铁锂电池充电器CN3059 磷酸铁锂电池是一种用磷酸铁锂(LiFePO4)材料作电池正极、用石墨作电池负极的新型锂离子电池。关于该电池的详...
CMOS IC 应用手册 S-8209A系列的应用示例 Rev.1.0_00 精工电子有限公司 1 S-8209A系列是带电量平衡功能的电池保护用IC。 本应用手...
磷酸铁锂电池介绍
锂离子电池系列 DOC NO: PS-LI015 REV : A PAGE: 1 o f 7 1 产品规格书 产品名称: 锂离子电池 产品型号: HTCF26650-...
磷酸铁锂理论知识 引言 能源问题与环境问题日趋严重,现阶段使用的石化能源也会在未来中使用殆尽,寻找新的替代能源是现在的重点。伴随人...
1 目 录 一.铁含量的检测 2 二.火焰原子吸收分光光度法测定锂、镍、锰、钴、钙、镁、铜、锌 4 三.差减重量法测定水份 8 四.磷...
分发号: 江苏罗丰电源科技有限公司 工艺流程作业指导书 文件编号 LF-Q P01 编 写 何治堂 版 次 A/0 审 核 何治堂 页 数 ...
1 磷酸工艺知识讲解 第 一 讲 二 水 湿 法 磷 酸 工 艺 原 理 一 、湿 法 磷 酸 生 产 化 学 反 应 原 理 1...
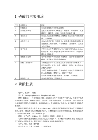
1 磷 酸 的 主 要 用 途 序 号 应 用 领 域 用 处 1 饲 料 领 域 作 为 磷 酸 氢 钙 饲 料 和 化 学 肥 ...
核准日期: 磷酸奥司他韦胶囊说明书 请仔细阅读说明书并在医师指导下使用 【药品名称】 通用名称:磷酸奥司他韦胶囊 商品名称: 英文...
磷酸包装车间操作规程 1 . 岗位任务 将合格的磷酸产品按公司要求按时、按质、按量、按不同类型准确称量包装。 2 . 工艺流程简介 将...
磷酸二氢钾化学品安全技术说明书 磷酸二氢钾化学品安全技术说明书 第一部分:化学品名称 第二部分:成分/组成信息 化学品中文名称: 磷酸...
磷酸二氢钾 磷酸二氢钾 (MKP) 分子式 KH2PO4 分子量 136.09 规 格 工业级:符合HG2321-92;食品级:符合FCC•1981; 客户要求 包...
【中文名称】 磷酸二氢钠 【英文名称】 sodium dihydrogen phosphate 【中文同义词】 二水合磷酸二氢钠 磷酸二氢钠,二水 磷酸二氢...
磷酸一铵设计
硫酸亚铁法生产磷酸铁与高铁法生产磷酸铁工艺比较 一、工艺介绍及对比 1.1 硫酸亚铁法生产磷酸铁工艺介绍 硫酸亚铁法生产电池级磷酸铁...
盐酸法萃取磷酸 目前,国内外普遍采用硫酸法生产磷酸。上世纪 60年代初,以色列矿业工程公司(IMI)首次实现了盐酸法生产磷酸的工业化。利...
1 一、总论 1 .1 项目名称 电池正极材料磷酸铁锂生产项目 1 .2 建设内容及规模 建设内容为一条年产 2 0 0 吨磷酸铁锂材料的生...
水分对磷酸铁锂的影响
精品文档---下载后可任意编辑鸭肝碱性磷酸酶的分离纯化、部分性质及固定化讨论的开题报告一、选题背景鸭肝是一种常见的可食用动物肝脏,其...

