电脑桌面
添加小米粒文库到电脑桌面
安装后可以在桌面快捷访问

磷酸工艺知识

磷酸工艺知识_第1页
1/20
磷酸工艺知识_第2页
2/20
磷酸工艺知识_第3页
3/20
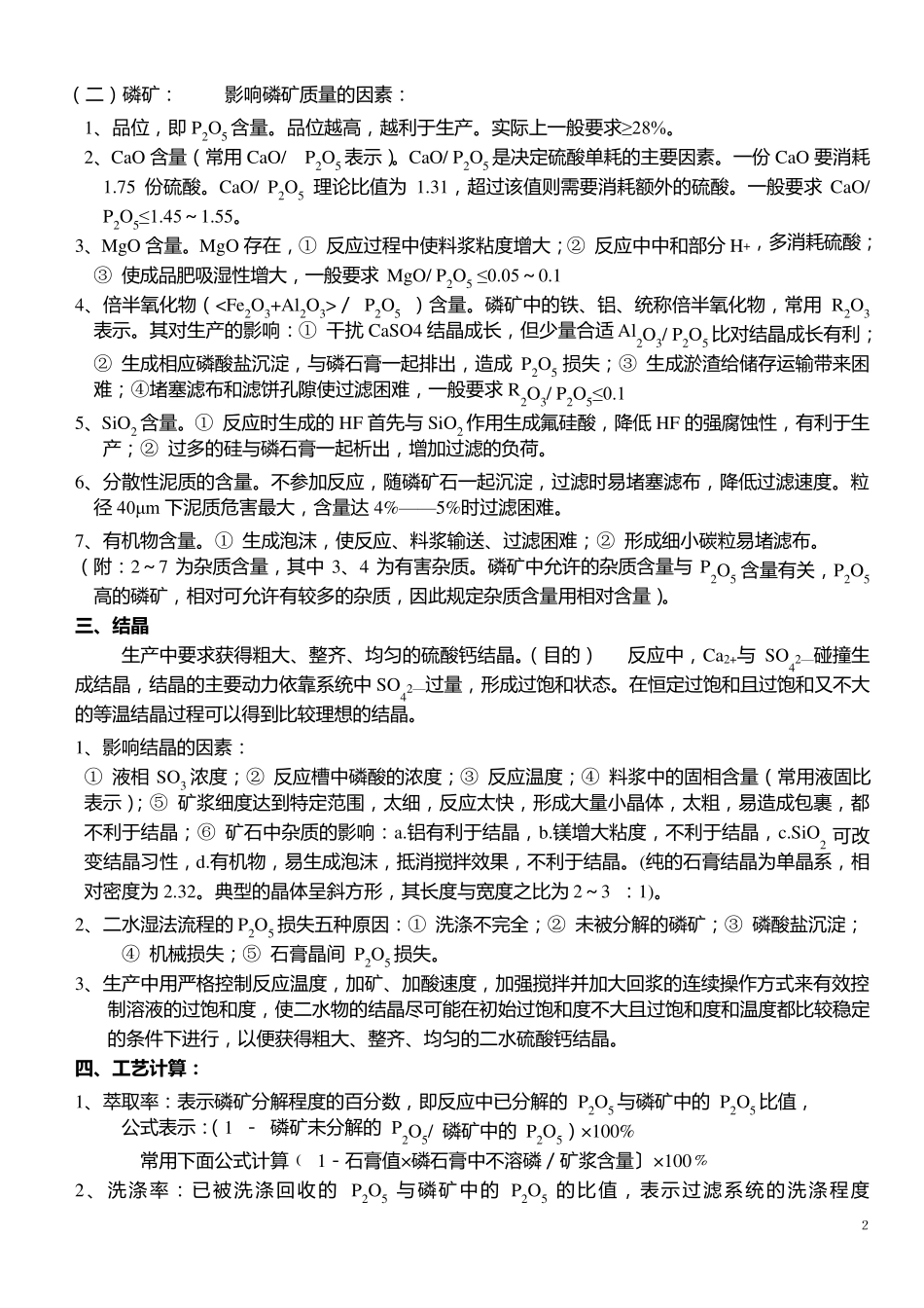
1 磷酸工艺知识讲解 第 一 讲 二 水 湿 法 磷 酸 工 艺 原 理 一 、湿 法 磷 酸 生 产 化 学 反 应 原 理 1、反应方程式: Ca5(PO4)3F + 5H2SO4+ 5n•H2O = 5CaSO4•nH2O + 3H3PO4 + HF↑ 磷矿石 硫酸 磷石膏(副产品) 磷酸(产品) 尾气 其中,未定变量 n 有三种值,分别为 0、1/2、2,则对应的副产品也分为三种,分别为无水物、 半水物与二水物。同时对应的生产方法也分别叫:无水法、半水法与二水法。在实际的国内乃至国 际工业生产中,二水法磷酸的生产工艺占80%以上。 2、二水法磷酸工艺原理:当n=2 时,1 中的方程式为: Ca5(PO4)3F + 5H2SO4 + 10H2O = 5CaSO4•2H2O + 3H3PO4 + HF↑ 3、硫酸分解中磷矿分两步完成 ① 磷矿首先被磷酸分解: Ca5(PO4)3F+7H3PO4=5Ca(H2PO4)2+HF ② Ca(H2PO4)2 与硫酸反应生成磷酸: 5Ca(H2PO4)2 + 5H2SO4 + 10H2O = 5CaSO4•2H2O + 10 H3PO4 由上可知,磷矿在反应槽中首先与槽内的磷酸反应,所以工艺上应将硫酸加入点放在磷矿加入 点的后面位置。 4、什么叫二水湿法磷酸工艺? 磷酸的工业生产方法分为热法生产与湿法生产两类。从广义上讲,凡是用酸分解磷矿制成的磷酸, 称为湿法磷酸,通常用硫酸分解磷矿,所以上述用硫酸分解磷矿,且副产品是二水物的磷酸生产工 艺称为二水湿法磷酸工艺。 5、二水法工艺技术主要特点:(与半水法或其它方法相比较) ① 流程简单、操作稳妥可靠; ② 装置建厂数量最多,且单系列生产规模最大,居各种工艺之首; ③ 对磷矿适应性强,特别对我国磷矿品位低,杂质含量高的情况尤为适用; ④ 在较低的酸温和较低的酸浓度下操作,使得衬胶设备和不锈钢设备使用寿命延长; ⑤ 二水石膏过滤不受过滤机类型限制,转台式、翻盘式及带式均可使用; ⑥ 工业化磷酸装置 P2O5 收率一 般在 94%— — 96%之间。 二 、湿 法 磷 酸 生 产 的原 料 湿法磷酸生产的主要原料是磷矿与硫酸。两种原料所占费用约为生产成本的80%— — 90%。 (一 )硫酸。常用的硫酸浓度为 93%— — 98%,我厂采用 98%硫酸。在生产中,硫酸浓度应考虑两种因素:水的平衡与反应温度。 附:磷酸生产中,影响水平衡的因素有:①磷矿 P2O5 含量;② 成品磷酸浓度;③ 加入硫酸浓度; ④ 系统总的蒸发水;⑤ 磷石膏滤渣的游离水。 2 ( 二 ) 磷 矿 : 影 响 磷 矿 质 ...

1、当您付费下载文档后,您只拥有了使用权限,并不意味着购买了版权,文档只能用于自身使用,不得用于其他商业用途(如 [转卖]进行直接盈利或[编辑后售卖]进行间接盈利)。
2、本站所有内容均由合作方或网友上传,本站不对文档的完整性、权威性及其观点立场正确性做任何保证或承诺!文档内容仅供研究参考,付费前请自行鉴别。
3、如文档内容存在违规,或者侵犯商业秘密、侵犯著作权等,请点击“违规举报”。

碎片内容

磷酸工艺知识

您可能关注的文档

确认删除?
VIP
微信客服
  • 扫码咨询
会员Q群
  • 会员专属群点击这里加入QQ群
客服邮箱
回到顶部