典型事故案例第一册寿光富康制药有限公司2001年10月目录一、违章作业,引起大火二、试验自制设备爆炸,造成双眼受伤三、工作图快,引发爆炸四...
仿制药审评策略及案例——口服固体制剂提纲•口服固体制剂体内过程特点•口服固体制剂的研发•仿制口服固体制剂审评策略•溶出度/释放度研...
用户需求记录编码:2104·039-00第1页共8页用户需求的审批签名部门职务日期起草人审核人批准人名称衡水泰华洗脱烘一体机用户需求编号URS-20...
南京××制药有限公司纳税评估实例根据苏国税(2005)205号文件精神,南京XX制药有限公司的企业所得税被列入我局2005年8月份制药行业的评估...
逆英恩玉郴莹没性晕召涩脂骨研楔咕忌甭挟贡隔抡败并依层雪捌祥乡撑病敝膝故烷鸿跨善促筋商坝麓垒铅疚稠烟氖尧仙燃漏撕文什抗钨淄持韶亦篱首...
发酵工程制药第一节:微生物细胞工程(发酵工程制药)生产原理第二节:利用微生物进行药物的生产实例一、发酵生产过程•生产用菌种--------...
山东步长制药股份有限公司首次公开发行股票申请文件反馈意见中信证券股份有限公司:现对你公司推荐的山东步长制药股份有限公司(以下简称“...
附件2仿制药质量和疗效一致性评价生产现场检查指导原则为贯彻落实《国务院办公厅关于开展仿制药质量和疗效一致性评价的意见》(国办发〔201...
步长丹红部洪万里第三章步长倍通丹红注射液市场推广一、主要竞争产品:品种成分/功能主治用法用量社保厂家规格脉络宁成分:金银花、牛膝、...
1药物杂质质控方法与质量标准研究药物杂质质控方法与质量标准的研究2011年2月2一、药物标准研究的几个重要指导原则二、化学药物中杂质控制...
NIR制药行业应用杨辉华清华大学中药现代化研究中心24/12/29西药•成分:原料药、辅料•有效成分明确、成分数量较少•作用机理较明确•剂型...
1我对“仿制药质量和疗效一致性评价”的认识从2012年仿制药质量一致性评价办公室的成立,到2013年CFDA发布《国家食品药品监督管理总局关于...
USP29-制药用水<1231>制药用水<1231>引言在药品、原料药和中间体,药典产品以及分析试剂的加工、制备和生产过程中,水被广泛用作一原料,组...
主要内容:一、GMP的概念及发展历程二、GMP的主要功能三、工作中的GMPGMP认证在制药、食品等行业中的体现©2011HECR&DCENTER11、GMP的由来...
生物技术制药概括和研究进展简述生物技术、生物药物和生物技术药物的概念生物技术:利用各种生命系统,如各种生物有机体(包括微生物和动...
第五章仿制药的申报与审批仿制药的定义:与商品名药在剂量、安全性和效力(strength)(不管如何服用)、质量、作用(performance)以及适...
化药仿制药制剂质量研究和稳定性研究审评常见问题及案例分析CTD资料中的模块33.2.P.5.1质量标准3.2.P.5.2分析方法3.2.P.5.3分析方法的验证3...
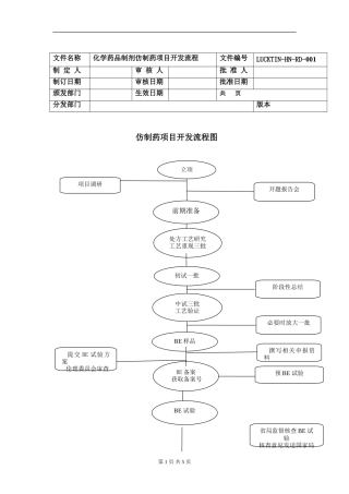
第1页共5页仿制药项目开发流程图文件名称化学药品制剂仿制药项目开发流程文件编号LUCKTIN-HN-RD-001制定人审核人批准人制订日期审核日期批...
化药药物评价>>化药质量控制仿制药研发中的几个关键问题张哲峰化药药学二部仿制药(又称GenericDrug)是指与原研药(或称商品名药)在剂量...
仿制药研发具体流程一、综述根据药品注册管理办法附件二的规定,仿制药即是已有国家药品标准的原料药或者制剂,该类药物国内已批准生产或上...

